离2021年重庆中考越来越近
前几日江北区的老师
向学生们下发了2021中考报名表
我们一起来看看
2021年江北区初中毕业生报名登记表

注意: 从这张表中可以看出重庆的中考报名并不复杂,它主要分为三个部分:
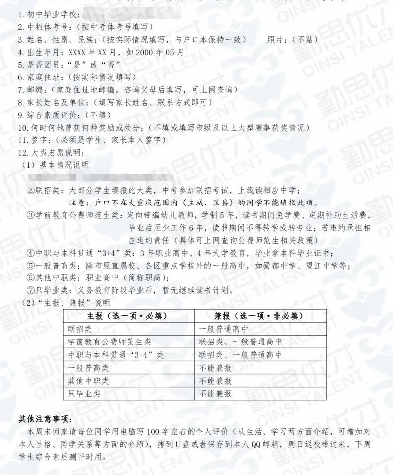
1.填写学生的基本信息
2.选择报考大类 【大类志愿有7大类:指标到校类、联招类、学前教育公费师范生类、中职与本科贯通“3+4”类、一般普高类、其他中职类、只毕业类(按主报划分)】
3.学生家长同时签字
接下来我们来看看更详细的填报说明:
中考报名填报说明

以上便是江北区报名表填写的说明,仅作参考,具体以自己老师传达为准。
来看看具体的每一项内容吧!
1.学生的基本信息,基本信息家长如实填写即可。

2.大类志愿说明:
①指标到校类: 公办初中学生都可以选择,民办学生能否选择具体以老师通知为准;
②联招类: 大部分学生填报此大类,中考参加联招老师,上线读相应中学;
注意: 户口不在大重庆范围内(主城、区县)的同学不能填报此项。
③学前教育公费师范生: 定向带编幼儿教师,学制5年,读书期间免学费,定期补助生活费,毕业后至少工作6年,读书期间不得转学或转专业;若违约承担相应违约责任
④中职与本科贯通“3+4”类: 3年职业高中,4年大学教育,毕业拿本科毕业证书;
⑤一般普高类: 除市原直属校、各区重点学校外的一般高中,如蜀都中学、望江中学等;
⑥其他中职类: 职业高中(简称职高);
⑦只毕业类: 义务教育阶段毕业后,暂无继续读书的计划。
3.填报说明:

从上图可以了解到,主报 一般普高类、其他中职类、只毕业类学生不能兼报,其他类别可兼报,但兼报不是必选项。
看完之后,如果还是不知道如何填报的话,学生家长们在拿到报名表后再详细询问老师即可。
另外,我们来看看2020年重庆各区中考报名表是怎样的吧,家长们也可以作为参考哦。
2021年重庆各区中考报名表
沙坪坝区

渝北区

九龙坡区

北碚区
