中商情报网讯:在深化改革加快开放的宏观政策背景下,行业发生了巨大变化,“十五”及“十一五”期间,取得了突飞猛进的发展。目前,我国皮具行业已形成了从皮革、纺织面料、包袋机械、五金配件等较为完整的产业链,同时带动了相关配套行业的发展。皮具行业是我国轻工经济发展的重要产业和外向型产业集群之一,具备较强的国际市场竞争力,同时也成为我国出口创汇的主力军之一。
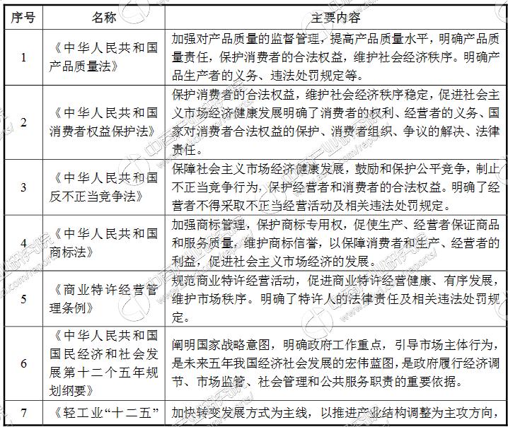
近年来,我国对皮革行业的制度规范不断健全和完善,逐步建立了涉及生产、消费、竞争以及产业规划等多层次的法律法规体系,主要法律法规及政策如下表所示:

资料来源:中商产业研究院整理
皮具的原材料主要包括皮革、黏合剂、鞋底、拉链以及其他辅料等。渠道则包括线上渠道和线下渠道,从而最终到达终端消费者。

整体来看,我国皮具行业资产规模及市场规模均持续扩大,盈利能力亦稳步增强,行业保持了较快健康发展。皮具行业作为一个传统行业,全球中高端市场一直以来由欧美等国家主导,我国受传统消费观念的影响,市场上的国产品牌一直较为匮乏,因而皮具行业在我国起步较晚。国家统计局数据显示,2014年,我国皮具行业规模以上企业数为1,450家,皮鞋规模以上企业数为2,653家,但大多数为中小型企业,市场上国内和国际品牌繁多,市场竞争激烈。作为传统行业,国内皮具行业整体处于完全竞争状态。目前整个皮具产品市场形成了以国际品牌Prada、LV、Ferragamo为代表的奢侈品牌,以Coach、MichaelKors为代表的高端品牌,以万里马、金利来、百丽国际、奥康国际、星期六、红蜻蜓等企业为代表的中高端品牌以及其他低端品牌。总体上看,皮具行业竞争逐步加剧,优胜劣汰的趋势正在形成。
皮具行业主要企业简介:
1.金利来有限公司
金利来集团有限公司为香港上市公司。业务包括服装服饰的生产和零售及物业发展。金利来集团有限公司总部设于中国香港,并在中国大陆、新加坡及德国设立分公司,使业务得到全面发展。1990年,香港著名爱国人士曾宪梓博士创立领导的金利来集团有限公司,在国内创立了金利来有限公司〔原名金利来服饰皮具有限公司〕。公司生产经营和特许经营的产品系列涉及男士服装服饰、内衣、皮鞋、皮具等四大类。“金利来”皮具系列包括男女皮鞋、皮包。
2.浙江奥康鞋业股份有限公司
奥康公司以制鞋为主业,并涉足商业地产、生物制品、金融投资等领域。公司现有员工2万多人,拥有三大鞋业生产基地、五大鞋业品牌。在全国设立了30多个省级公司、3000多家连锁专卖店、800多处店中店。主导产品“奥康”牌皮鞋陆续获中国真皮领先鞋王、中国名牌产品、中国驰名商标等称号,并成为中国皮鞋行业唯一的标志性品牌。现在,集团旗下的奥康皮鞋、康龙休闲鞋、美丽佳人时尚女鞋、红火鸟鞋业都被国家质检总局评为国家免检产品。根据国家统计局公布的信息,公司连续三年位居中国工业企业行业效益十佳企业第一位。
3.百丽国际控股有限公司
百丽集团业务由两大部分构成——鞋类业务及运动、服饰业务。鞋类业务的自有品牌包括:Belle、Staccato、Joy&Peace、Millie's、JipiJapa、Mirabell、Tata、Teenmix、Senda、Basto、SKAP、:15MINS、MAP等;代理品牌主要包括Bata、CAT、Clarks、HushPuppies、Mephisto等。运动、服饰业务目前以代理经销为主,包括运动品牌NIKE、adidas、PUMA、Converse、Vans、Timberland、Asics、OnitsukaTiger、Columbia、TheNorthFace、UGG及服饰品牌MOUSSY、SLY、REPLAY。截至2017年2月28日,集团在中国大陆拥有自营零售店20,716家,在香港及澳门拥有自营零售店近125家。
4.袋鼠皮具有限公司
袋鼠皮具有限公司是一家集男女休闲包、定型包、银包、皮带、礼盒及拉杆箱等系列产品设计开发、生产和销售的知名企业。“时尚风格袋鼠皮具”是中国东莞市袋鼠皮具有限公司旗下品牌,是中国东莞市袋鼠皮具有限公司精心打造的极少数,在国内拥有国际知名度的品牌;一个跳跃的时尚精灵,从中国东莞,到整个广东,到全中国“时尚风格袋鼠皮具”品牌创建余1997年。
5.广东啄木鸟皮具有限公司
(PLOVER)品牌源自于时尚前沿意大利,将欧洲时尚潮流与古老东方文化完美融合,崇尚休闲、自然、品味、典雅,在中国相继推出皮鞋、服饰、皮具、毛巾等系列产品,并重金聘请影视明星何润东先生作为代言人,通过CCTV电视和强势网络及专业媒体全方位立体式的传播和宣导(PLOVER)品牌的“有心,自有天地!”的自然休闲生活概念和精英生活方式。广东啄木鸟皮具有限公司于2001开始全权负责(PLOVER)品牌皮具在中国市场的全面运营工作,是一家集研发、生产、销售、售后服务及全面管理的卓有成效的现代化企业。
6.广州稻草*皮人**具有限公司
广州稻草*皮人**具有限公司、是具有资方背景的品牌运做企业,其投资方系国内知名制造企业,企业高管均来自知名服饰连锁公司。自2004年引入“稻草人”品牌,公司将特许经营作为发展战略,已在全国设立有500多家“稻草人”皮具专卖店。
7. 红蜻蜓集团有限公司
红蜻蜓集团有限公司是一家以研发、生产、销售“红蜻蜓”牌皮鞋及皮具、服饰等为主业,还投资了温州商业银行、永嘉恒升村镇银行等金融机构于一体的无区域集团企业。红蜻蜓品牌创始于1995年,浙江红蜻蜓鞋业股份有限公司隶属于红蜻蜓集团。创造一个有历史感,表达东方时尚的高端品牌,是红蜻蜓初始之梦。
8.佛山星期六鞋业股份有限公司
佛山星期六鞋业股份有限公司(股份代码:002291),为中国大陆领先的鞋业品牌运营商,经营的品牌以年轻和时尚为主,公司拥有规范化的庞大销售网络和专业化的品牌运营团队。公司拥有设计研发中心及专业制造工厂、十二个分公司,三十个办事处,在中国大陆拥有各品牌形象专卖店(专柜)1200个,经营的品牌包括:自有“ST&SAT”(星期六)、“FBL”(菲伯利尔)和“SAFIYA”(索菲娅)、“MOOFFY”、“Rizzo”品牌;代理意大利“Baldinin”、"Killah"品牌。
以上材料及分析均来自中商产业研究院发布的《2017-2022年中国皮具行业发展前景及投资机会分析报告》。