上海2020年中高考已经落下了帷幕,今年“七宝系”中的七宝中学和上宝中学的成绩,尤为引起家长的关注。七宝中学的高考成绩已经可以和上中进行比拼,上宝中学的中考成绩名列闵行区第一!
2020七宝中学高考成绩
高考状元:2人(并列)
611分以上:10人,占全市19.2%
600分以上:26人,占全市10.4%
综评上线率95.86%
2020上宝中学中考成绩
中考人数:322人
600分以上:129人,占比40%
590分以上:266人,占比83%
学生均分:597分
四校本部共录取:90人
四校和分校共录取:111人
七宝和四校(包含分校)共录取:
229人,占比71%
2020文来初中中考成绩
600分以上:82人
593分以上:211人
市重点共录取:379人
七宝和四校(包含分校)共录取:153人
区重点共录取:101人
“七宝系”除了七宝中学、文来中学和上宝中学之外,还有很多其他优质学校,今天我们来为大家详细梳理一下,无论您想去清北复交,或是海外名校,“七宝系”教育集团中总有一款适合您。

“七宝系”高中学校盘点
“七宝系”高*共中**有6所,分别是七宝中学、文来高中、北外附属田园高中、七宝德怀特、金汇高中和鑫都实验学校。
其中,金汇高中是闵行区的普高,表现平平,所以小编省去笔墨;鑫都实验学校分初中部与高中部,去年初中部第一年招生,高中部则是今年第一年招生,暂时没有升学数据。
1、七宝中学(公办)

闵行区是继浦东新区之后的第二人口大区,升学竞争一直很激烈,素来有“不是四校,胜过四校”名号的七宝中学,一直是学生们竞争的对象。
炙手可热的七宝,今年在高考中再露锋芒!
今年,上海高考三人624分,其中七宝中学两名,龙凤状元!


朋友圈疯狂转发的聊天截图,让包括小编在内的一众吃瓜群众不禁感叹,七宝太猛了吧!
2020七宝中学的高考611分以上的52人中,七宝中学就占了11个,占比21%,加上两个并列的文理状元,确实够得上四校水平。

七宝中学每年被清北复交录取高达150人上下,2019年七宝中学的综评人数,已经超过了上海中学,超越了四校!

2、北外附属田园高中(公办):

田园高中创建于2003年,去年人家有了新名号,2019年9月,举行挂牌仪式,改为“北京外国语大学附属上海闵行田园高级中学”,不仅背后有七宝,现在还有了北外的加持!
高考成绩虽然不是很拔尖,但也在逐年进步,从本科上线率来看,潜力巨大!
大学本科率2017年95.8%,2018年99.5%,2019年96.5%,毕业生录取学校有复旦大学、上海交大、外交学院、同济大学、华东师大、东华大学、华东政法华东理工等。
2020招生:高一收8个班级344名学生(其中10名为文创艺术特长生),分别为北外实验班、创智实验班、文创实验班、日语实验班
3、文来中学高中部(民办):

上海市文来中学,分为初中部和高中部。与七宝中学实现优质教育资源共享,可以说是七宝中学的亲儿子了。初中部是最大的七宝生源“供应商”,高中部相比之下就不太出名了,不过整体水平还可以。
高考升学率连年在闵行区普通中学中名列前茅,近几年本科上线率接近100%。
学校2010年成为闵行区首批实验性示范性高中,2014年成为上海21所首批国际课程试点校之一,2017年进入上海特色高中项目校行列。
2020学年招生计划
1、招生规模:
(1)国内部:2020学年度计划招生80人,2个行政班。其中本区生源68人,外区12人(松江区5人;浦东新区3人;长宁区2人;徐汇区1人;静安区1人)。
(2)国际部:2020学年度计划招生200人。其中美高课程部80人,2个行政班;日高课程部120人,4个行政班。
2、学费参考:
(1)国内部:不超过25000元/学期(尚在审核中)
(2)国际部:美高部58000元/学期;日高部54000元/学期
4、七宝中学附属鑫都实验中学(公办):

鑫都实验中学是一所新校,2020年起,七宝鑫都高中部高一计划招生4个班级;今年是初中部第二届新生!
2020年招生地段
申莘新村(申北路53弄)、 申莘一村(申北路135弄)、申莘二村(申北路385弄)、 申莘三村(申北路350弄)、正峰苑(申北路168弄)、 锦峰苑(申北路555弄)、新金山花园(银都路3828弄)、 金竹园(春东路950弄)、南郊别墅(中春路3455弄)、 锦绣人家(*光春**路699弄)、名仕世家花苑(申北路566弄)、 (紫江1-15队) 、天恒名城(鑫都路2688弄)、仁和花苑(新源路3211弄)、云天绿洲(鑫都路2711弄)、柳岸人家(鑫都路2699弄)、鑫峰苑(鑫都路2535弄)、 宝铭苑(瓶安路1600弄)、绿久苑(颛兴路747弄、颛兴路749弄)、春辉新村(颛兴路748弄)、颛溪十村(颛盛路469弄)、群力小洋房(联农路568弄)、紫磊洋房(光华路1061弄)、紫云华庭(新源路3122弄)
5、七宝德怀特高级中学(民办):

七宝中学和美国纽约市德怀特学校(美国纯粹的贵族学校)合作举办,纯属体制外学校,未来形势一片大好!
2019年,154名毕业生,美国方向占比89%,藤校方面,获得3枚布朗的成绩,在美国大学USnewsTop录取中,有44名Top30录取,总计247份Top50的录取。
2020招生计划
招生对象:
初三应届生,上海生源(符合本市中招报名条件)与非上海生源均可报考。上海七宝德怀特高级中学招生计划列入上海市普通高中招生计划,学生享有上海普通高中学籍。
招生计划:
合计:200人;本市生源120、非本市生源80
学费:82000元/学期;住宿费2800元/学期。
“七宝系”初中学校盘点
闵行三大初中巨头,上宝、文来和华闵二。其中有两所学校是七宝系。其他“七宝系”的初中还有七宝二中(并入了航华二中)、七宝三中、七宝实验、航华中学、文来实验(9年一贯制)、七宝中字附属鑫都实验中学 (初中部)、曹行中学。
1、文来初中(民办)

文来初中,是七宝中学最大的生源“输出基地”。2020年上海市文来中学推荐生预录取名额为42名。
文来中学今年最高分624分,600分以上82人,市重点录取379人。其中七宝+四校及分校就有153人,区重点101人。
另外值得一提的是今年高考,七宝中学出了两位并列最高分,这两位同学的初中均为文来中学。
目前可以确定文来中学39名预录取推荐生的去向:七宝中学 31人;曹杨第二中学 2人;大同中学 2人;南洋模范中学 1人;延安中学 1人;复旦大学附属中学 1人;华东师范大学第二附属中学紫竹校区 1人
结合之前网传的2020年文来中学预录取情况,我们可以对文来2020届的推优和自荐表现有更全面清晰的了解。

2020招生计划
2020学年招生计划总数:420人。分类如下:
融合班招生人数:180人(其中走读生100人,住宿生80人);
先锋班招生人数:220人(其中走读生120人,住宿生100人);
本校教职工子女:20人(不接受调剂)。
收费标准:
融合班2020年学费为53000元/学期;先锋班2020学年学费以物价部门审核为准。(2019学年收费标准:15000元/学期);住宿费为1600元/学期
今年招生摇号情况:

2、上宝中学(民办)
上宝中学,虽然不算是七宝集团亲生的,但是由上海中学和七宝中学教育集团合办的,妥妥的含着金钥匙出生。今年的中考成绩,上宝也交出了一份令人满意的答卷。

2020上宝中学中考成绩
中考人数:322人
600分以上:129人,占比40%
590分以上:266人,占比83%
学生均分:597分
四校本部共录取:90人
四校和分校共录取:111人
七宝和四校(包含分校)共录取:
229人,占比71%
上宝中学的重点率越来越高,今年已经达到71%!这几年一直呈上升趋势,未来一片大好,不愧是闵行区的一流初中!
2020招生计划
招生人数:
合计320人;
走读生:212人;住宿生:90人;
本校教职工子女:8人(不接受调剂);
举办者员工子女:10人(不接受调剂)
收费标准:
学费:每学期每位学生18000元;
住宿费:每学期每位学生2700元
报名条件:
具有上海市户籍或上海市居住证(积分达120分)的小学毕业生
录取方式:摇号录取
报名人数小于或等于招生计划,全部录取;报名人数超过招生计划,由闵行区教育行政部门实施电脑随机录取。
3、七宝二中(公办)

七宝二中是闵行区规模最大的公办初级中学,今年还合并了航华二中。
招生对象:招生划片区域、对口范围内小升初适龄学生
2020对口地段:
招生范围:枫荷兰庭,莲蒲府邸,华夏茗苑,江南御府,明泉公寓,明泉花园,豪世盛地,金美苑,水清年华,佳宝新村,佳宝1,3,4村,四联新村,阳光神州苑,保利名苑,华宝花园,联盛花苑,碧林湾南苑,宝南新村,奔驰别墅,惠明苑,民主新村,富丽公寓东区/西区,蓼花汀,东庭,水榭花堤,万泰花园,广海花园,亿豪名邸,黎明花园,万兆家园,牡丹公寓,莱茵风尚,嘉丽苑,万科城市花园新区,碧林湾等
4、七宝三中(公办)

七宝三中是比较新的学校。虽然中考数据不如上宝文来那么炸裂,但基本每年都有四校八大的录取。
2020对口地段:
金泰公寓(漕宝路2999弄)、秀枫翠谷(漕宝路1911弄)、海上新村(漕宝路1800弄)、阳光乾城苑(星中路1111弄),蒲汇公寓(青年路25弄)、蒲汇别墅(新镇路1258弄)、蒲汇新村(青年路88弄)、横沥新村(青年路101号) 、新镇路983弄、七宝村(横泾港以东宝南新村、教化浜、东圣堂、老宅角)、三佳花苑(新镇路1060弄)、东风公寓(富强街3弄59支弄)、茂盛花园(新镇路1036弄)、水景书香苑(新镇路888弄) 、宝仪花苑 (新镇路876弄)、学院新村(新镇路701弄)、东方花园一期(七莘路2288弄横泾港以东段)、 东方花园二期(新镇路603弄)、东方花园三期(荣谊路108弄) 、莲浦府邸(宝铭路88弄、新镇路299号)、青年路77弄、皇都花园(顾戴路2000弄)、九星村(虹莘路以西)
闵行区2020年进行统筹若干区域分组情况:
七宝二中、七宝实中、航华中学、航华二中、七宝三中为一组
七宝二中、七宝三中,这两所初中的对口小学主要是明强小学,加上部分七外生源、摇号新政,大量优秀生源在无法进入民办的情况下,会更多输入到七宝二中、七宝三中这些底子本就不错的公办初中里。
5、文来实验(公办)

2020对口地段:爱博一村(宁虹路1101弄)、爱博二村(申滨路1051弄)、爱博三村(申滨路1058弄)、万科时一区(暂时安置)(申郑路18弄、兴虹路299弄、兴虹路399弄、兴虹路368弄)、虹桥富力悦都(暂时安置)、恒基旭辉中心(暂时安置)、尚品华庭. (申贵路1557弄,暂时安置)
文来实验是九年一贯制公办学校,是在2015年2月由新虹街道与七宝中学教育集团合作举办,并由七宝中学教育集团托管。
初中有两个“文来课程班”,招收本区户籍学生,由文来初中派骨干教师过来全程带班教学,教学计划、内容与文来初中保持同步,教学质量力求一致。这两个“文来课程班”也使得学校一直有着较好的成绩。
6、曹行中学

2020划片招生范围
永联村、曹行村、民建村、爱国村、双溪村、曙建村、五村、曹中村、许泾村、车沟村、曹行曹建小区(曹建路201弄、 曹建路220弄、 曹建路227弄、 曹建路229弄)、虹山半岛(虹梅南路2323弄),月光流域(银都路1669弄)、好世麒麟园(金都路1000弄88支弄)、银泰苑(双柏路1688弄) 、银河新都(莲花南路1500弄、绿莲路99弄、绿莲路100弄)、银莲花园(莲花南路1535弄)、中春三水苑(曙建路51弄)、金丰佳苑(金都路978弄)、 中冶锦城(曙建路78弄)、祥生瑞和苑(曙建路185弄)、银兆公寓(银都路666弄)、华唐苑(虹梅南路2288弄)、虹景苑(景联路1083弄、虹梅南路2555弄),燕南园(景联路1111弄)、中海寰宇(银都路2188弄)、银虹花苑(银都路728弄)、银都名墅(银都路759弄)
“七宝系”小学学校盘点
七宝系的小学,以七宝外最为家长们所知,它是闵行唯一一所体制内民办小学,平时教育比较严格。而另一所马桥文来外国语小学则是一所公办小学,今年刚毕业的一批学生就碰上了摇号,故没有太多数据。
1、七宝外国语小学(民办)

2020招生计划
招生计划:
2020学年招生计划总数:270人。其中统招人数255人(走读,接受调剂)、本校教职工子女5人(走读,不接受调剂)、举办者员工子女10人(走读,不接受调剂)。
(一)基本条件
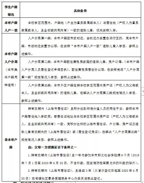
1. 2013年9月1日至2014年8月31日出生,年满6周岁的适龄儿童;2. 本市常住户口:具有本区户籍(户主为直系亲属或儿童本人)或本区房产(产权人为直系亲属或儿童本人,且全部或共同共有);
3. 非本市常住户口:具有本区房产(产权人为直系亲属或儿童本人,且全部或共同共有,不录取本市外区户籍无闵*房行**产的人户分离者和外省市户籍无闵*房行**产者,本校教师子女除外);
4. 身体与心理健康,口齿清楚,听力正常;
5. 习惯良好,性格开朗,动作敏捷,学有兴趣,学有潜力。
2020学年学费以物价部门审核为准。(2019学年收费标准:16800元/学期)
七外,是闵行唯一一所体制内民办小学。
读七外学习肯定是紧张的,习惯好效率高的孩子,基本晚饭就能完成学校作业,拖拉的那就没有时间限制了。
其认真严肃的学习风格,在招生简章中就已说明,要寻找“学习共同体”的合作伙伴。七外的理念是培养绅士和淑女,对孩子的行为规范相当重视。
2、马桥文来外国语小学(公办)

2020招生计划
招生对象:2013年9月1日-2014年8月31日出生,年满6周岁的儿童。
招生区域:乐康苑(银春路2200弄);品雅苑(富卓路789弄);四季悦园(富国路355弄)。
招生条件:

这是2015年9月开办的一所新学校,今年上来的第一届毕业生,就碰上了摇号,所以具体成绩无从说起。但据校内家长反馈,老师和校长态度很好,教学认真,对口的学区家庭素质也很高。
“七宝系”——势不可挡!
客观来说,上海高中的格局已经基本定型,上中、华二、复附、交附,与其说是靠成绩,倒不如说是教育部的钦定,名义上七宝中学可能很难进入四校队列。
但是当家长们说到“七宝系”最多的字眼,就是“逆袭”、“崛起”、“比肩四校”。在七宝中学特色教育理念的辐射下,七宝中学系下高精尖学校颇多,每所学校都饱含着积极向上的热情。
勤劳的汗水不会白流,让我们拭目以待“七宝系”更好的未来!