基本概念
1、抽搐:全身或者局部成群骨骼肌非自主的抽动或者强烈收缩,常可以引起关节运动和强直。
2、惊厥:当肌群收缩表现为强直性或者阵挛性时,一般表现为全身性、对称性、伴有或者不伴有意识丧失。
3、发热:当机体在致热源的作用下,或者各种原因引起的提问调节中枢功能障碍时,体温升高超出正常范围。
高热惊厥
高热惊厥又称“热性惊厥”,俗称“抽风”,小儿常见的急症尤多见于婴幼儿,主要发生在4个月到4岁的小儿,由于多种原因使脑神经功能紊乱所致,体温常规在38.5℃以上,表现为突然的全身或局部肌群呈强 直性和阵挛性抽搐,常伴有意识障碍 。

致病原因
热性惊厥的确切的发病机制未明,主要系脑发育未成熟、发热、遗传易感性三方面交互作用所致。引起发热常见的病因包括上呼吸道感染、中耳炎、肺炎等,也可由传染病引起,如麻疹、细菌性痢疾等。高热惊厥有明显的家族史。
临床表现
1、分类
临床上根据临床症状讲过热性惊厥分为单纯型高热惊厥和复杂型高热惊厥。

2、热性惊厥通常发生于发热后24小时内,很多宝宝在发病前没有征兆,常常突然出现双眼上翻、口唇发绀、四肢僵直、全身或局部肢体抖动现象,可伴意识丧失。有的严重的小朋友可能还会出现大小便*禁失**等情况。一般持续数秒或数分钟自行缓解,发作过后,神志清楚。测量体温发现常在38.5℃以上。一次热程中通常只发生一次抽搐,少数也可发生两次或两次以上抽搐,抽搐的严重程度并不与体温成正比。

3、 惊厥持续状态:指惊厥持续30分钟以上,或两次发作间歇期意识不能完全恢复 者,为惊厥的危重型 。由于惊厥时间过长可引起高热 、缺氧性脑损害 、脑水肿甚至脑疝 。
院前处置措施
1、患儿取侧卧位或平卧位头偏向一侧。
2、要保持呼吸道通畅。解开衣领,用纱布或软毛巾包裹压舌板或汤匙放于上、下磨牙间,防止咬伤舌头,同时用手绢或纱布及时清除患儿口、鼻中的分泌物。
3、勿刺激患儿,切忌掐人中、撬开牙关、按压或摇晃患儿,以防患儿皮肤损伤,并保持周围4环境的安静,尽量少搬动患儿,减少不必要的刺激。
4、进行物理降温,冷敷,在患儿前额、颈部、腋下、腹股沟区放置冷毛巾或使用退热贴。用温水毛巾轻轻反复擦拭大静脉走行处如颈部、两侧腋下、肘窝、腹股沟等处,使之皮肤发红,以利散热。
5、药物降温一般口服退热药,如美林、泰诺林等,或退热栓塞肛。大多数呈短暂发作,持续时问1~3 min,不必急于止惊药物治疗,应保持呼吸 道通畅,防止跌落或受伤。
6、当小孩意识丧失,全身性对称性强直性阵发痉挛或抽搐时,家长不要急着把孩子抱往医院,而是应该等孩子恢复意识后前往医院。
7、经处理,即使患儿惊厥已经停止,也要到医院进一步查明惊厥的真正原因。
8、患儿持续抽搐5-10分钟以上不能缓解,或短时间内反复发作,预示病情较重,必须急送医院。
9、就医途中,将患儿暴露在外,伸直颈部保持气道通畅。切勿将患儿包裹太紧,以免患儿口鼻受堵,造成呼吸道不通畅,甚至窒息死亡。
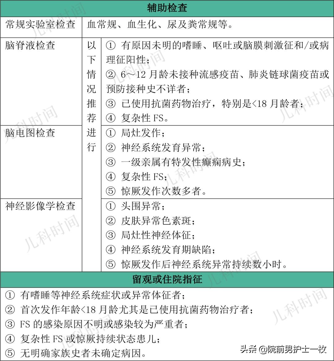
入院后辅助检查

急诊处置措施
1、急救原则:迅速控制抽搐、降低体温、防止抽搐性脑损伤,减少后遗症。
2、治疗措施:
(1) 急诊处置:抽搐发作时立即将病人侧卧位或者仰卧位,头偏向一侧防止呕吐物吸入,保持呼吸道通畅,及时洗出咽喉部分泌物,避免发生吸入性肺炎和窒息。 松解衣领、裤袋,抢救时减少不必要的刺激。 注意防止舌咬伤,如牙关紧闭,不可强行撬开,以免损伤牙齿,严重者牙齿调入呼吸道或呼吸道,导致严重后果。 加强加护,注意观察病人生命体征,肤色、瞳孔等,防止坠床事故的发生。

(2) 使用抗抽搐药物:首先*西泮地**注射液,0.3-0.5mg/kg,缓慢静脉注射,速度<1ml/min,也可肌内注射(6个月以下婴儿禁用,用药不当容易造成呼吸停顿)。无效者可以15-30分钟重复一次,或者10%水合氯醛0.4-0.6ml/KG,保留灌肠或者两者交替使用。为避免抽搐再次发生,应用苯巴比妥作维持治疗,首次给负荷量的5mg/kg肌内注射,使其尽快达到血药浓度,然后口服3-7mg/kg.d维持治疗,避免复发。

(3) 氧疗:尽早给与吸氧处理,改善组织缺氧。
(4) 降温处理:采取物理降温和药物降温。
(5) 降低颅内压:对于频繁持续抽搐出现脑水肿者,给与20%甘露醇1-1.5g/kg,每6-8小时一次,或者静脉注射呋塞米1mg/kg.
(6)其他:治疗原发病,积极治疗感染;纠正水电解质酸碱平衡紊乱。
预防措施
1、高热惊厥常见于平时体质不错的孩子,所以家长们不能因为孩子体质不错而麻痹。
2、注意及时增减衣服,预防上呼吸道感染。注意合理的饮食搭配,增强孩子身体素质。
3、常备退热药,观察测量体温,一旦达38.5℃即口服退热药物,以防高热引起抽搐。
4、患儿多有高热惊厥的家族史和既往发病史,所以,对于家长们或患儿曾经发生过高热惊厥的,更要担心患儿出现高热惊厥。