Nano Today | 基于普鲁士蓝纳米酶的基因编辑平台靶向 ROS 诱导的成骨细胞衰老和 RANKL 产生以逆转骨质疏松症
**今条头日**上格式有限,欲获得更好的阅读体验请前往微信公众号。
*前往“纳米酶Nanozymes”公众号,了解有关纳米酶的最新消息!
*本文首发于“纳米酶Nanozymes”公众号,2023年4月28日
*编辑:杜江
骨质疏松症中的微环境表现为炎症因子的浸润和活性氧(Reactive oxygen species, ROS)的异常积累。研究表明ROS增加是诱导成骨细胞衰老的关键因素之一,将导致骨生成能力的急剧下降。同时,在骨质疏松微环境中成骨细胞分泌的核因子κB配体(Receptor activator of nuclear factor κB ligand, RANKL)增加,激活前体细胞向破骨细胞分化成熟,极大地增强了骨吸收活性,从而导致骨质疏松过程中成骨细胞-破骨细胞的恶性耦合机制。然而,目前仍缺乏有效的联合疗法来打破骨质疏松症中的恶性微环境。。
最近,扬州大学陈昊和王辉辉/中科院生物物理所高利增等人将普鲁士蓝纳米酶(Prussian blue nanozyme, PBzyme)原位生长在小尺寸中空二氧化硅纳米颗粒(Hollow mesoporous silica nanoparticles, H)表面,构建了一种复合纳米颗粒HPB,它呈现出强大的清除ROS能力。丰富的介孔结构使其可以将RANKL CRISPR/Cas9质粒和骨骼靶向剂阿仑膦酸钠(HPB@RC-ALN)结合在一起,调节骨质疏松微环境。在对小鼠进行治疗时, HPB@RC-ALN有效地清除了ROS,降低了氧化应激水平,扭转了骨质疏松微环境的异常代谢状态。同时,HPB@RC-ALN还敲除了衰老成骨细胞中的RANKL基因,切断了成骨细胞-破骨细胞的恶性耦合机制。构建的复合体可能为骨质疏松症的治疗提供一个新颖精确的平台。

图 1. HPB@RC-ALN通过有效清除ROS,阻断RANKL的产生,从而抑制成骨细胞的衰老和破骨细胞的活化,最终打破骨质疏松微环境中成骨细胞-破骨细胞的恶性偶联机制。
该团队采用反相微乳液制备H,然后通过水热法将PBzyme生长在小尺寸H表面得到HPB,H和HPB表现为均匀分散的球形形态,平均尺寸分别为46.68 ± 2.39和48.03 ± 2.85 nm。各类表征表明PB与H成功结合,其中Fe元素存在于纳米复合体的轮廓上,说明PB生长在纳米颗粒的表面(图 2)。此外,合成的HPB具有多种酶活性,包括SOD酶活,CAT酶活以及GPx酶活,显示出优越的ROS清除能力(图 3)。

图 2. H和HPB的表征。

图 3. 合成纳米颗粒的各种类酶活性。
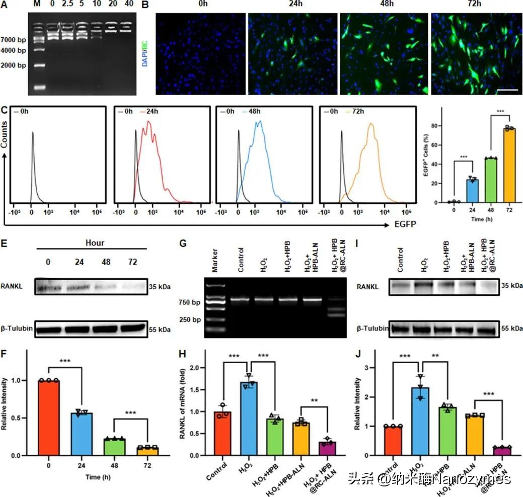
接下来,该团队通过琼脂糖凝胶电泳确定材料搭载RC质粒的最佳质量比。将HPB@RC-ALN与MC3T3-E1细胞孵育后发现RC质粒随时间的延长在细胞中显著表达。流式细胞术也进一步证明HPB@RC-ALN具有优异的细胞转染能力。T7核酸内切酶I检测进一步证实了RC的基因编辑能力。采用qPCR和WB分析观察到HPB@RC-ALN组RANKL表达进一步降低,说明HPB@RC-ALN组携带的RC质粒具有有效的RANKL基因编辑功能(图 4)。

图 4. HPB@RC-ALN的基因携带和RANKL编辑能力。
接下来,该团队在卵巢切除术(ovariectomy, OVX)处理小鼠的股骨切片上通过活性氧探针、衰老相关的β-半乳糖苷酶(Senescence-associated β-galactosidase, SA-β-Gal)和骨钙素(OCN)/P21染色等方法检测HPB@RC-ALN对骨质疏松微环境的影响。在实验中,观察到骨髓腔内的ROS积累和衰老成骨细胞数量明显增加。值得注意的是,成骨细胞的衰老伴随着OCN的表达减少,这表明衰老的成骨细胞的骨形成能力下降。然后采用TRAP染色对股骨切片进行研究,观察到OVX小鼠骨架中的破骨细胞数量明显增加。这可能是由于在骨质疏松的情况下,ROS的积累诱发了微环境的变化。为了证明成骨细胞衰老是由ROS引起,将线粒体靶向氧化还原循环剂MitoPQ与MC3T3-E1细胞共孵育后,进行SA-β-Gal染色,显示骨细胞呈现明显的衰老,处于G0&G1期的MC3T3-E1细胞和P21阳性成骨细胞明显增加。这些数据表明,ROS的异常积累导致了成骨细胞的衰老和破骨细胞的过度激活,最终促进了骨质疏松的进程(图 5)。

图 5. ROS诱导的骨质疏松性微环境。
最后,在OVX小鼠模型中确定纳米酶-基因编辑平台的抗骨质疏松作用。如图 6所示,采用micro-CT扫描及三维重建发现,接受HPB@RC-ALN治疗的小鼠表现出最大的骨体积分数、骨小梁数目、骨小梁厚度增高和骨小梁间距降低。在各组中HPB@RC-ALN的骨质疏松挽救能力最好。H&E和OCN染色结果与micro-CT趋势一致,OVX小鼠中OCN表达显著降低,HPB@RC-ALN中趋势相反。

图 6. HPB@RC-ALN挽救OVX小鼠的骨质疏松症。
总而言之,该研究提出了一种新型的通过有效抑制ROS以及RANKL的过量分泌的联合治疗方式调控骨质疏松恶性微环境,为骨质疏松的高效治疗提供了新的策略。
撰稿:王辉辉
审阅:张敏萱
编辑:杜江