据福建省卫健委网站消息,2020年1月23日11时,福建省报告新增输入性新型冠状病毒感染的肺炎3例。其中:厦门市、泉州市、宁德市分别报告1例确诊病例,均为当地首例确诊病例。
新增患者均为武汉返乡人员,目前患者病情平稳,正在接受隔离治疗,追踪到的密切接触者正在接受医学观察。

近期有到过武汉
或从武汉返榕的人员
(包括与其密切接触者)
如在14天内出现发热症状
应第一时间戴上口罩
到 我市以下医院的
发热门诊就医检查
福州市设有发热门诊的
医疗机构
| 福州市 | 福州市第一医院 |
| 福州市第二医院 | |
| 福建省福州神经精神病防治院 | |
| 福州市第六医院 | |
| 福州市第七医院 | |
| 福州市第八医院 | |
| 福州市中医院 | |
| 福州肺科医院 | |
| 福建医科大学孟超肝胆医院 | |
| 福州市皮肤病防治院 | |
| 福州市妇幼保健院 | |
| 福州儿童医院 | |
| 闽清精神病防治院 | |
| 福州神康医院 | |
| 福州现代妇产医院 | |
| 福州市精神病人疗养院 | |
| 福建省建新医院 | |
| 福州福兴妇产医院 | |
| 鼓楼区 | 鼓楼区鼓西街道社区卫生服务中心 |
| 鼓楼区五凤街道社区卫生服务中心 | |
| 鼓楼区鼓东街道社区卫生服务中心 | |
| 鼓楼区安南街街道社区卫生服务中心 | |
| 鼓楼区安泰街道社区卫生服务中心 | |
| 鼓楼区湖前社区卫生服务中心 | |
| 鼓楼区温泉街道社区卫生服务中心 | |
| 鼓楼区洪山镇社区卫生服务中心 | |
| 鼓楼区华大街道社区卫生服务中心 | |
| 鼓楼区华大街道社区卫生服务中心 | |
| 鼓楼区水部街道社区卫生服务中心 | |
| 鼓楼医院 | |
| 台江区 | 福州台江医院 |
| 洋中街道社区卫生服务中心 | |
| 义洲街道社区卫生服务中心 | |
| 后洲街道社区卫生服务中心 | |
| 苍霞街道社区卫生服务中心 | |
| 鳌峰街道社区卫生服务中心 | |
| 瀛洲街道社区卫生服务中心 | |
| 上海街道社区卫生服务中心 | |
| 宁化街道社区卫生服务中心 | |
| 茶亭街道社区卫生服务中心 | |
| 仓山区 | 仓山区盖山镇卫生院 |
| 仓山区金山街道社区卫生服务中心 | |
| 仓山区仓山镇卫生院 | |
| 仓山区螺洲镇卫生院 | |
| 仓山区三叉街社区卫生服务中心 | |
| 仓前社区卫生服务中心 | |
| 仓山区上渡社区卫生服务中心 | |
| 仓山区城门镇卫生院 | |
| 仓山区临江街道社区卫生服务中心 | |
| 福建师范大学医院 | |
| 仓山区下渡街道社区卫生服务中心 | |
| 仓山区建新镇卫生院 | |
| 仓山区东升街道社区卫生服务中心 | |
| 福建师范大学医院 | |
| 福建省地质医院 | |
| 福建农林大学医院 | |
| 晋安区 | 福州市晋安区医院 |
| 马尾区 | 马尾区医院 |
| 福州新莲花医院 | |
| 长乐区 | 福州市长乐区长乐区医院 |
| 福州市长乐区中医院 | |
| 福州市长乐区妇幼保健院 | |
| 福州市长乐区营前街道社区卫生服务中心 | |
| 福州市长乐区航城街道社区卫生服务中心 | |
| 福州市长乐区漳港街道社区卫生服务中心 | |
| 福州市长乐区吴航街道社区卫生服务中心 | |
| 长乐区鹤上镇卫生院 | |
| 长乐区罗联乡卫生院 | |
| 长乐区第二医院 | |
| 长乐区松下镇卫生院 | |
| 长乐区首占镇卫生院 | |
| 长乐区江田镇中心卫生院 | |
| 长乐区古槐镇中心卫生院 | |
| 长乐区文岭镇卫生院 | |
| 长乐区玉田镇中心卫生院 | |
| 长乐区猴屿乡卫生院 | |
| 长乐区梅花镇卫生院 | |
| 长乐区湖南镇卫生院 | |
| 长乐区潭头镇卫生院 | |
| 长乐区文武砂镇卫生院 | |
| 高新区 | 闽侯县南屿镇中心卫生院 |
| 永泰县 | 永泰县医院 |
| 永泰妇幼保健院 | |
| 永泰东南医院 | |
| 罗源县 | 福建省罗源县医院 |
| 连江县 | 连江县浦口镇卫生院 |
| 连江县东湖镇卫生院 | |
| 连江协和医院 | |
| 连江县医院 | |
| 连江县凤城镇社区卫生服务中心 | |
| 连江县中医院 | |
| 连江县敖江镇卫生院 | |
| 连江县江南乡卫生院 | |
| 连江县琯头镇中心卫生院 | |
| 连江县潘渡乡卫生院 | |
| 连江县透堡镇卫生院 | |
| 连江县马鼻镇卫生院 | |
| 连江县官坂镇中心卫生院 | |
| 连江县长龙镇卫生院 | |
| 连江县下宫乡卫生院 | |
| 连江县坑园镇卫生院 | |
| 连江县筱埕镇卫生院 | |
| 连江县蓼沿乡卫生院 | |
| 连江县丹阳镇中心卫生院 | |
| 连江县安凯乡卫生院 | |
| 连江县黄岐镇中心卫生院 | |
| 连江县苔菉镇卫生院 | |
| 连江县东岱镇卫生院 | |
| 连江县晓澳镇卫生院 | |
| 连江县小沧乡卫生院 | |
| 连江济雅医院 | |
| 闽侯县 | 闽侯县鸿尾乡卫生院 |
| 闽侯县上街镇中心卫生院 | |
| 闽侯县南通镇卫生院 | |
| 闽侯县甘蔗街道社区卫生服务中心 | |
| 闽侯县大湖乡卫生院 | |
| 闽侯县南屿镇中心卫生院 | |
| 闽侯县医院 | |
| 闽侯县人民医院 | |
| 闽侯县小箬乡卫生院 | |
| 闽侯县祥谦镇中心卫生院 | |
| 闽侯县洋里乡卫生院 | |
| 闽侯县白沙镇中心卫生院 | |
| 闽侯县竹岐乡卫生院 | |
| 闽侯县廷坪乡卫生院 | |
| 闽侯县荆溪镇卫生院 | |
| 闽清县 | 闽清县总医院 |
| 闽清县六都医院 | |
| 闽清县中医院 | |
| 闽清县梅城社区卫生服务中心 | |
| 闽清县池园中心卫生院 | |
| 闽清县塔庄中心卫生院 | |
| 闽清县东桥中心卫生院 | |
| 闽清县下祝卫生院 | |
| 闽清县白樟卫生院 | |
| 闽清县省璜卫生院 | |
| 闽清县坂东卫生院 | |
| 闽清县金沙卫生院 | |
| 闽清县三溪卫生院 | |
| 闽清县梅溪卫生院 | |
| 闽清县白中卫生院 | |
| 闽清县雄江卫生院 | |
| 闽清县上莲卫生院 | |
| 闽清县桔林卫生院 | |
| 闽清县云龙卫生院 | |
| 福清市 | 福清市医院 |
| 福清市第二医院 | |
| 福清市第三医院 | |
| 福清市妇幼保健院 | |
| 福清市第四医院 | |
| 福清市龙田镇卫生院 | |
| 福清市港头镇卫生院 | |
| 福清市江镜镇卫生院 | |
| 福清市东张镇中心卫生院 | |
| 福清市城头镇卫生院 | |
| 福清市海口镇中心卫生院 | |
| 福清市南岭镇卫生院 | |
| 福清市江阴镇卫生院 | |
| 福清市上迳镇卫生院 | |
| 福清市音西街道社区卫生服务中心 | |
| 福清平安骨科医院 | |
| 福清惠和医院 | |
| 福清康福医院 | |
| 福清万通医院 | |
| 福清惠铭医院 | |
| 福清市龙江街道社区卫生服务中心 | |
| 福清市龙山街道社区卫生服务中心 | |
| 福清市玉屏街道社区卫生服务中心 | |
| 福清市阳下街道社区卫生服务中心 | |
| 福清市三山镇中心卫生院 | |
| 福清市高山镇中心卫生院 | |
| 福清市一都镇卫生院 | |
| 福清融强医院 | |
| 福清友好医院 | |
| 福清东南眼科医院有限公司 | |
| 福清市新厝镇卫生院 | |
| 福清融强医院 | |
| 福清市中医院 | |
| 福清中山医院 | |
| 福清市石竹街道社区卫生服务中心 | |
| 福清市宏路街道社区卫生服务中心 | |
| 福清市东瀚镇卫生院 | |
| 福清市沙埔镇卫生院 |
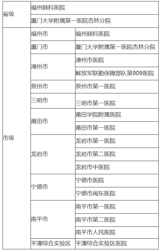
此外,22日下午,福建省卫生健康委员会公布“福建省新型冠状病毒感染的肺炎救治省、市定点医院名单”及“福建省新型冠状病毒感染的肺炎救治县(市、区)级定点医院名单”。
具体名单如下:
福建省新型冠状病毒感染的
肺炎救治省、市定点医院

福建省新型冠状病毒感染的
肺炎救治县(市、区)级
定点医院名单

当前正处于
冬春季呼吸道传染病易发期
市卫健委提醒市民群众注意
远离传染源
-
通过正规的渠道,可关注“国家卫生健康委官方网站”或“福建省卫生健康委官方网站”有关传染病的疫情报道,避免前往正在发生疫情的地区。
-
尽量避免密切接触家禽和野生动物,不屠宰或食用病、死禽畜或野生动物。
-
李兰娟院士表示,新型冠状病毒怕酒精且不耐高温,因此,烹调时一定要彻底煮熟食物,不要吃生的食物。
-
尽量避免到人群聚集、通风不良的公共场所,确需外出时戴口罩。
-
避免近距离接触任何有感冒或流感样症状的人。
注意卫生
-
打喷嚏或咳嗽时用纸巾或胳膊肘弯处捂住口鼻。
-
不要随地吐痰,应将口鼻分泌物用纸巾包好,弃置于有盖垃圾箱内。
-
勤洗手,咳嗽或打喷嚏后、护理患者后、用餐前后、便前便后、接触动物或处理动物粪便后,必须使用肥皂和流水洗手。
注意通风
注意环境卫生和室内通风,如周围有呼吸道症状病人时,应增加通风换气的次数,开窗时要避免穿堂风,注意保暖。
增强免疫
-
流行性感冒、肺炎链球菌肺炎等呼吸道传染病可以通过接种疫苗进行有效的预防。
-
保持健康的生活方式,加强体育锻炼,注意休息,避免过度劳累,多吃蔬菜水果,多喝水,增加机体免疫力。
及时就医
如果出现发热(腋*体下**温≥37.3℃)、咳嗽等症状,应自觉避免接触他人,佩戴好口罩后尽快到正规医院就诊,主动向医生描述旅游史、职业及接触史,并积极配合治疗。
做好居家消毒
-
桌椅等物体表面每天做好清洁,并定期消毒;有客人(身体健康情况不明)来访后,及时对室内相关物体表面消毒,可选择合法有效的消毒剂或消毒湿巾擦拭消毒。
-
室内做好通风换气,自然通风或机械通风,冬天开窗通风时,注意室内外温差大而引起感冒。
福视悦动转载自福建省卫生健康委员会
如有侵权请联系
编辑:陈诗芸
责编:余玉金
只争朝夕,不负韶华!