一线医务工作者作为预防医院感染的主要关卡,应当严格遵守相关规范,熟练掌握控制医院感染的知识与技能。为了帮助大家记牢院感相关知识,有研究者提出了一套数字记忆法,将相同数字内容整合在一起描述,能在短时间内快速记忆,快来关注吧!
数字记忆法

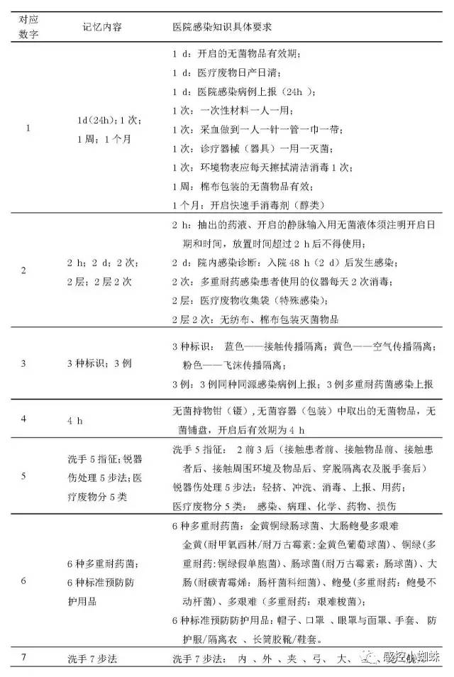
1 d ( 24 h );1 次;1 周;1 个月
1 d :开启的无菌物品有效期;
1 d :医疗废弃物日产日清;
1 d :医院感染病例上报( 24 h );
1 次:一次性材料一人一用;
1 次:采血做到一人一针一管一巾一带;
1 次:诊疗器械(器具)一用一灭菌;
1 次:环境物体表面应每天擦拭清洁消毒 1 次;
1 周:棉布包装的无菌物品有效期;
1 个月:已开启的快速手消毒剂(醇类)使用期限
2 h ;2 d ;2 次;2 层;2 层 2 次
2 h :抽出的药液、开启的静脉输入用无菌液体须注明开启日期和时间,放置时间超过 2 h 后不得使用;
2 d :院内感染诊断:入院 48 h ( 2 d )后发生感染;
2 次:多重耐药感染患者使用的仪器每天 2 次消毒;
2 层:医疗废物收集袋(特殊感染);
2 层 2 次:无纺布、棉布包装灭菌物品
3 种标识;3 例
3 种标识:蓝色—接触传播隔离;黄色—空气传播隔离;粉色—飞沫传播隔离;
3 例:3 例同种同源感染病例上报—暴发;3 例多重耐药菌感染上报
4 h
无菌持物钳(镊) , 无菌容器(包装)中取出的无菌物品,无菌铺盘,开启后有效期为 4 h
洗手 5 指征 ;锐 器伤 处 理 5 步 法 ;医疗废物分 5 类
洗手 5 指征:2 前 3 后(接触患者前、接触物品前、接触患者后、接触周围环境及物品后、穿脱隔离衣及脱手套后);
锐器伤处理 5 步法:轻挤、冲洗、消毒、上报、用药;
医疗废物分 5 类:感染、病理、化学、药物、损伤
6 种多重耐药菌;6 种标准预防防护用品
6 种多重耐药菌:金黄铜绿肠球菌、大肠鲍曼多艰难
金黄(耐甲氧西林 / 耐万古霉素 : 金黄色葡萄球菌)、铜绿(多重耐药 铜绿假单胞菌)、肠球菌(耐万古霉素肠球菌)、大肠(耐碳青霉烯肠杆菌科细菌)、鲍曼(多重耐药鲍曼不动杆菌)、多艰难(多重耐药艰难梭菌);
6 种标准预防防护用品:帽子、口罩、眼罩与面罩、手套、防护服 / 隔离衣、长筒胶靴 / 鞋套
洗手 7 步法
洗手 7 步法:内、外、叉、弓、大、立、完(腕)