猫咪是比较独立的动物,很难像狗一样服从指挥和遵守家规,猫咪在表现出攻击性的时候,主人往往会手足无措,不知道怎么让猫咪平静下来。今天我们就来分析一下猫咪产生攻击性的各种原因以及解决方案。
猫咪的攻击性与性别和品种有一定的关系。有研究表明,绝育的母猫往往会比绝育的公猫展现出更高的攻击性,绝育的公猫相对来说会更温和、更亲人(1)。攻击性也和品种有关,一些品种的猫咪会展现出更高水平的攻击性。比如孟加拉猫对人和其它猫咪的攻击性最高、而布偶猫对人和其它猫咪的攻击性最低(1)。
我们把猫咪的攻击性分为两个部分进行介绍。第一部分介绍猫咪与猫咪之间的攻击行为,第二部分介绍猫咪对人的攻击行为。一般可以分为以下几种类型(2):
猫咪与猫咪之间的攻击行为
- 争夺领地、资源产生的攻击*行为性**(最常见的是家里来了新猫/访客猫);
- 猫咪的性格、霸凌者的存在;
- 公猫之间的攻击*行为性**(最常见的是出于性目的);
猫咪对人的攻击行为
- 恐惧自卫产生的攻击*行为性**;
- 玩耍、捕猎相关的攻击*行为性**;
- 兴奋情绪下的攻击*行为性**;
- 转向型/替代型攻击*行为性**;
- 不当的抚摸、抱起引发的攻击*行为性**。
猫咪与猫咪之间的攻击行为
为了识别猫咪之间的攻击行为,我们首先要判断哪些行为是正常的玩耍和社交。
1、猫咪之间正常的互动行为
(1)猫咪之间的亲密行为
猫咪之间如果出现以下三种情况,可以说明猫咪之间关系很不错,它们把对方当做“自己人”。这样的猫咪之间即使出现一些打闹,也基本都属于相互之间的玩耍,我们不用担心。
互相舔毛

互相磨蹭

靠在一起睡觉/休息

大多数猫咪一生中与其它猫咪社交最充分的时期就是幼年时代。从哺乳期到断奶后的一段时间内,小猫咪和它的兄弟姐妹们一起吃奶、一起玩耍、一起学习捕猎、一起睡觉。在共同生活的过程中就会有互相舔毛、互相磨蹭的行为。这些行为能够交换气味信号,并且巩固关系。
我们尽量不要干预关系紧密的猫咪之间的互动玩耍行为。
(2)和平相处的独立猫咪
猫咪之间即使没有出现上面三种比较亲近的动作,也有可能和平相处,在各种资源充足的情况下,它们能容忍其它猫咪的存在,但是各自的生活比较独立,会尽量地避免过多的接触。
- 不会依偎着睡觉,睡觉的地方相隔往往较远;即使在同一张床上,如果睡觉的时候总是保持一定距离,几乎没有挨在一起睡过,就可能表明它们只是互相容忍对方的存在。
- 对于猫爬架和其它休息区域的使用有明显的时间间隔;
- 醒着的时候也总是尽量保持一定的距离。
这种情况下,我们也不需要过多的干预,只要提供充足的食物、水、猫砂盆等生活资源,猫咪往往能一直比较和平地共处下去。
2、猫咪之间的攻击行为
由于猫咪的天性就是孤独的狩猎者,自然环境下猫咪的各种举动(*尿喷**、抓树等等)都是为了尽可能减少和其它猫咪的直接接触,防止潜在的冲突。因此,当几只猫咪共同生活在同一屋檐下时,由于生存环境受到挤压,很容易出现敌对的情况。
猫咪之间如果长期冲突,结果是非常严重的,容易引起猫咪的应激反应,长期的应激会导致多种生理和心理的疾病,比如猫的下泌尿道疾病和猫传染性腹膜炎(由应激导致的冠状病毒变异引发)。因此,猫咪之间一旦出现冲突,我们必须要严肃对待,尽快找到原因和对策。
什么样的行为是攻击行为?
- 眼睛瞪圆了盯着对方看(四目相对或者一只猫长时间盯着另一只猫看);
- 发出嘶吼声;
- 呼吸频率加快、身体可能会有颤抖;
- 猫咪肌肉高度紧张;
- 尾巴和身上的毛竖立,使自己显得更大、更有威慑力;
- 强势的猫咪耳朵会竖立,弱势的猫咪耳朵水平并向后;
- 强势的猫咪会尾随、跟踪弱势的猫咪,盯着它,随时准备发动进攻;
- 强势的猫咪会用力地拍打、抓挠或嘶咬,而弱势的猫咪往往会倒在地上,四脚朝天用以防御,并且会用后腿拼命地去蹬开对方;
- 弱势的猫咪会经常尝试逃跑;
- 弱势的猫咪会长时间保持一样的姿势不动;
- 弱势的猫咪经常长时间躲藏起来,不怎么爱玩耍,把自己的生活限制在比较小的空间内;
- 它们之间的追逐和抓挠往往是单方面的,而双向的追逐打闹一般属于正常的玩耍行为。
猫咪应对冲突往往会选择逃避和自我抑制,我们往往很难直观地发现冲突,因此我们需要细心观察猫咪是否出现了上述的现象。特别是当你发现有一只猫突然变得异常安静、失去了往日的活力的时候,往往就有可能出现问题了。
我们列举了几种常见的引发冲突的原因,并给出一些相应的对策。
(1)家里来了新猫
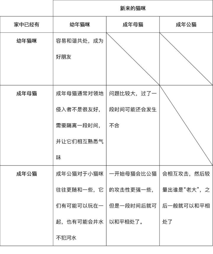
家猫产生攻击*行为性**最为常见的场景就是当家里来了新猫的时候,老猫会觉得自己的领地和资源被侵占了,表现出对新猫的攻击性,而相对的,新猫为了争夺领地和资源,也会表现出攻击性。有些猫咪在一段时间的相处之后会习惯对方的存在,和平共处;也会有一些猫咪会持续不断地互相攻击。猫咪之间的攻击性与年龄和性格都有比较大的关系。

解决方案:
- 准备好充足的各种资源,比如食物、水、猫砂盆、休息的地方、躲藏的地方等等,尽量减少猫咪之间对于资源和空间的争夺。
- 如果你想养两只猫,最好的方案就是同时买两只年纪差不多的小猫,如果是同窝出生的那就最理想了。同窝出生的小猫长大后更加容易和谐相处(3).
- 幼猫时期的社会化训练对于长大后与其它猫咪的相处起着决定性的作用,在猫舍挑选猫咪时,观察一下它们与其它猫咪的互动情况,并询问猫舍主人在猫咪2-7周的时候是否经常与猫咪互动、以及让猫咪与其它猫咪互动。猫咪的性格和基因也有很大关系,可以进一步考察一下猫咪父母的性格。
- 不要在同一公寓中养太多的猫,一般不要超过3只。
- 如果家中已经有了一只猫,想再带一只猫进家门,可以用以下的步骤让他们能更好地接受对方:
步骤一:准备一个独立的小房间,放上食物、水、猫砂盆、猫窝;
步骤二:新猫刚到家里的时候,不要让它与老猫接触,先放到步骤一中准备的独立小房间中,让它先熟悉一下陌生的环境;
步骤三:每次去见新猫的时候都带上一些食物,让新猫逐渐对你产生好感,让家里慢慢有一个它熟悉的人;
步骤四:用毛巾轻轻擦拭新猫的面部,让毛巾沾上新猫的友好型气味,然后将毛巾放在老猫经常活动的区域中,老猫会主动去闻这陌生的气味,注意,千万不要强行让老猫去闻毛巾,这样容易引起负面的关联;
步骤五:用毛巾轻轻擦拭老猫的面部,让毛巾沾上老猫的友好型气味,然后将毛巾放在新猫的小房间中,让新猫也逐渐熟悉老猫的气味;
步骤六:重复步骤三、四大约3-4天;
步骤七:如果新猫和老猫在各自的“领地”吃饭、喝水、排泄行为都正常,那么在3、4天之后可以将老猫和新猫的位置互换,每天给新猫10几分钟的时间熟悉家中其它的位置,在新猫在房间外探索的时候,也需要照顾老猫的情绪,在房间里陪老猫玩耍一会儿,持续2、3天;
步骤八:现在可以让它们初步见见面了。可以把门虚掩上,漏出一条缝,让两只猫可以通过门缝互相看到彼此(但不要让它们有身体接触),看看他们的反应。
步骤九:如果隔着门缝没有发生明显地攻击行为,可以尝试着开门让老猫和新猫见一下面,观察如果表现出很高的攻击性(打斗、发出“咝咝”的声音等),可以继续隔离1天;
步骤十:再安排老猫和新猫见面,可以选择一个双方都比较轻松愉快的场景,比如在相隔1米左右的地方放上两个碗,放上罐头或零食,让它们一同进食,进一步习惯对方的存在;
步骤十一:奖励双方亲近的行为。当出现互相舔毛、互相蹭身体等亲近的行为时,给与零食奖励。当出现攻击*行为性**时,马上用玩具转移注意力并隔离;
步骤十二:重复步骤九、十、十一,直到两只猫可以和谐共处。
- 如果发现两只猫咪之间有攻击的倾向,千万不能大声呵斥、或用手把两只猫隔开(容易受伤),应该马上用玩具转移它们的注意力。但是切记不要把抖猫棒往一只猫的身上去引,另一只猫冲过来的话容易让它以为是要攻击它,进一步引发冲突。
- 尽量不要让访客带猫咪来拜访。
- 当访客必须带猫咪前来时,比如访客想把猫咪寄养一段时间,可以使用类似上文提到的做法,先隔离、熟悉气味、熟悉环境、然后再慢慢引见的方式,减少它们之间潜在的攻击行为。
(2)已经有多只猫,但是猫咪之间经常冲突
与人的群体一样,多只猫咪的群体中也往往会出现“霸凌者”,喜欢霸凌的猫咪会持续不断地欺负弱小的猫咪,引发弱小的猫咪多种应激反应。具体的行为特征可以参见上文。
解决方案:
- 考虑给猫咪进行绝育,绝育之后的公猫往往会变得温和。但也有研究表明,绝育后的母猫会表现出更高的攻击性(1)。
- 识别出哪些猫咪是“霸凌者”——往往主动攻击、不怎么逃跑的猫咪就是。
- 将猫咪隔离在不同的区域,保持距离,仅仅让他们通过门缝看见对方,不能进行肢体接触。
- 准备充足的食物、水、猫砂盆等生活必要资源,每只猫都应该有自己独有的资源。不要把这些位置放在门口、走廊等容易被另一只堵住去处的地方,不然会增加应激的可能性。
- 提供充足的逃跑和躲藏的空间,在屋子里多放上一些纸箱子和隧道。
- 当猫咪之间见面是出现攻击*行为性**的倾向,马上用玩具转移它们的注意力。
- 当猫咪之间见面时比较安静,没有瞪眼、嘶吼等攻击性的行为时,用零食奖励。
- 如果尝试了各种方式还是无法解决猫咪之间的冲突,只能将猫咪彻底隔离开,甚至送走其中一只。
(3)公猫之间的攻击*行为性**
我们总是能看到流浪的公猫互相打斗,打到头破血流。在家庭中两只未绝育的公猫也会互相打斗,发生一桩桩流血事件。公猫之间的攻击*行为性**往往与以下两种情况有关:
- 发情期,为了争夺交配权;
- 为了分出高下,决定谁是“老大”。这种不留情面的打斗会引发很多问题,包括伤口感染、残疾、甚至死亡。
- 猫爱滋和猫白血病病毒等许多严重的疾病往往会通过打斗传播(4)。
解决方案:
最有效的解决方案就是绝育。有研究表明,90%的公猫在绝育后攻击*行为性**会消失,而如果在公猫性成熟前进行绝育,则很有可能可以完全避免此类攻击*行为性**(5)(6)。
我们在下一篇介绍猫咪对人的攻击行为。
↓滑动查看↓
资料来源:
1.Hart,B.L. & Hart, L.A. (2013). Your Ideal Cat: Insights into Breed and GenderDifferences in Cat Behavior. Lafayette, IN: Purdue University Press.
2.TurnerDC and Bateson P (eds). The domestic cat: the biology of its behaviour. 3rdEdition. Cambridge, UK: Cambridge University Press, 2014.
3.BradshawJWS. The behavior of the domestic cat. Wallingford, UK. CAB International.1992.
4.KennedyM, Little SE. Infectious Diseases: Viral Diseases. In: Little SE, ed. The Cat:Clinical Medicine and Management. St Louis. Saunders. 2012. 1049, 1056.
5.Hart,B.L. & Barrett, R.E. (1973). Effects of castration on fighting, roaming,and urine spraying in adult male cats. Journal of the American VeterinaryMedical Association, 163, 290–292.
6.Hart,B.L., Hart, L.A., & Bain, M.J. (2006). Canine and Feline Behavior Therapy,(2nd edn.). Ames, IA: Blackwell.