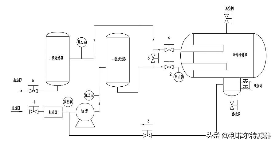
聚结脱水滤油机共有五级过滤系统,集精密过滤及高效脱水两种功能为一体,脱水效率高、能力强,尤其适应于对油液中大量的水进行分离。
通过颗粒过滤系统的过滤,可将介质的清洁度稳定地控制在系统要求的状态,以保证油液的清洁度。

当油液流经聚结分离器时,在其内部经历过滤、聚结、沉降、分离四个过程阶段,实现滤除颗粒污染物、脱出水分的功能。

油液首先从内向外流经聚结滤芯,聚结滤芯亲水性好,是由特殊玻璃纤维及其他合成材料组成的,专门针对油液脱水配制而成,具有过滤颗粒污染物、聚结水分的双重功能。

外面的破乳聚结层将油液中的微小水滴聚结成水珠,尺寸较大的水珠依靠自身的重力沉降到积水槽,尺寸较小的水珠来不及沉降就会被油液挟带着流向分离滤芯。

分离滤芯是由特殊处理的不锈钢网制成,具有良好的疏水性,当油液从外向内流经分离滤芯时,小水珠被有效地拦截在滤芯外面,只让油液通过,不让水分通过,从而进一步分离水分。
聚结脱水滤油机可通过更换不同材料的滤芯来适应不同的介质:
■ 汽油、煤油、柴油、等各种燃油
■ 机油和其他低粘度液压油、润滑油
■ 中等粘度液压油、润滑油
■ 过滤介质粘度较大的,可增加加热器。
现场应用案例

