近期佳佳发布了几篇关于在天津汽车摇号的内容,大家普遍认可度很高,但其中还是有很多朋友不知道该怎么摇号,以及摇号需要具备什么样的资格。竞拍和摇号到底选择哪个?今天佳佳帮大家总结了很多问题,希望能够帮到大家。
一、想在天津摇号,具体有什么要求?
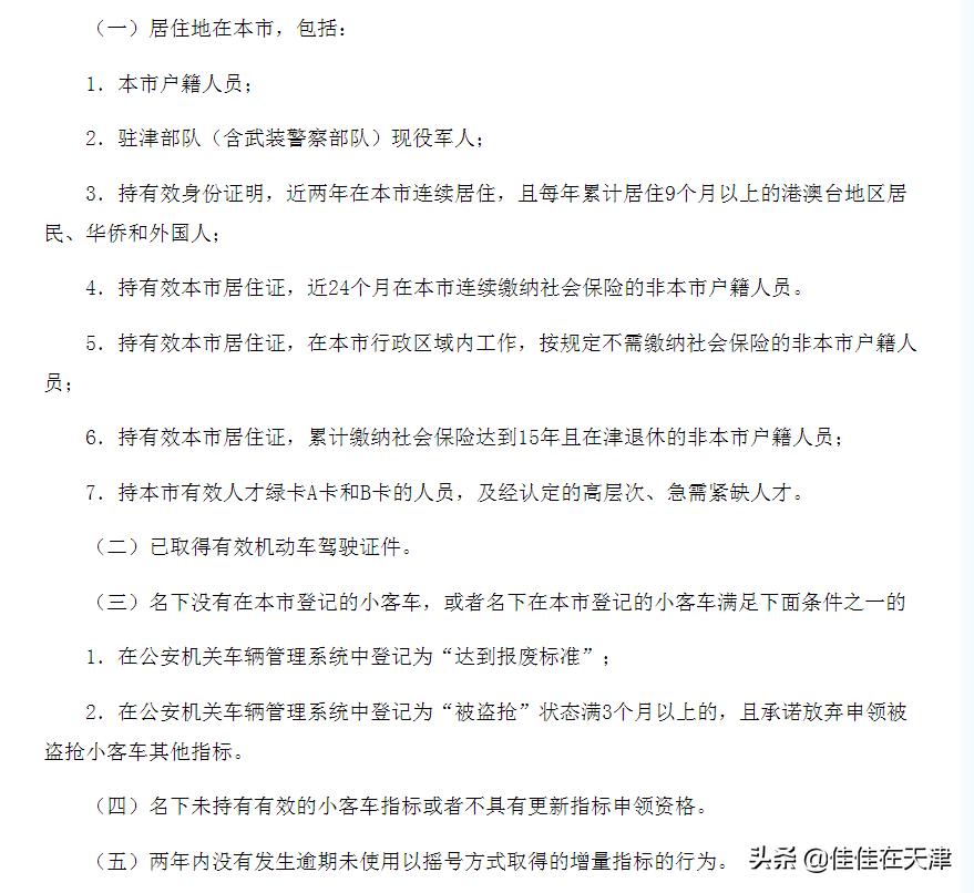
五个大要求:1.居住在天津市 2.有驾照 3.名下午本市登记的小客车。 4.名下无有效小客车指标 5.两年内没有发生逾期未使用以摇号方式取得的增量指标的行为
(里面具体的细分要求,我把文件截图发出来)

我讲一下大家最常问到的非本市户籍人员摇号的要求:有效居住证+近24个月在津社保(不能中断,但支持补缴)
这两个要求缺一不可,不要有侥幸心理(佳佳之前因为社保够,但是没有居住证,申请了一下,结果审核没过[流泪])

居住证办理:租房的话,拿着租房协议和自己的身份证去你租房所属派出所去办理就行,很快的。(注意一点:租房协议上必须是你本人的名字)
社保查询:如果很多朋友不知道自己的社保到底够不够,大家可以*载下**“天津人力社保”app。“服务-缴费证明打印(新版)-打印”即可查看自己都有哪几个月在上社保。

二、非本市户籍人员,社保自己补缴几个月可以吗?
可以!佳佳明确问过。个人补缴的社保也是可以的,摇号最主要看两个社保:养老+医疗。自己补缴也只需要补缴这两项就行。按天津市最低标准,每个月大概是900多一点。
三、去哪申请?
网上申请,“天津市小客车调控管理信息系统”进去以后,各种条件该怎么申请,里面都有很详细的流程图。

四、申请时间有没有要求?
尽量赶在每个月9号之前申请,然后23号公布审核结果,27号摇号。9号之后的,就得下个月才能出审核结果和摇号了。
五、摇号好几年了还没中,是不是操作有误?
每三个月需要延期一下指标,不然有效编码失效,不能参与摇号。

六、获取指标后是不是得立刻买车?
指标有效期为6个月且不得转让,逾期未使用的,视为放弃指标,自指标过期之日起,5年内不得再次参加小客车增量指标申请。
七、车牌竞价需要什么要求?竞价价格多少?
京、冀户籍以外的非本市户籍人员持有效本市居住证参与小客车个人增量指标竞价并在本市购车的,将其在本市连续缴纳社会保险的期限调整为近12个月。
竞价要求2000保证金,每个竞价指标设保留价1万元,不设最高限价。
八,取得区域指标后还能参与摇号吗?
不能,个人名下持有有效指标不能残垣摇号。
九、区域指标有什么限制?
使用区域指标登记的车辆早晚高峰时段禁止在外环线以内区域行驶,即工作日(因法定节假日放假调休而调整为工作日的星期六、星期日除外)每日7时至9时和16时至19时两个时段,禁止在外环线以内区域(不含外环线)行驶。

好了,暂时能想到的就只有这些了,大家还有哪些想了解的,可以直接评论或问我,都可以。