
"我不要做什么救世主,我要赚钱"
"命就是钱"
"我不想死,我想活着"
"他只是想要活着,犯了什么罪"
最近引得千人飙泪、掌声不息的《我不是药神》刷爆朋友圈。随之,几句经典台词也被带火。
"世上只有一种病,穷病。"尤其让人印象深刻。因病致穷,因穷致病,因病致死,恶性循环。
贫穷确实让我们治不了、更治不好病,还限制了我们的想象:

癌症特效药价格一览表
1、易瑞沙(治疗肺癌早期,5500/瓶,医保价格950/瓶)
2、特罗凯(治疗肺癌晚期,4390/瓶,医保价格1260)
3、多吉美(治疗肝癌晚期,12180/瓶,医保价格1200元/瓶)
4、格列卫(治疗白血病,23000/瓶,医保价格5060/盒)
5、雷利度胺(治疗骨髓癌,18000/盒)
6、1)索非布韦+达卡他韦(联合6000/瓶);2)吉二(治疗丙型肝炎,2700/瓶)
7、赫赛汀(治疗乳腺癌,25000/支,医保价格1500/支)注射药,
8、硼替佐米(治疗骨髓癌,9518/支,医保价格3800/支)

9、CRIZALK (治疗乳腺癌,15000美元/盒)拉帕替尼(治疗乳腺癌,6000/盒)
10、舒尼替尼 (治疗胃癌,13100元/盒,医保价格6490)
11、阿西替尼,美国产(治疗晚期肾癌,20000/盒)
12、尼洛替尼,瑞士产(白血病耐药后使用, 33693/盒,医保价格16000)
13、阿法替尼,德国产(易瑞莎特罗凯治疗达不到效果,治疗肺鳞癌更有效,30000/盒)
14、贝伐单抗 (治疗宫颈癌晚期,5398/支)
15、瑞格非尼 (治疗直肠癌,10080/盒)
16、阿比特龙 (治疗前列腺癌,37000/盒)
17、替诺福韦 (治疗乙肝病毒,563.5/盒,医保价格200)
看过药价,心生寒凉。从没想过买个药有这么贵,也难怪得个癌症就要倾家荡产。要想不买这些特效药,那就把养生看的更重要。喝茶养生要趁早。
小编在此不是药神,但还是希望用茶叶助您养生一臂之力。

适口为珍:喝什么茶最有益于健康?
选择好茶坚持"适口为珍"的原则,同理,对于选择哪种茶更有益健康,也会因个人体质而异。比如:
身体虚弱者宜喝红茶,在茶中添加点糖和奶,既可增加能量又能补充营养。
青年人正处发育旺盛期,宜喝绿茶。
妇女经期前后以及更年期,可饮用花茶来理气调经。
身材超重肥胖人群,则建议多喝些乌龙茶、沱茶消解体内脂肪。
经常接触有毒害物质的工作人员,喝绿茶可起到劳动保护作用。
……

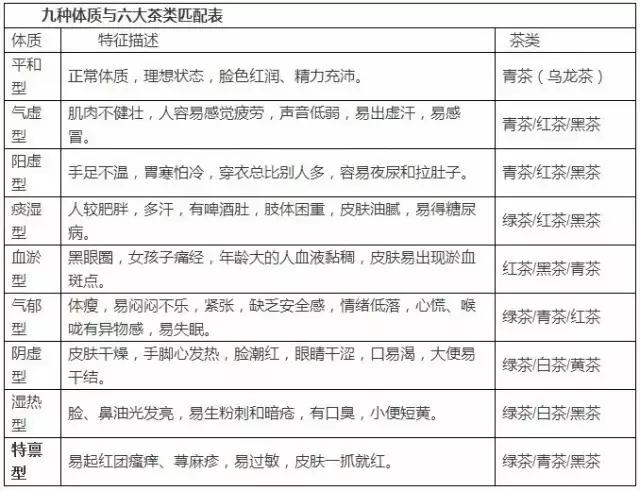
九种体质与六大茶类匹配表
对症下药:喝什么茶,治什么病。
茶的种类、制作工艺和品行各不相同,因此,不同茶叶的营养、药效成分各异。什么人适合喝什么茶,需结合自身的实际情况,顺着茶的品性去饮茶,对身心健康才更有助益。比如:
绿茶属不发酵茶,内含天然物质被完好的保存下来,适合工作忙绿、经常用脑的年轻人,可清火气,提高免疫力。
红茶属全发酵茶类,茶性温和,特别适合肠胃不好的人。
而白茶因少加工保留了自身所含的茶多糖类物质,对糖尿病有一定功效。
黑茶则属后发酵茶,茶性更温润,去油腻、去脂肪、降血脂功效会更显著。
……

六大类茶的功效和适用人群
附:茶的药用实例表

大众茶类药用实例表
再回望《我不是药神》中这些撕心裂肺的台词:
"我不想死,我想活着,行吗?"
"他才二十岁,他只是想要活着,他有什么罪?"
小编只想在心中呐喊:行!无罪!只不过,行不行身体来决定,从现在起养好自己的身体。我们不仅要活着,还要好好活,活好了!

最后再借用《我不是药神》中的一句台词:"我只希望,未来这个社会可以变的更好一点。"
"I simply hope that our society will become a little better in the future."
关注↗【茶叶网】做好茶专家

好东西,转发给你希望TA一生健康,一生美好的人。