连锁餐饮品牌俏江南创始人张兰,被曝因藐视法庭被判监禁一年。
3月13日,多家香港媒体报道称,俏江南创始人张兰因未能按香港高院要求,披露其超过50万元的资产清单,又未能出庭或通过律师答辩,该行为被裁定藐视法庭。香港高院原诉庭法官陈美兰在3月5日裁定,判张兰监禁12月,并向原告私募基金CVC支付诉讼费用。
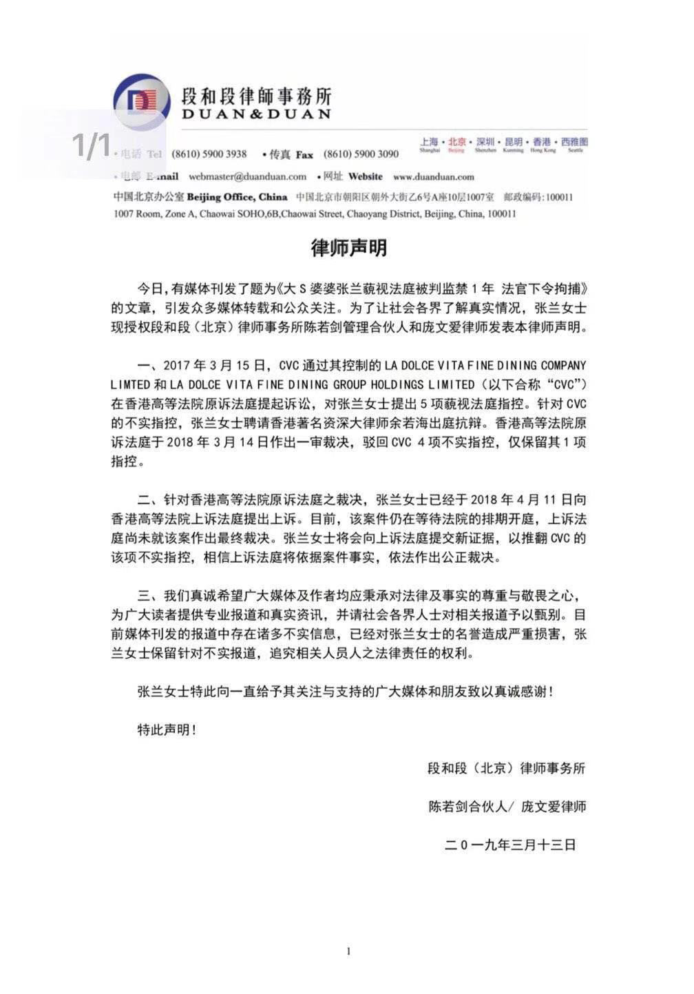
3月13日下午,张兰之子汪小菲在新浪微博发布张兰律师声明称,“针对香港高等法院原诉法庭之裁决,张兰女士于2018年4月11日向香港高等法院上诉法庭提出上诉,目前,该案件仍在等待法院的排期开庭,上诉法庭尚未就该案件作出最终裁决。”
澎湃新闻记者查询了香港高院的裁判记录发现,香港高院原诉庭法官Mimmie Chan的确于3月5日裁定,判处被告Zhang Lan因藐视法庭,且并未能出庭答辩,而判处Zhang Lan即时监禁12个月。
根据该份裁判书,原告为LA DOLCE VITA FINE DINING GROUP HOLDINGS LIMITED,与3月13日下午张兰代表律师在声明中提到的原告CVC控股公司LA DOLCE VITA FINE DINING GROUP HOLDINGS LIMITED相符。因此,可以推断该裁判书中的被告Zhang Lan为俏江南创始人张兰。
法官Mimmie Chan在裁判书中指出,“尽管张兰已收到法院的判决结果,并提前收到开庭审理的通知,但仍在没有给出任何理由和解释的情况下,拒绝出庭答辩,因此法院有理由怀疑张兰是否有意拒绝服从法院的判决。”
张兰与CVC的纷争可以从俏江南上市失败说起。根据央广网报道,2008年,为了支持门店扩张和寻求上市,张兰引入了国内风投机构鼎晖资本,并签署了对赌协议。上市失败之后,为了支付鼎晖资本退出股份的资金,张兰不得不与欧洲最大私募股权基金CVC联姻,以极低价格贱卖股权。
张兰于2013年12月以逾2.86亿美元向CVC出售俏江南82.7%股权,并退出董事会。2015年2月,CVC与张兰出现矛盾,CVC向中国经济贸易会寻求仲裁。根据仲裁结果,张兰不得转移在港资产,同时香港高院要求张兰向原告披露价值超过50万元的资产清单。据香港明报报道,张兰于2015年3月披露拥有121.8万美元存款、若干北京房产和两辆汽车。CVC不满再度追究,质疑张兰并未全面披露资产清单。
2017年3月15日,CVC在香港原诉法庭提起诉讼。根据张兰代表律师声明,CVC共对张兰提出5项法庭指控。香港高院于2018年3月14日作出一审裁决,驳回4项指控,保留一项藐视法庭指控。
今年3月5日的裁判书显示,因张兰瞒报资产,去年3月14日,法官Mimmie Chan已判张兰藐视法庭,并定于2018年7月27日开庭,宣布处罚结果。香港高院延至今年3月5日开庭审理,但张兰未能出席。法官Mimmie Chan表示,因不允许出现蔑视法庭的行为,因此判处监禁是最后的手段。
澎湃新闻记者向张兰代表律师事务所——段和段律师事务所致电,但并未得到回复。
