922A-37AD四键触发+遥控+ 微波感应定时消毒灯芯片
一. 功能说明
供电电压:220v
触发按键功能:上电不工作
① (KEY1)开关键:短按开关机,开机默认定时45分钟。上电不工作,短按一下蜂鸣器响10秒钟停止,延时30秒后(相对应指示灯闪40秒,1HZ/秒 蜂鸣器10秒+延时30秒)消毒灯开始工作,45分钟后停止,时间到自动关闭。
② (KEY2)15分钟键:触发按键,蜂鸣器响10秒钟停止,延时30秒后,(相对应指示灯闪40秒,1HZ/秒 蜂鸣器10秒+延时30秒);消毒灯开始工作,15分钟后停止,时间到自动关闭。
③ (KEY3)30分钟键:触发按键,蜂鸣器响10秒钟停止,延时30秒后,(相对应指示灯闪40秒,1HZ/秒 蜂鸣器10秒+延时30秒);消毒灯开始工作,30分钟后停止,时间到自动关闭。
④ (KEY4)60分钟键:触发按键,蜂鸣器响10秒钟停止,延时30秒后,(相对应指示灯闪40秒,1HZ/秒 蜂鸣器10秒+延时30秒);消毒灯开始工作,60分钟后停止,时间到自动关闭。
无线遥控功能:
① 开关键:短按开关机,开机默认定时45分钟。功能和触发按键相同;
② 15分钟键:功能和触发按键相同;
③ 30分钟键:功能和触发按键相同;
④ 60分钟键:功能和触发按键相同;
人体微波感应功能:
①高低电平信号输出,有人走近输出高电平,消毒灯不工作;人离开后延时输出低电平,延时10-15秒后开始工作。
②在定时过程中,人走近消毒灯停止工作,蜂鸣器响10秒,指示灯闪烁;人离开后延时10-15秒,继续计时(不重新计时)。
二. 电气参数 (VDD=3.0V TA=25℃)
|
参数 |
符号 |
最小值 |
典型值 |
最大值 |
单位 |
条件 |
|
工作电压 |
VDD |
2.2 |
3.0 |
5.0 |
V |
Fcpu = 1MHz |
|
工作电流 |
IOP |
1.5 |
5 |
mA |
Vdd= 3V, 4Mhz |
|
|
静态电流 |
ISTB |
5 |
10 |
uA |
Vdd=3V, ILRC 16Khz |
|
|
驱动电流低电平输出 |
IOL |
8 |
15 |
mA |
VDD=5.0V,VOP=VSS+0.5V |
|
|
驱动电流高电平输出 |
IOH |
8 |
15 |
mA |
VDD=5.0V,VOP=VDD-0.5V |
|
|
过VDD极限电流 |
IVDDmax |
50 |
mA |
|||
|
过GND极限电流 |
IGNDmax |
50 |
mA |
|||
|
工作温度 |
TA |
-20 |
25 |
85 |
℃ |
|
|
储存温度 |
Tstg |
-40 |
25 |
125 |
℃ |
三. 脚位图(SOP-14)

消毒灯定时芯片
|
管脚号 |
符号 |
功能描述 |
|
1 |
IO1 |
45分钟定时指示灯 |
|
2 |
IO2 |
60分钟定时按键 |
|
3 |
IO3 |
30分钟定时按键 |
|
4 |
VDD |
电源正 |
|
5 |
IO4 |
15分钟定时按键 |
|
6 |
IO5 |
ON/OFF按键 |
|
7 |
IO6 |
微波模块 |
|
8 |
IO7 |
蜂鸣器 |
|
9 |
IO8 |
消毒 |
|
10 |
IO9 |
RF模块 |
|
11 |
GND |
电源负 |
|
12 |
IO10 |
60分钟定时指示灯 |
|
13 |
IO11 |
30分钟定时指示灯 |
|
14 |
IO12 |
15分钟定时指示灯 |
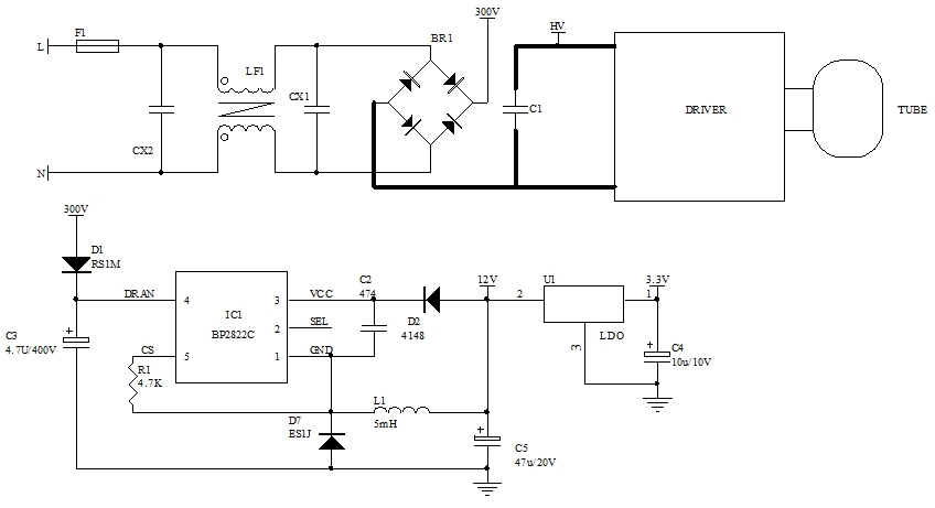
四.电路图参考

雷达感应消毒灯芯片

微波感应消毒灯芯片
五.封装尺寸图(SOP-14)

橱柜消毒灯芯片
六. 版本说明
|
版本 |
日期 |
描述 |
|
922A-37AD |
2020/6/9 |
V01初版 |

遥控定时消毒灯芯片方案