亲爱的小伙伴们,
2019已经来到,
未来的生活你是否充满了期待。

今天,小编要告诉大家许多的好消息,
发钱的、免费的、省钱的,
与你的生活息息相关。
看完简直开心到飞起哦。
快快一起来看看吧。

技能提升补贴开始发放 石家庄符合条件的速领
1月8日,石家庄市就业服务中心发出通知,符合条件的人员可以申领技能提升补贴了。
根据石家庄市《关于做好当前和今后一个时期促进就业工作的实施意见》,从2019年1月1日至2020年12月31日,将技术技能提升补贴申领条件由企业在职职工参加失业保险3年以上放宽至参保1年以上。

参保职工取得职业资格证书或职业技能等级证书的,可在参保地申请技术技能提升补贴。取得初、中、高级职业资格证书或职业技能等级证书的补贴,标准分别为1000元、1500元、2000元。
列入全省紧缺急需职业(工种)目录的补贴标准提高10%。具体申请方法请登录http://sjzjy.cn:90查阅。
1月14日起石家庄这些人可领采暖补贴了
1月9日,记者从石家庄市供热管理中心获悉,石家庄市将于2019年1月14日至3 月15日,对城市特困群众和重点优抚对象发放2018-2019采暖期集中供热采暖补贴。

石家庄市内四区(长安区、裕华区、桥西区、新华区)及高新区参加集中供热的城市低保户、特困职工家庭和享受民政部门发放抚恤补助的重点优抚对象(烈士遗属、因公牺牲军人遗属、病故军人遗属、残疾军人、老*员复**军人、带病回乡退伍军人、因公因战致残民兵民工)以及“两参”退役人员(参加1954年以来对敌14次战役及参加核试验在农村的和城镇无工作单位且家庭困难的退役人员),可持相关证明材料到所属供热企业办理。
具体方法及地点如下
城市低保户、重点优抚对象等人员这样领暖补
据了解,参加集中供热的石家庄市城市低保户、重点优抚对象和“两参”退役人员,凭《石家庄市城市居民最低生活保障金领取证》《中华人民共和国残疾军人证》《中华人民共和国伤残民兵民工证》《石家庄市民政局定期抚恤领取证》《石家庄市民政局在乡老*员复**军人定期定量补助领取证》《石家庄市民政局两参人员生活补助领取证》,到户口所在地街道办事处认定并开具低保户或重点优抚对象证明信,经所在区民政局审核后,持证件、房产证、证明信和本采暖期采暖费缴费票据,到所属供热企业进行复核、登记并领取补贴。
供热企业须在证件和本采暖期采暖费缴费票据相应位置加盖“2018-2019采暖期集中供热采暖补贴已发”印章,领取人须在发放花名册上签字(证明信原件及相关复印件存档)。
此次发放暖补按照补贴面积×22元/平方米计算
参加集中供热的特困职工家庭,持户口本、本人身份证到户口所在地街道办事处认定并开具非低保户和非重点优抚对象证明信,经所在区民政局审核,持《石家庄市特困职工优待证》和证明信到市总工会特困职工管理办公室进行审核,并开具特困职工家庭证明信(无街道办事处出具证明的,不予出具特困职工家庭证明信)。
而后,持《石家庄市特困职工优待证》、街道办事处认定并开具非低保户和非重点优抚对象证明信、特困职工家庭证明信、房产证和本采暖期采暖费缴费票据,到所属供热企业进行复核、登记并领取补贴。
供热企业须在证件和本采暖期采暖费缴费票据相应位置加盖“2018-2019采暖期集中供热采暖补贴已发”印章,领取人在发放花名册上签字(办事处开具的证明信、特困职工家庭证明信原件及相关复印件存档)。
对原有住房已经拆除,现居住地属于集中供热区域的部分城市困难群众和重点优抚对象享受集中供热补贴。领取补贴时,在出具原规定手续的基础上,还要出具原有住房(已经拆除)所在地居委会证明、*迁拆**协议和现居住地居委会证明。
新参加集中供热的“三证”、“两参”采暖补贴用户,分别按上述标准和规定手续到所属供热单位进行审核登记,并领取采暖补贴。
此次集中供热采暖补贴金额按照补贴面积×22元/平方米计算。集中供热采暖补贴面积按照住宅楼建筑面积扣减10%公摊面积计算,有电梯和消防通道的住宅扣减15%计算。
参加集中供热的城市低保户、特困职工家庭每户补贴面积以《房屋所有权证》建筑面积为准,超出70平方米(不含70平方米)部分由个人负担;重点优抚对象和“两参”退役人员每户补贴面积以《房屋所有权证》建筑面积为准,超出100平方米(不含100平方米)部分由个人负担。对为配合全市 “三年大变样”要求,原有住房已经拆除的部分城市困难群众和重点优抚对象,按照现居住地供热方式,分别给予采暖补贴。
如遇问题可拨打服务电话咨询
值得注意的是,在2018-2019采暖期集中供热补贴发放工作中,石家庄市城市低保户、特困职工家庭和享受民政部门发放抚恤补助的重点优抚对象的户籍所在地必须是市内四区(长安区、裕华区、桥西区、新华区)以及高新区,所领取补贴的房产必须属于集中供热并位于市内四区及高新区。
申请补贴的证明材料要遵循“两证相符”“一证补一套住房”原则,“两证相符”即补贴对象所持证件与《房屋所有权证》姓名相符,“一证补一套住房”即补贴对象所持证件只能对一套住房进行补贴。
对“两证不符”人员,应是夫妻、父子(女)、母子(女)直系亲属关系且本人或夫妻双方无房(需开具无房证明)。
对因*迁拆**、租房等改变居住地的集中供热补贴用户,领取补贴时,在出具原规定手续的基础上,还需出具现居住地房产证原件和现居住地居委会证明(需填写《采暖补贴审核表》),到现居住地供热单位审核登记,并领取采暖补贴。
遇有政策不清、问题复杂等特殊情况,由受补贴家庭填写《采暖补贴审核表》报石家庄市供热管理中心审核。为做好服务工作,该中心已公布咨询服务电话,受理政策咨询、监督管理等服务工作,电话:0311-66159636、66159635。
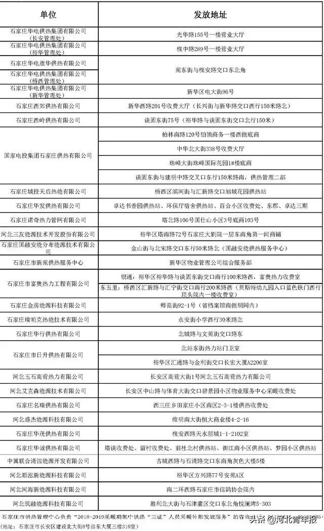
2018-2019采暖期集中供热“三证”人员采暖补贴发放服务地点

石家庄这些居民能免费筛查癌症了!
即日起到2019年3月底,符合条件的石家庄市常住居民可以进行肺癌、乳腺癌、大肠癌(结肠癌和直肠癌)、上消化道癌(食管癌和胃癌)和肝癌五种常见癌症的免费筛查了,请符合条件的常住居民尽快到18个社区卫生服务机构参加此项目。

5种常见癌症筛查的项目和方法
筛查项目
筛查方法
筛查费用
癌症风险评估问卷
纸质、电子问卷调查
免费
肺癌
低剂量螺旋CT
免费
乳腺癌
40-44岁 超声;
≥45岁 超声+钼靶X线
免费
肝癌
血清甲胎蛋白+超声检查
免费
上消化道癌
内镜和病理活检检查
免费
结直肠癌
便潜血或结肠镜和病理活检
免费
石家庄市开展城市癌症早诊早治项目的社区及流程
单 位
地址
咨询电话
桥西区汇通社区卫生服务中心
桥西区胜利南大街258号
13315193797
桥西区棉七社区卫生服务中心
桥西区兴纺街7号
86032652
桥西区东华社区卫生服务中心
桥西区石桥街12号
86031305
桥西区长兴社区卫生服务站
桥西区长兴街9号
83650881
长安区南村镇卫生院
长安区人民东路76号
88740020
长安区谈固社区卫生服务站
长安区中山东路735号金谈固家园内
85677202
长安区河东社区卫生服务中心
谈固西街与北宋路交叉口西南角
15833318525
13931996078
长安区栗康街社区卫生服务站
长安区华平胡同16号(省四院北门西行500米路北
86966773
裕华区裕华路社区卫生服务中心
裕华区青园街279号青园小区内
85250097
裕华区东苑社区卫生服务中心
槐北路体育南大街187号
67695988
15303298589
裕东街道办事处社区卫生服务中心
裕华东路462号东方花园15号楼
87200296
槐底街道办事处社区卫生服务中心
育才街槐岭路交口西行100米路北
85815215
建华南社区卫生服务中心
建华南大街212号百合商务楼4楼
18732127988
13832178353
方村卫生院
方郄路163号
85491321
建通街道办事处社区卫生服务中心
裕华区建通街9号
86012628
赵陵铺镇卫生院
赵佗路51号
87755002-880
*党**家庄新区社区卫生服务中心
新华区新苑路上林华苑底商
15383215610
西古城社区卫生站
长安区四水厂路西古城新区
86810120
参与流程
参加本项目后,首先要到居住地社区卫生服务中心(站)填写危险因素调查表,然后由社区卫生服务机构工作人员,通过高危人群评估模型对您患常见的五种癌症(肺癌、乳腺癌、大肠癌、上消化道癌和肝癌)的风险进行评估。如果评估结果提示为某种癌症的高风险人群,社区卫生服务机构将预约您到指定医院进行这种癌症相应的免费筛查。指定医院为河北医科大学第四医院、河北医科大学第一医院、河北省胸科医院、石家庄市第一医院4家医院之一。
参与项目的市民需符合以下条件
(1)在我市18个社区辖区内有本市户籍的常住居民(本地居住3年以上)
(2)自愿参加
(3)年龄40-74岁(以身份证上出生日期为准)
(4)非癌症的居民
免学费补助资金来啦!石家庄各区县预算公布!
日前,河北省财政厅 、河北省教育厅、河北省人力资源和社会保障厅下发“关于追加下达2018年学生资助补助经费预算(中等职业学校免学费补助资金)的通知”。通知要求,各级财政部门要严格按照相关文件规定,及时足额安排免学费资金,确保免学费政策按补助标准落实到位等。

追加下达2018年学生资助(中等职业学校免学费)
中央补助经费预算表

河北省27家创业园获资金支持!石家庄有4家
日前,河北省人社厅公布2018年省级农民工返乡下乡创业园名单,石家庄4家上榜,将分别给予50万元奖补资金支持。快看有你家乡的吗?



白内障、肺癌……河北农村贫困人口大病集中救治病种增至21种
日前,河北省卫生健康委等5部门联合下发通知,将农村贫困人口大病集中救治病种从原来的9种增加到21种。

据介绍,自2017年起,我省开展了农村贫困人口大病集中救治工作,实行集中救治的9种大病分别是儿童先心病、儿童白血病、胃癌、食道癌、结肠癌、直肠癌、终末期肾病、乳腺癌、宫颈癌。一年多来,我省共对近2万例贫困患者进行了集中救治,大幅降低了贫困患者费用负担。
为进一步加强农村贫困人口大病集中救治工作,我省目前又将肺癌、肝癌、急性心肌梗死、白内障、尘肺、神经母细胞瘤、儿童淋巴瘤、骨肉瘤、血友病、地中海贫血、唇腭裂、尿道下裂等12种疾病,纳入大病集中救治范围。
同时,我省还鼓励各地结合实际,将罹患耐多药结核病和地方病等本地区多发、群众反映强烈的重大疾病的建档立卡贫困人口纳入集中救治范围。
石家庄这类人群待遇要提高了!快看有你吗?
近日,省委办公厅、省政府办公厅印发《关于提高技术工人待遇的实施意见》并下发通知,要求各地各部门结合实际认真贯彻落实。

提高高技能领军人才经济待遇。鼓励企业为高技能领军人才制定职业发展规划和年资(年功)工资制度,科学评价技能水平和业绩贡献,合理确定年资起加点和工资级差。鼓励企业设立特聘岗位津贴、带徒津贴等,参照高级管理人员标准落实经济待遇。鼓励企业试行高技能领军人才年薪制和采取股权奖励、股权出售、股票期权等方式实施股权期权激励。
提高高技能领军人才社会待遇。各地要根据实际情况,研究完善对高技能领军人才在购(租)住房、安家补贴、子女接受义务教育等方面的支持政策。对引进的高技能领军人才,通过提供人才公寓和发放房租补贴等方式解决其住房问题,在购买自用商品住房、本人及配偶子女参保、就医就诊、配偶就业、子女入托及义务教育阶段入(转)学,按照我省引进的高层次人才相关待遇标准予以落实。
冀晋鲁80余家景区不限次免门票
1月8日,2019冀晋鲁旅游惠民卡新闻发布会举办。记者从会上获悉,已发行两年的冀晋鲁旅游惠民卡2019年度发行价统一调整为98元/张(此前为168元),权益依然保持本人不限次免景区首道门票。

新发晋冀鲁旅游惠民卡
六大特点让人尽享用卡实惠
使用区域范围广。2017年“冀晋鲁旅游惠民”参与景区共计82家,其中4A及以上景区达30家,旅游宾馆10家。地区现由河北、山西、山东三省中石家庄、沧州、邢台、辛集、定州、衡水、阳泉、德州8市的优质景区组成,发行使用区域广阔。
由于2019年价格调整,保持三省八市一卡联通模式不变,景区数量不减,石家庄周边景区率先作为首批签约景区已完成签约工作,34家石家庄周边景区将先行为会员服务。新闻发布会后,陆续与其他省市完成签约。将来还将与更多省市合作。
免费景区数量多。新卡所覆盖的旅游企业中,包含了大部分收费的核心景区,如隆兴寺、荣国府、红崖谷、驼梁、五岳寨、沕沕水、赵州桥、嶂石岩等优质景区名列上榜,持卡可无限次免费进入旅游观光,单次进入景区门票总价值高达3000余元,现仅需98元便可实在享有3000余元的旅游超值优惠。
优惠商家折扣大。除了无限次旅游景区,还有许多景区加入力度折扣范畴。如白鹿温泉、藁城国御温泉小镇、西苑温泉、龙山蜡像馆等优质景区给持卡人非常给力的优惠折扣;同时增加了114庄里外休闲好去处商家中的住宿、购物、体验、娱乐、养生等多元的旅游商家折扣。可谓旅游惠民,一卡畅通。
节假日用卡不受限。2019年“冀晋鲁旅游惠民卡”法定节假日依然可以使用,在景区正常营业时间里,可对持卡用户全天候开放。
旅游保险全赠送。对每位购卡人提供一份由泰山财产保险股份有限公司河北分公司承办的旅游人身意外伤害保险。保证持卡人在惠民卡景区内游览过程中的人身安全。
线上线下购卡更便捷。2019年1月8日起,旅游惠民卡将全面开始发行。网点多、渠道广,手续便捷。
三渠道可购买冀晋鲁旅游惠民卡
渠道一:中国农业银行各网点。市民可持身份证等有效证件到农行92家任意网点办理;
渠道二:500家分销网点。2019年,将在本市及周边设立500家及以上销售网点便利市民就近购买,或在家门口的超市、药店、福彩站、旅行社等,让惠民卡走进千家万户。
渠道三:四季旅游惠民卡公众号。手机关注微信公众号“四季旅游惠民卡”(lyhmk),根据提示即可办理电子卡,电子旅游卡即开即用,永不丢失,与实体卡功能一样,享受所有优惠政策。
冀晋鲁旅游惠民卡社会服务公开电话:0311-88861116/88861206
12306提供免费候补购票服务

铁路部门正在12306网站(含手机客户端)开展候补购票服务试点。春节前车次为北京、沪宁杭、广东地区始发,终到四川、重庆地区的所有列车。春节后车次为四川、重庆地区始发,终到北京、沪宁杭、广东地区的所有列车。
每位用户可提交1个候补订单,1个订单中可添加发到站相同(可以是同城的不同车站)的2个相邻的乘车日期,每个乘车日期可添加2个不同“车次+席别”的组合需求,每个候补订单可预订3张车票。候补购票服务不额外加收任何费用。
2019高速公路节假日免费表

根据《国务院办公厅关于2019年部分节假日安排的通知》,结合往年高速公路节假日免费通行政策,2019年这些时段的高速路将有望免费。
①春节:2月4日(除夕)0时至2月10日(正月初六)24时
②清明节:4月5日0时至4月7日24时
③劳动节:5月1日0时至24时
④国庆节:10月1日0时至10月7日24时
六大专项附加抵扣个税

《个人所得税专项附加扣除暂行办法》1月1日起施行。《办法》明确个税专项附加扣除包括子女教育、继续教育、大病医疗、住房*款贷**利息、住房租金、赡养老人六项。《办法》也对附加扣除标准、享受条件等进行了具体规定,如每个子女每月可享1000元定额扣除,大病医疗限额增至8万元,首套房贷每月1000元定额扣除、最长20年等。
年终奖个税延续优惠
财政部、国税总局近日明确新个税法实施后,全年一次性奖金、上市公司股权激励、企业年金、职业年金等有关优惠政策衔接问题。

①居民个人取得全年一次性奖金,符合规定的,在2021年12月31日前,不并入当年综合所得,以全年一次性奖金收入除以12个月得到的数额,按照通知所附按月换算后的综合所得税率表,确定适用税率和速算扣除数,单独计算纳税。居民个人取得全年一次性奖金,也可以选择并入当年综合所得计算纳税。
②居民个人取得股票期权、股票增值权、限制性股票、股权奖励等股权激励,符合相关条件的,在2021年12月31日前,不并入当年综合所得,全额单独适用综合所得税率表,计算纳税。
③个人达到国家规定的退休年龄,领取的企业年金、职业年金,符合规定的,不并入综合所得,全额单独计算应纳税款。
270余款新能源汽车免征购置税

根据财政部等四部门公告,今年国家继续对购置的新能源汽车免征车辆购置税。依据工信部最新发布的《免征车辆购置税的新能源汽车车型目录》(第二十二批),共有273款新能源车型可享受免税政策,其中包括62款纯电动乘用车和24款插电式混合动力车型。
哇,2019年有这么多好消息
发钱、免费、省钱
包里的钱更鼓了!
快快ZHUAN发告诉周围更多的人吧
(来源:河北青年报、石家庄发布)