急性心力衰竭(AHF)是常见急症,常危及生命,且预后很差,住院病死率为3%,6个月再住院率约50%,5年病死率高达60%,故必须快速诊断和紧急抢救治疗。近年来,绝大多数AHF患者在急诊科首诊和救治,但目前我国尚缺乏急诊统一规范的AHF诊断及治疗指南。
鉴于此,2017年,中国医师协会急诊医师分会、中国心胸血管麻醉学会急救与复苏分会联合制定了中国急性心力衰竭急诊临床实践指南。以下是该指南中有关AHF初始评估与处理的要点总结。
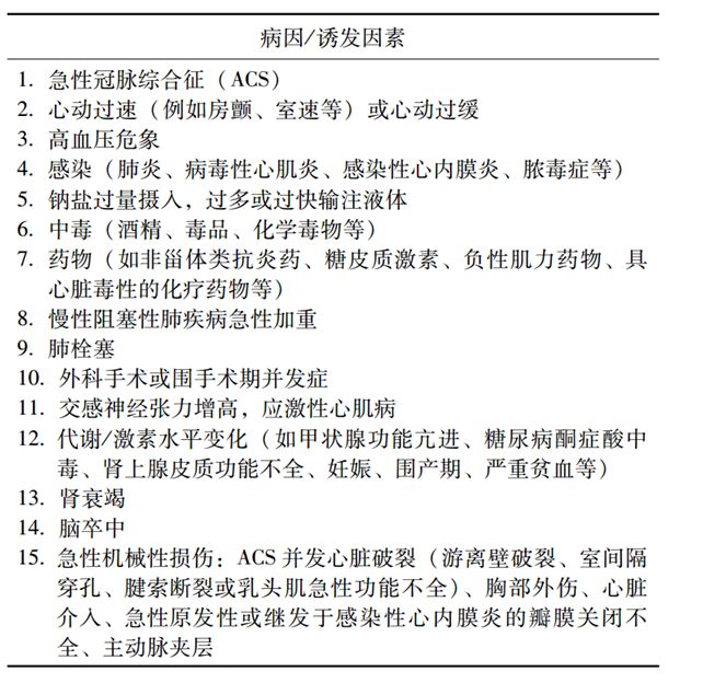
一、AHF的病因和诱发因素
AHF的常见病因及诱发因素如表1所示。
表1. AHF常见病因及诱发因素

二、AHF的初始评估和处理流程
1. 临床表现
AHF临床表现是以肺淤血、体循环淤血以及组织器官低灌注为特征的各种症状、体征(IC)。
(1)肺循环淤血的症状和体征:端坐呼吸、夜间阵发性呼吸困难、咳嗽并咯(粉红色)泡沫痰,肺部湿啰音伴或不伴哮鸣音,P2亢进,S3或(和)S4奔马律。
(2)体循环淤血的症状和体征:颈静脉充盈、外周水肿(双侧)、肝淤血(肿大伴压痛)、肝颈静脉回流征、胃肠淤血(腹胀、纳差)、腹腔积液。
(3)低灌注的临床表现:低血压(收缩压<90 mmHg)、四肢皮肤湿冷、少尿[尿量<0.5 ml/(kg·h)]、意识模糊、头晕。需注意,低灌注常伴有低血压,但不等同于低血压。
(4)心源性休克:没有低血容量存在的情况下,收缩压<90 mmHg持续30分钟及以上、或平均动脉压<65 mmHg持续30分钟及以上,或需要血管活*药性**物才能维持收缩压>90 mmHg;心脏指数显著降低,存在肺淤血或左室充盈压升高;组织器官低灌注表现之一或以上,如神志改变、皮肤湿冷、少尿、 血乳酸升高。
(5)呼吸衰竭:由于心力衰竭、肺淤血或肺水肿所导致的严重呼吸功能障碍,引起动脉血氧分压(PaO2)降低,静息状态吸空气时<60 mmHg,伴或不伴有动脉血二氧化碳分压(PaCO2)增高(>50 mmHg)而出现一系列病理生理紊乱的临床综合征。
2. AHF的初始评估与处置
从院前开始就应启动评估、诊断(如心电图、血利钠肽检测)与无创监测策略,以及必要的氧疗甚至是呼吸支持(IC)。
尽快转送至附近有完备急诊科、心内科和(或)CCU/ICU的大中型医院(IC)。
到达急诊科后采取进一步的综合措施紧急评估,必要时进行循环和(或)呼吸支持(IC)。
迅速识别出致命性病因的心力衰竭、需要紧急处理的促使心功能恶化的各种可逆性因素,并尽早处理(IC)。

图1. AHF患者初始评估和处置流程。
三、AHF的诊断
仔细询问AHF相关病史、症状和本次发作的心源性或非心源性促发因素(IC);全面评估淤血和(或)低灌注的表现(IC);
常规进行利钠肽检查,辅助快速诊断(IA),有条件者最好行床旁即时检验(POCT)(IC);
常规进行肌钙蛋白I/T(cTn I/T)等生物学标记物、心电图、胸部X线检查(IC);
尽早(24~48小时)行超声心动图检查,明确AHF诊断(IC);
常规实验室检查(全血细胞计数、乳酸、电解质,肌酐、尿素氮,转氨酶、胆红素,D-二聚体,T3、T4、TSH等)与动脉血气分析,综合评估病情(IC)。
AHF的最初诊断(疑诊)大多是基于以呼吸困难为突出临床表现而开始的,早诊断、早治疗可以明显改善预后。
四、AHF的分型与分级
AHF的“冷暖湿干”临床分型简洁,与血流动力学相对应,便于快速应用(IC)。
基于患者临床特征进行个体化临床分型,以评价病情和决定治疗措施(IC)。
根据是否存在淤血和外周组织器官低灌注的临床表现,将AHF快速分为四型(表2)。
表2. AHF临床分型

依据左心室射血分数(LVEF),心衰可分为LVEF降低(<40%)的心衰(HF-REF)、LVEF保留(≥50%)的心衰(HF-PEF)以及EF中间值(40%~49%)的心衰。一般来说,此分型多用于慢性心衰,且HF-REF指传统概念上的收缩性心衰,而HF-PEF指舒张性心衰,但由于AHF的多数是ADHF,而且早期超声心动图检查可提供依据,保留此种分类对于临床应用正性肌力药物有很好指导意义。仍需注意,LVEF保留或正常的情况下收缩功能仍可能是异常的,部分心衰患者收缩功能异常和舒张功能异常可以共存。
AMI出现AHF可应用Killip-Kimball分级,其与患者的近期病死率相关(表3)。
表3. AMI的Killip分级

此外,在大多数情况下,AHF患者表现为收缩压正常(90~140 mmHg)、收缩压升高(>140 mmHg;高血压性AHF),只有少数(约5%)表现为收缩压降低(<90 mmHg;低血压性AHF)。低血压性AHF与预后不良相关,特别是同时存在低灌注时。
五、AHF的监测
应用无创方法严密监测AHF患者的心率和心律、呼吸频率、SpO2和血压(IC);
控制与记录出入液量,每日称重,反复评估患者的容量状态、淤血证据(IC);
监测肾功能和电解质(IC);
血流动力学状态不稳定、病情严重且治疗效果不理想、心功能恶化机制不明的患者,应尽早使用有创血流动力学监测(IIa,B);
中心静脉压不作为常规监测(IIb,B)。
来源
中国医师协会急诊医师分会,中国心胸血管麻醉学会急救与复苏分会。中国急性心力衰竭急诊临床实践指南(2017)。中华急诊医学杂志2017年12月第26卷第12期1347-1357。
心在线 专业平台专家打造
编辑 潘欢┆美编 柴明霞┆制版 刘倩
更多精彩,点击下方“阅读原文”查看。