衰老是一种机体对环境的生理和心理适应能力进行性降低、逐渐趋向死亡的现象。随着年龄的增长,形态与主要感觉器官功能等都会发生衰退,视觉更是首当其冲。但是,近日有两大海外科研团队相继宣布,其针对衰老和青光眼造成的视力下降问题的研究,均取得了重大突破,或可有效逆转衰老的时钟。
其中,来自哈佛医学院的科学家戴维・辛克莱尔及其同事在国际顶刊 Nature 上在线发表的研究 Reprogramming to recover youthful epigenetic information and restore vision,采用生物学办法来试图纠正眼睛和大脑之间信息传输中的问题。
研究结果发现,可通过把小鼠眼睛的神经元重编程到一个更年轻的状态,让其视力获得再生和恢复。而来自欧洲的科学家则选择将犹他电极阵列植入相应神经元,通过控制注入大脑的电流量形成眼内闪光,让小鼠更快完成识别,从而完全绕开了对眼睛的需求。
众所周知,我们的视觉系统很复杂,不但有接收入射光的感光器,在这些感光器和大脑之间还存在着至少三种类型的神经元。这些视觉输入一旦进入大脑,数个专属区域会将把小块儿的形状与动作构建成场景,从而完成阐释。而这一处理结果可能还会进入处理阅读或面部识别等其他大脑区域,从而进一步解释。

图 | 放射状切片扫描状态下的眼睛及视神经
重编程神经元法
在组织修复中,哈佛团队认识到,仅通过激活四个特定基因就可以将许多细胞类型转化为干细胞,这一进展让他们颇为兴奋。但不幸的是,在广泛激活这些基因的同时会造成小鼠死亡,因为这些基因会促进正常细胞丧失同一性并发生分裂失控。
哈佛大学医学院科学家们认为这些问题大多是 MYC 基因引起的,因此,转而专注于处理其余三个基因。第一组实验结果佐证了这一猜想:激活老年鼠细胞中的其他三个基因可以使细胞恢复年轻特性的同时,不会丧失正常的细胞功能。
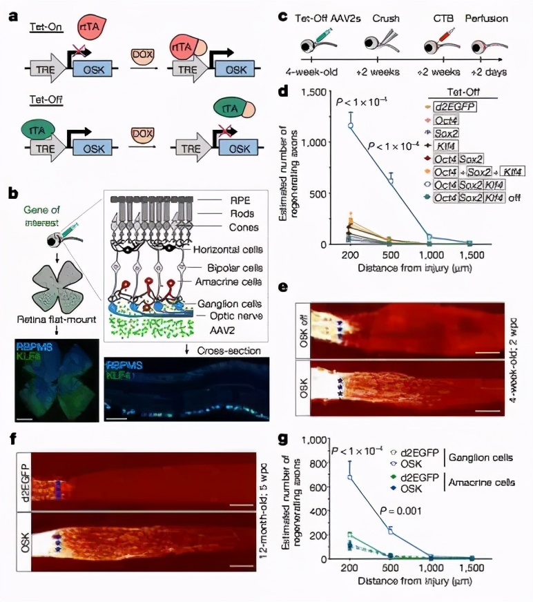
视网膜神经节细胞是眼内的一种神经元,它们能将伸长的部分(称为轴突)从眼睛连接到大脑。这些轴突如果在发育早期受损,是可以得到再生的,但到了成年以后,这种能力就会很快消失。
因此,研究人员破坏了视神经,然后激活了视网膜神经节细胞中的三个干细胞基因。这样有了活跃的基因,即使是成年和患青光眼的小鼠,也能很快恢复大脑和眼睛之间的联系。最终的视力测试表明,这种基因治疗方案可以恢复近一半的视力。将三个月大的小鼠与一岁左右的小鼠进行比较发现,基本可以确认,这一办法对衰老带来的视力减退情况十分适用。
并且这一研究结果也支持了之前的观点:衰老的背后是表观遗传变异的累积,要逆转某种复杂组织年龄、并恢复其生物学功能是可能的。
值得一提的是,上述所有基因治疗过程均未发生新细胞增长。相反,几乎是依靠现有细胞来修复或替换视神经的受损部分,也就是轴突。而这种修复效果主要取决于甲基化 DNA 化学修饰的变化,这种变化可以改变许多基因的活性。
“绕过眼睛” 的硬件植入法
第二项研究由四名欧洲研究人员完成,主要着眼于眼球下游的部分。
当光信号进入大脑,与视网膜一对一物理映射的区域将首先进行解码。换句话说,大脑中这一率先接收视网膜信号的神经元的几何形状直接反映了视网膜本身的布局。正是利用这种对应关系,研究人员可以通过一些电子设备来尝试激活视觉系统,并做到完全不涉及眼睛。
具体做法是将犹他电极阵列连接到该区域中的神经元。由于此次的实验对象是动物而不是人类,所以研究人员只植入了一组犹他阵列,电极数量也就不多,但这对实验场景来说,也完全满足需求了。
通过这些植入物,研究人员不仅可以连接到视觉信号首先到达并被解释的大脑区域,还可以连接到进行下一步解码处理的大脑区域。这样以来,研究人员就可较为精准地控制注入大脑的电流量,做到只刺激小鼠的小范围视野,而不会使其因刺激过于强烈而不知所措。

这些电流会让小鼠产生所谓的 “光幻视”,就是通常所说的小闪光。而且,根据大脑这一区域的几何形状,研究人员还可以控制闪光灯在视野中出现的位置。
事实上,这一方法真的有效。我们知道,通常灵长类动物的眼睛会不自觉地转向所感知到的闪光源,尽管那个地方实际上并没有在眼睛中显示出实质性内容。有研究人员曾训练猴子,让其识别两个点是垂直排列还是水平排列,研究结果发现,当两个点是由电极产生的光幻视时,猴子们就能分辨出来。尽管这种方法并没有直观的物理展示效果好,但肯定会比随机选择的效果要好得多。
研究人员又试着训练猴子来识别字母,结果发现,当用注入电流来呈现字母时,猴子可以完成识别。换句话说,猴子们可以识别眼内闪光呈现出的字母,同样这种方式并没有展示真实字母的效果好,但是远高于其他随机呈现的方式。
离实际应用还有多远?
美国加利福尼亚州斯坦福大学医学院的 Andrew Huberman 探讨了研究结果是否能推及到人类的问题。他指出,虽然文中描述的转录因子的作用,仍需在人类中进一步验证。但研究结果提示,它们或能重编程不同物种的大脑神经元。

文中提及的两大科学发现虽让人振奋不已,但我们需要明确的一点是,目前为止,这两大实验都还处在早期的动物实验阶段,离人类的治疗还有很远的距离。因为在实验过程中,研究人员无法直接询问那些动物看到了什么,而是只能依靠对它们视觉能力的间接测试。
因此,也就很难解释这两种技术给视觉带来的了多大的变化。并且这类实验还存在很多潜在的安全问题,特别是涉及到改变人类基因的部分。
但这至少意味着,在 “逆生长” 这条道路上,我们再次向前迈出了关键性的 “两步”—— 首先是可以肯定,当对大脑右侧区域的电极进行刺激时会产生人为视觉效果,从而能够实现绕过眼睛恢复视力的目的;
其次是针对衰老或创伤造成的神经功能丧失问题,只需要通过较小的基因干预就能得到恢复。可以想象,这项研究如果得以继续推进,未来必将为除视力问题之外更广阔的层面带来助益。