有网友咨询,遇到借款纠纷怎么办?冯律师教您,可以采取下面借款纠纷解决方式。
如果借款时没有完整的借款证据,首先要补充收集证据。具体方法如下:
1.通过打电话催款或通过微信、短信等聊天工具催款,同时保存向对方催款的通话录音、聊天记录,在催款的时候,要说清楚双方的身份(姓名)、什么时候借给对方钱、借了多少、还款时间怎么约定的、利息及违约金怎么约定的,以及目前借款人是否还过款、还了的话还了多少钱、还欠多少钱等,在录音的时候不能仅录催款的那一段,借款人的回复也应一并录进去。 2.让对方写《还款计划书》,在还款计划书中写清楚借款信息(同以上催款的一致),以及还款的计划,如打算什么时候归还、是一次性归还还是分期归还,分期归还的每一期归还多少等,在协商写还款计划书的时候也可以找双方都信任的人作为见证人,并在还款计划书上以见证人的名义签字。
收集完证据,再进行下一步操作。
(一) 与借款人进行沟通,要求借款人及时还款,借款人确因经济困难,无力一次性全额还款的,可以让借款人先偿还一部分借款或适当减少利息,同时让借款人出具一份还款计划书(可参照“相关文书范本”中的《还款计划书》),重新确定还款时间,保护你的债权。 (二) 与借款人就还款事项进行协商和解,达成还款协议后,应该签订还款协议书(可参照“相关文书范本”中的《还款协议书》),防止借款人反悔不按照还款协议还钱。 (三) 要求借款人提供担保,如找保证人或提供财产抵押等。 (四) 借款人不想还钱的,可以发送催款函或委托律师发送律师函(可参照“相关文书范本”中的《催款函》);经催款后,借款人仍不还钱的,应尽快起诉并申请财产保全。
关于利息
有约定从约定,但不能超过法定最高值,没有约定法院不支持利息。


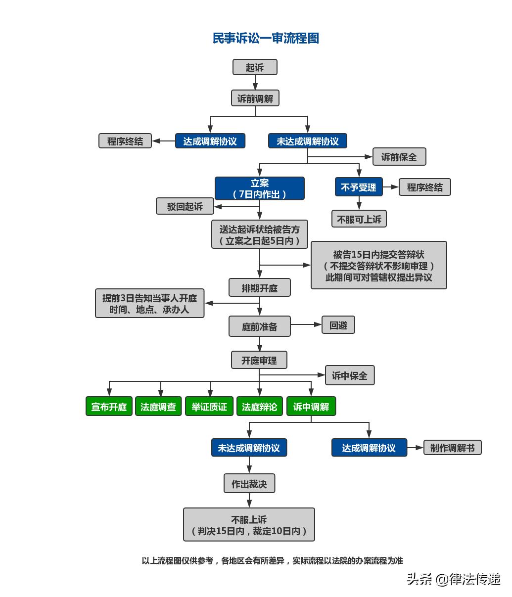
如果采取以上协商的措施还不能解决纠纷,还可以采取调解和诉讼的方式解决。
1.人民调解
(1) 人民调解的优势 ① 成本低:能在立案前委派调解人员进行调解,达成调解协议的,可以向法院申请司法确认,不收取诉讼费;能在立案后委托调解结案的,普通程序减半收取诉讼费。 ② 效率高:与开庭审理相比,形式方便灵活,时间短,程序简便,达成协议法院可出具调解书或裁定书,有给付内容(如:偿还借款)的调解协议可申请公证机构办理具有强制执行力的债权文书。 ③ 效力强:调解书、裁定文书当事人可以申请法院司法确认,在经过法院确定调解书、裁定文书的内容合理合法后,当事人申请法院强制执行的,人民法院应当依法强制执行。 ④ 促和谐:通过调解,把纠纷解决在初始阶段,双方不伤和气。 (2) 申请人民调解的方法 ① 由你提出申请。你应当向你居住地附近的人民调解委员会提出申请,可以书面申请,也可以口头申请,申请后,人民调解委员会会为你和对方提供一个平等协商的机会,让你们在调解员的主持下,解决问题,并在双方自愿的情况下签订调解协议。注意:如果属于法院、公安机关或者其他行政机关已受理或已解决的纠纷,则不能再向人民调解委员会提出调解的申请。 ② 你可以通过点击12348中国法网的“找调解”功能,找到居住地附近的人民调解委员会,申请调解。
1.法院调解
(1) 法院调解的优势 ① 成本低:诉讼调解收费低且解决纠纷彻底; ② 效益大:调解可以根据自主和自律原则选择适用的规范,如地方惯例、行业习惯和标准等合法解决纠纷,进行协商和妥协,并可能达致双赢的结果,能够实现效益最大化,而诉讼的结果是由法官判决的,并不确定; ③ 更专业:调解人员的法律素质高,主持调解的法官具有专业的法律知识和丰富的审判经验; ④ 制度完善:调解程序规范,诉讼法中一整套回避制度、举证制度等,调解法官都能熟练地运用到调解程序中去; ⑤ 效力高:调解书的法律效力高,当事人对司法调解的认同度高,对于调解达成的协议也多能自觉履行。 (2) 申请法院调解的方法 如果对方不接受人民调解委员会的调解,你也可以向法院提起诉讼,人民法院对民间借贷纠纷案件会依法进行调解。法院在案件受理之后开庭之前可以进行调解,在庭审过程中可以进行调解,庭审中的调解,通常情况下是在法庭辩论结束后进行。调解的开始,一般由你或对方提出申请,法院也可以依职权主动提出建议,在征得你和对方的同意后开始调解。
1.诉讼解决纠纷的优势及劣势
(1) 诉讼解决纠纷的优势 ① 公平公正:由于诉讼活动严格依照民事诉讼法等相关法律制度规定程序进行案件审理,追求程序公平,保证了纠纷的有序公平解决,而其他方式在这一点上略微有所不足; ② 具有强制性:国家强制力在诉讼过程和结果中得到了充分体现,在诉讼过程中,法院有权对妨碍诉讼秩序的行为人采取强制措施,在当事人不履行判决时甚至可以依法采取强制执行等措施。 (2) 诉讼解决纠纷的劣势 ① 高成本:整个诉讼过程的顺利进行到结果的最终执行,不管纠纷处理结果如何,当事人均要耗费大量的精力、财力; ② 费时间:程序严格,保证了公正,但同时由于其繁琐和死板,环节过多,甚至由于目前各级法院案件过多造成“积案”等原因,耗费大量时间,导致诉讼效率低下; ③ 很难兼顾当事人的感受:法律规定保证了过程和结果的合法性但没有考虑其他主客观因素,这就很容易造成结果合法但是不合理,当事人对诉讼结果从内心很难接受,造成对诉讼的不信任; ④ 伤和气:对簿公堂,伤害双方的感情,甚至使感情难以恢复最初的状态。
2.诉讼相关事宜

(1) 诉讼时效 ① 你们之间约定了还款时间,因此,诉讼时效从约定的还款时间到期后开始起算,即2018年03月02日至2021年03月01日。 ② 由于到目前为止已经超过了三年,并且在此期间内你没有证据能够证明曾经向借款人要求过还款,因此,你们之间的借款已经不在法律的保护期限内了。你应该尽快要求借款人还款,重新确立新的诉讼时效,否则,在借款人不还款时,你的借款很难得到追偿。 (2) 提起诉讼的法院 你和借款人因民间借贷发生纠纷需要向人民法院起诉的,你可以选择向以下人民法院提起诉讼(任选其一):① 约定的人民法院(双方事先有过约定的情形); ② 你住所地的人民法院(双方事先没有约定的情形); ③ 借款人住所地的人民法院(双方事先没有约定的情形)。 住所地的认定:个人以户籍登记或其他有效身份证上登记的居所为住所,经常居住地(连续居住满一年的地方,但住院就医除外)与以上住所不一致的,以经常居住地为住所。 (3) 起诉需要提交的材料 你向人民法院起诉,通常需要提交以下材料,具体的以法院的要求为准: ① 起诉状原件,并按照被告的数量提交复印件(可参照“相关文书范本”中的《起诉状》)。 ② 证明你身份的材料,如身份证、户口簿、军官证、护照等的复印件。 ③ 委托律师代为诉讼的,需要提交授权委托书和律师事务所的公函。 ④ 委托非律师的其他人代为诉讼的,需要提交授权委托书和受托人的身份证复印件。 ⑤ 证明借款人身份的材料,如身份证、户口簿、军官证、护照等的复印件,如以上都没有的,可以委托律师到公安机关调取,或者请求法院出具证据调取文书,然后携带证据调取文书到公安机关调取。 ⑥ 证明存在借贷关系的材料,如微信、qq聊天记录、短信记录等借款信息。 ⑦ 证明借款已经实际交付的材料。