1,重度抑郁症风险变异的调控机制
译者:Lenore
关键词 :SNP,风险变异,风险基因,NEGR1, 转录因子
重度抑郁症(MDD)是最普遍的精神性疾病之一,也是全球范围内致残的主要原因。尽管最近的全基因组关联研究(genome-wide association studies, GWAS)已经确定了MDD的多种风险变异,但这些变异如何导致MDD的风险仍是未知。本实验使用功能基因组学方法,系统地描述了MDD风险变异的调控机制。
通过整合人脑组织或神经元细胞的染色质免疫沉淀测序(ChIP-Seq)和位点权重矩阵(position weight matrix , PWM)数据,研究确定了34种MDD风险相关的单核苷酸多态性(single nucleotide polymorphism,SNP),这些SNP破坏了15种转录因子(transcription factors, TF)的结合。研究通过报告基因测定、等位基因特异性表达分析和CRISPR-Cas9介导的基因组编辑,验证了破坏TF结合的SNP的调控作用。对表达数量性状基因位点(Expression quantitative trait loci, eQTL)的分析确定了可能受这些调控风险SNP调控的目标基因。
最后,研究发现,与对照组相比,MDD病例的大脑中NEGR1(受破坏TF结合的MDD风险SNP rs3101339调节)失调,这揭示了rs3101339可能通过影响NEGR1表达而导致MDD风险。我们的发现揭示了遗传变异如何通过影响TF结合和基因调控而导致MDD风险。更重要的是,本研究确定了潜在的MDD因变体及其靶基因,从而为未来的机理研究和药物开发提供了重要的候选目标。

破坏TF结合的SNP一览。
参考文献:Li, S., Li, Y., Li, X., Liu, J., Huo, Y., Wang, J., ... & Luo, X. J. (2020). Regulatory mechanisms of major depressive disorder risk variants. Molecular Psychiatry, 1-20. doi: https://doi.org/10.1038/s41380-020-0715-7
2,慢性应激引起的肠道菌群的改变影响氟西汀的抗抑郁效应
译者:Sheena
关键词 :肠道菌群、慢性应激、海马神经元发生、氟西汀
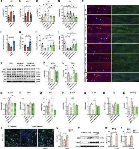
重度抑郁症是全世界导致残疾最重要的原因之一,并且现有的药物治疗效果有限。肠道菌群(GM)是近期出现的一个靶向治疗重度抑郁症的新疗法。在这项研究中,我们将持续接受不可预知性慢性温和性应激(UCMS)小鼠的肠道菌群转移至正常饮食的小鼠中,菌群转移引起了绝望样行为,减少了海马(HpC)的神经元发生,并且损伤了氟西汀(5-HT再摄取*制剂抑**)的抗抑郁和神经性的效应。这些作用和5-HT的生物利用度、生物合成及海马重摄取5-HT的减少有关。用5-羟色氨酸恢复海马内5-HT及其前体的水平,增强了海马的神经发生,缓解了绝望样行为。我们的结果说明应激引起的肠道菌群的改变与抑郁样疾病的病理机制相关,并且通过色氨酸代谢的5-HT通路的改变降低了氟西汀的作用。

UCMS-tr小鼠中5-HT生物合成的恢复缓解抑郁样行为并恢复神经元发生。
参考文献:Siopi E, Chevalier G, Katsimpardi L, et al. Changes in Gut Microbiota by Chronic Stress Impair the Efficacy of Fluoxetine. Cell Rep. 2020;30(11):3682–3690.e6. doi:10.1016/j.celrep.2020.02.099
3,microRNA-133b通过抑制CTGF从而保护抑郁症大鼠海马神经元免于凋亡和炎性损伤
译者:He
关键词 :MicroRNA-133b ;CTGF;神经凋亡
背景:越来越多的证据证明了microRNAs (miRNAs)在人类疾病中的作用,我们的研究旨在探讨miR-133b在结缔组织生长因子(CTGF)参与下对抑郁症进展的影响。
方法:采用慢性轻度应激建立抑郁大鼠模型,观察各组大鼠的行为学变化,测量海马神经元的形态学变化及凋亡情况。随后,mirR-133 b,CTGF, 神经胶质原纤维酸性蛋白(GFAP),脑源性神经营养因子(BDNF),Bax,Bcl-2,白介素-1β(IL-1β),IL-6,肿瘤坏死因子的表达-α(TNF-α)和神经递质进行了测定。评估miR-133b与CTGF的靶点关系。
结果:我们在本研究中发现,抑郁症大鼠海马组织中miR-133b低表达,CTGF高表达。此外,miR-133b的升高、CTGF的减少可抑制抑郁大鼠海马神经元凋亡,抑制炎症反应,增加GFAP、BDNF及神经递质在抑郁大鼠海马组织中的表达,对抑郁大鼠神经损伤具有保护作用。
结论:本研究表明,升高miR-133b可以抑制CTGF的表达,保护抑郁大鼠海马神经元免于凋亡和炎症损伤。

升高miR-133b和抑制CTG F减轻抑郁症大鼠海马组织中神经损伤。每组大鼠海马组织超微结构的电镜代表性图像(n = 8)。
参考文献:G. Pei, et al. The protective role of microRNA-133b in restricting hippocampal neurons T apoptosis and inflammatory injury in rats with depression by suppressing CTGF. International Immunopharmacology 78 (2020) 106076
4,GABA能中间神经元的表观遗传修饰作用于产前应激小鼠的成年海马神经发生和抑郁样行为的缺陷
译者: Navy
关键词:DNMT1;GAD67;成年神经发生;抑郁症; 产前应激
背景:产前应激(Prenatal stress,PRS)被认为是抑郁症的危险因素。成年海马神经发生被认为在调节情感行为中起作用。GABA能中间神经元是成年海马神经发生的关键调节因子。越来越多的证据表明,PRS对成年海马神经发生和GABA能系统的DNA表观遗传修饰有不利影响。本研究的目的是研究GABA能的表观遗传功能障碍是否参与PRS对成年海马神经发生和相关情绪行为的负面影响。
方法:通过行为学实验探讨成年雌性小鼠由PRS诱发的抑郁样行为。使用免疫组织化学染色,实时RT-PCR,western blot和ChIP检测PRS小鼠海马的成年神经发生和GABA能系统的表观遗传变化。
结果:PRS小鼠表现出抑郁表型,并伴有海马新生神经元成熟的抑制。与对照小鼠相比,PRS小鼠的谷氨酸脱羧酶67(GAD67)的表达在mRNA和蛋白质水平上都显示出降低。GABAA受体激动剂苯巴比妥可以缓解PRS小鼠BrdU + / NeuN +细胞的减少。PRS小鼠还显示出DNA甲基转移酶1(DNMT1)的表达增加以及DNMT1与GAD67启动子区域的结合增加。DNMT1*制剂抑**5-氮杂-脱氧胞苷处理可以通过改善GABA能系统恢复PRS小鼠BrdU + / NeuN +细胞的减少和抑郁样行为。
结论:本研究的结果表明,GABA能系统的表观遗传变化是造成PRS小鼠的成年海马神经发生和抑郁样行为的原因。

参考文献:Haiquan Zhong, et al., Epigenetic Modifications of GABAergic Interneurons Contributes to the Deficits in Adult Hippocampus Neurogenesis and Depression-Like Behavior in Prenatally Stressed Mice, Int J Neuropsychopharmacol, 2020 Mar 25[Online ahead of print].
5,抑郁症患者的囊泡在小鼠的miR-139-5p调节的神经发生过程中引起了小鼠的抑郁样行为
译者:UTCS
关键词 :抑郁症;miR-139-5p;小鼠;抑郁样行为
已有的研究认为外显子microRNAs(miRNAs)参与了神经精神疾病的发病机制,但是对于它们在重度抑郁症(MDD)中的作用尚不清楚。我们对MDD患者和对照组的血源性囊泡进行了全基因组miRNA表达谱分析,发现差异化表达最高的囊泡miRNA(即hsa-miR-139-5p(向上调节)),能够对MDD患者和对照组进行良好的鉴别。将从MDD患者中分离出来的血液囊泡,通过尾部静脉注射到正常小鼠体内,并且通过强迫游泳、尾部悬吊和新颖性抑制性喂养试验来确定小鼠的抑郁样行为;将从健康志愿者中分离出来的血液囊泡,注射到接受不可预测的轻度应激(CUMS)治疗的小鼠中,可以缓解小鼠的抑郁样行为。
同时CUMS小鼠囊泡miR-139-5p的血液和脑水平呈现显著升高。除此之外,经鼻注射miR-139-5p拮抗剂可挽救CUMS小鼠的抑郁样行为,这表明miR-139-5p水平的升高可能调节了小鼠的应激性抑郁样行为。囊泡治疗和miR-139-5p拮抗剂治疗均能增加CUMS小鼠的海马神经发生,取自MDD患者的囊泡治疗能够降低正常小鼠的海马神经发生。
通过体外实验我们证实了miR-139-5p在神经发生中的作用,即miR-139-5p是神经干细胞增殖和神经元分化的负性调节因子。我们的研究结果表明,抑郁症患者的囊泡在miR-139-5p调节的神经发生过程中引起了小鼠的抑郁样行为。因此,囊泡miRNAs有望成为MDD的诊断和治疗靶点。

从重度抑郁症(MDD)患者中分离出来的囊泡治疗导致了小鼠的抑郁样行为
参考文献:Wei Z X, Xie G J, Mao X, et al. Exosomes from patients with major depression cause depressive-like behaviors in mice with involvement of miR-139-5p-regulated neurogenesis[J]. Neuropsychopharmacology, 2020: 1-9.
6,双歧杆菌-发酵后红参粉末及其化学成分人参皂苷Rd和人参三醇皂苷通过缓解肠道菌群失调进而减轻焦虑/抑郁
译者:Kagima
关键词 :抑郁症;发酵后红参;人参皂苷Rd;肠道菌群;人参三醇皂苷
肠道菌群失调与结肠炎相关的精神疾病爆发有着紧密的联系。双歧杆菌发酵后红参粉末(Bifidobacteria-fermented red ginseng, fRG)能够增强人参皂苷Rd(ginsenoside Rd)以及人参三醇皂苷(protopanxatriol)在人类志愿者以及小鼠血液中的吸收率。双歧杆菌发酵后红参粉末以及人参皂苷Rd均具有减轻小鼠中2,4,6-三硝基苯磺酸引起的结肠炎的效果。
因此,为了了解人参皂苷Rd是通过哪种机制调节肠道微生物从而减轻焦虑/抑郁症状的,本研究检测了红参粉末(red ginseng, RG),双歧杆菌发酵后红参粉末,人参皂苷Rd以及人参三醇皂苷对于治疗焦虑/抑郁的效果。首先本实验通过将小鼠暴露在束缚应激压力(immobilization stress)或大肠杆菌(Escherichia coli)环境下构建了焦虑/抑郁模型小鼠。红参粉末以及双歧杆菌发酵后红参粉末治疗能够在高架十字迷宫(elevated plus maze),明暗箱实验(light-dark transition),强迫游泳实验(forced swimming, FST),以及悬尾实验(tail suspension tasks, TST)中,显著性减轻由压力引起的焦虑/抑郁样行为,并且降低血液中的皮质酮浓度水平。
另外,红参粉末以及双歧杆菌发酵后红参粉末还能够降低小鼠海马脑区中由压力引起的NF-κB通路的激活以及NF-κB+/Iba1+亚群细胞的增殖,同时增加海马内BDNF(brain-derived neurotrophic factor)的表达水平以及BDNF+/NeuN+亚群细胞数量。更加重要的是,红参粉末以及双歧杆菌发酵后红参粉末还能够通过降低结肠中过氧化物酶以及NF-κB通路的激活,以及抑制NF-κB+/CD11c+亚群细胞的增殖,进而抑制小鼠中由压力引起的结肠炎。
值得注意的是,相比红参粉末双歧杆菌发酵后红参粉末能够在强迫游泳实验以及悬尾实验中更加强烈地抑制由大肠杆菌引起的抑郁样行为。同时,相比红参粉末双歧杆菌发酵后红参粉末还能够更加显著地抑制由大肠杆菌引起的小鼠海马脑区NF-κB+/Iba1+亚群细胞增殖,以及更加显著地增加海马脑区内BDNF+/NeuN+亚群细胞数量。红参粉末以及双歧杆菌发酵后红参粉末能够通过增加拟杆菌种群数量并同时抑制变形菌种群数量,抑制由压力引起的小鼠肠道菌群失调。另外,参皂苷Rd以及人参三醇皂苷也能减轻小鼠由大肠杆菌诱发的焦虑/抑郁样行为以及大肠杆菌诱发的结肠炎。总体来说,双歧杆菌发酵后红参粉末以及其化学成分人参皂苷Rd和人参三醇皂苷能够通过调节NF-κB介导的BDNF表达水平以及调节肠道菌群失调来减轻焦虑/抑郁症状和结肠炎。

红参粉末以及双歧杆菌发酵后红参粉末能够通过调节小鼠肠道菌群进而缓解结肠炎
参考文献:Han, S.-K., Joo, M.-K., Kim, J.-K., Jeung, W., Kang, H., & Kim, D.-H. (2020). Bifidobacteria-Fermented Red Ginseng and Its Constituents Ginsenoside Rd and Protopanaxatriol Alleviate Anxiety/Depression in Mice by the Amelioration of Gut Dysbiosis. Nutrients, 12(4), 901. https://doi.org/10.3390/nu12040901
校审/编辑:Simon/小时(brainnews编辑部)
前文阅读
1,075期抑研报|抑郁小鼠外周血和大脑之间端粒长度的反向变化
2,074期抑研报|抑郁症的认知和心理机制中的神经可塑性