**今条头日**上无法显示上标、下标,欲获得更好的阅读体验请前往微信公众号。
*前往“纳米酶Nanozymes”公众号,了解有关纳米酶的最新消息!
*本文首发于“纳米酶Nanozymes”公众号,2022年2月5日
*编辑:俞纪元
本次分享一篇发表在 ACS Nano 上的文章Neutrophil-like Cell-Membrane-Coated Nanozyme Therapy for Ischemic Brain Damage and Long-Term Neurological Functional Recovery。本文的通讯作者 张凡 教授来自复旦大学聚合物分子工程国家重点实验室,主要从事于*土稀**近红外荧光纳米探针和有机分子探针的设计合成以及生物医学诊断分析等方面的研究。 程英升 教授来自上海交通大学附属第六人民医院,主要从事于介入医学和分子影像学方面的研究。 蔡晓军 副研究员来自上海交通大学附属第六人民医院,主要从事于影像可视化医用微纳机器人及影像可视化普鲁士蓝医学应用方面的研究。 王燕 教授来自上海交通大学附属第六人民医院,主要从事于腹部、浅表器官、周围血管疾病的超声诊断及相关基础研究。


文章简介

本文报道了一种类中性粒细胞膜(NCM)包被的介孔普鲁士蓝纳米酶(MPBzyme@NCM),利用中风后炎症脑微血管内皮细胞和中性粒细胞之间的先天连接,实现了缺血性中风的非侵入性主动靶向治疗(图1a)。机制研究表明,MPBzyme@NCM进入受损脑组织后被小胶质细胞摄取,从而促进其向M2型极化。除此之外,MPBzyme@NCM还能够抑制受损脑组织的中性粒细胞募集,减少神经元凋亡,促进神经干细胞、神经元前体和神经元细胞增殖(图1b)。该策略为纳米酶治疗脑部疾病提供一个潜在的应用前景。

图1. (a) MPBzyme@NCM的合成示意图。
(b) MPBzyme@NCM治疗缺血性损伤及促进神经功能长期恢复示意图。
缺血性中风是21世纪全球死亡和严重残疾的主要原因之一。缺血性中风被认为是最常见的中风亚型,主要是由血管中的血栓突然堵塞引起。然而,由于中风的复杂发病机制,目前尚无特效药物能显著改善中风患者的预后。缺血再灌注损伤后脑组织内广泛生成的活性氧(ROS)是影响患者预后的重要因素之一。但是,由于现有的脑微血管内皮细胞、血脑屏障的关键成分以及纳米酶通过非侵入性给药在受损脑中的靶向积累不足,阻碍了具有良好的ROS清除特性的纳米酶的应用。据报道,细胞膜涂层是一种新兴的仿生技术,可以提高纳米颗粒进入受损大脑的效率。
受中风后特定生理变化的启发(中风后,脑损伤部位能够招募炎症细胞靶向受损血管),作者通过将类中性粒细胞膜修饰到普鲁士蓝纳米酶表面,实现了靶向增强纳米酶向受损大脑的递送以及缺血性中风的无创主动靶向治疗。该策略将为纳米酶治疗各种脑部疾病提供应用前景。
本文要点
1)首先,研究人员对MPBzyme的结构及性质进行了研究。TEM和SEM图像显示MPBzyme具有不规则形态(图2a),同时证明了MPBzyme的介孔结构及高比表面积(图2b)。此外,HRTEM、SAED和XRD光谱显示了制备的MPBzyme的结晶度(图2c,d)。盐水和血清中的水合粒径和盐水中的特征吸收峰证明了MPBzyme在28天内生理状态下的稳定性和分散性(图2e,f)。

图2. (a) MPBzyme的TEM图像(比例尺,100nm)。
(b) MPBzyme的比表面积和孔径测量。
(c) HRTEM图像和SAED图像。
(d) MPBzyme的XRD图谱。
(e) 水合粒径测定。
(f) MPBzyme在盐水中28天内的特征吸收峰。
2)由于脑微血管内皮细胞阻碍了静脉注射的纳米酶递送到脑损害区域,作者受细胞膜涂层技术启发,对制备的MPBzyme进行修饰并对其结构及性质进行表征。首先,研究人员通过蛋白质印迹分析证明了NCM的特性(图3a),TEM图像显示了MPBzyme@NCM的结构及其内部的元素分布(图3b-d)。MPBzyme和MPBzyme@NCM的水合粒径及zeta电位分析,表明NCM的成功包覆(图3e,f)。同时证明了获得的MPBzyme@NCM表现出能够清除ROS的类超氧化物歧化酶和类过氧化氢酶活性(图3g-l)。

图3. (a) NHM(未分化的HL-60细胞膜)、HM(分化的HL-60细胞膜)和MPBzyme@NCM的特征蛋白表达。
(b) MPBzyme的TEM图像(比例尺,50nm)。
(c) MPBzyme@NCM被乙酸铀酰染色后的图像(比例尺,50nm)。
(d) MPBzyme@NCM的元素图谱(比例尺,50nm)。
(e) MPBzyme和MPBzyme@NCM的流体动力学直径。
(f) MPBzyme和MPBzyme@NCM的zeta电位分析。
(g-l) 用电子自旋共振技术检测MPBzyme@NCM、SOD和CAT清除活性氧的特性。
3)MPBzyme@NCM对缺血性中风的治疗及其机制
研究人员在构建大脑中动脉短暂缺血再灌注(tMCAO)小鼠模型后,设计了异硫氰酸荧光素(FITC)标记的MPBzyme、MPBzyme@NHM和MPBzyme@NCM在小鼠中进行荧光成像(图4a,b)。研究者发现中风后的同侧脑切片中MPBzyme@NCM的明显积聚(图4c,d)。进一步研究发现MPBzyme@NCM对中风后发炎的脑内皮细胞具有显著的靶向性(图4e)。同时证实了MPBzyme@NCM在穿透脑微血管内皮细胞后能够被小胶质细胞特异性吞噬(图4f)。

图4. (a) 荧光成像期间小鼠的示意图。
(b) 静脉注射FITC标记的MPBzyme@NCM、MPBzyme或MPBzyme@NHM后大脑的动态生物荧光成像(比例尺,2mm)。
(c) 脑冠状切片图像。
(d) 静脉注射FITC标记的MPBzyme@NCM、MPBzyme或MPBzyme@NHM后24小时的MR图像的轴向视图(比例尺,2mm)。
(e) 注射后24小时在脑切片中用CD31(红色)、FITC标记的MPBzyme@NCM(绿色)、MPBzyme(绿色)或MPBzyme@NHM(绿色)进行免疫荧光染色(比例尺,100 μm)。
(f) 在注射后72小时在脑切片中用Iba1(红色)、FITC标记的MPBzyme@NCM(绿色)、MPBzyme(绿色)或MPBzyme@NHM(绿色)进行免疫荧光染色(比例尺,100 μm)。
(g) 曙红染*图色**像(比例尺,100 μm)。
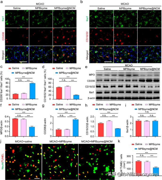
接下来,研究人员进一步证明了MPBzyme@NCM在体内能够促进小胶质细胞向M2型极化,从而减少中性粒细胞的募集,并保护中风后的神经元免受氧化损伤。中风后同侧大脑的免疫荧光染色显示,MPBzyme@NCM治疗增加了M2型小胶质细胞的数量,并减少了M1型小胶质细胞的数量(图5a-d),表明MPBzyme@NCM治疗引发了小胶质细胞向M2型的极化。同时,对中风小鼠同侧大脑的白细胞分析显示,MPBzyme@NCM治疗后CD16/32和MPO的蛋白表达降低至较低水平(图5e-i),表明MPBzyme@NCM治疗后能够减少M1型小胶质细胞表达和中性粒细胞募集。此外,作者为了评估中风后死亡或垂死神经元的数量,用TUNEL对NeuN+进行免疫荧光染色。结果表明治疗后中风小鼠的NeuN+TUNEL+细胞数量减少(图5j,k),证明了MPBzyme@NCM处理有助于保护神经元免受损伤。

图5. (a) 在中风后第5天,在不同处理的tMCAO/中风小鼠的受损脑中,Iba1(绿色)和CD206(红色)进行免疫荧光染色(比例尺,50 μm)。
(b) 同上述处理后Iba1(绿色)和CD16/32(红色)的免疫荧光染色(比例尺,50 μm)。
(c) 每组中CD206+Iba1+与Iba1+细胞的比率。
(d) CD16/32+Iba1+与Iba1+细胞的比率。
(e) 在中风后第5天,对来自不同治疗的tMCAO/中风小鼠的缺血脑的MPO、CD206、CD16/32和Iba1进行WB分析。
(f-i) 各组中MPO、CD206、CD16/32、Iba1的蛋白质表达水平。
(j) 在tMCAO/中风后第5天,对受损小鼠大脑中的神经元标记物NeuN(绿色)和TUNEL(红色)进行免疫荧光染色(比例尺,25 μm)。
(k) 在tMCAO/中风后第5天受损大脑中由NeuN(绿色)和TUNEL(红色)共染呈现的神经元死亡的比较。

结论与展望
该研究基于炎症脑微血管内皮细胞和中性粒细胞之间的相互作用,通过有效增强受损脑的纳米酶通路,实现了MPBzyme@NCM对缺血性中风的无创靶向纳米酶治疗。此外,该策略为实现纳米酶治疗阿尔茨海默病和帕金森病等其他脑部疾病提供了应用前景。同时,MPBzyme@NCM疗法的最佳浓度以及如何通过探索脑微血管内皮细胞的进入模式来进一步提高纳米酶穿透脑微血管内皮细胞的效率仍有待于未来的研究。受这项工作的启发,应该探索更多的方法使更多的纳米粒子突破血脑屏障并进入脑实质,这对于纳米医学治疗神经系统疾病至关重要。

往期推荐
01
Biomaterials | 生物膜微环境激活的双功能纳米酶
02
J. Phys. Chem. Lett. | 催化合成的普鲁士蓝纳米酶
03
Nature Nanotech | 氧化铈预防细胞内过氧化物诱导的视网膜变性
撰稿:刘燕燕
审阅:王雨婷
编辑:俞纪元