桢楠轻基质容器育苗技术规程
基金项目:中央财政林业科技推广示范项目“珍贵用材楠木高效培育技术推广示范”(鄂2018TG01 );恩施州科技计划“珍贵树种楠木基于生理生态效应的培育经营关键技术研究”( D20180010 )。
1 适用范围
本标准规定了桢楠轻基质容器育苗技术的育苗容器、育苗基质、容器苗培育、苗期管理、苗木分级与出圃和档案管理。
本标准适用于湖北省桢楠适生范围内的轻基质容器苗培育。
2 规范性引用文件
下列文件对于本文件的应用是必不可少的。
凡是注日期的引用文件,仅注日期的版本适用于本文件。凡是不注日期的引用文件,其最新版本(包括所有的修改单)适用于本文件。
GB 6000 主要造林树种苗木质量分级
GB / T 6001 育苗技术规程
LY / T 1000 容器育苗技术
LY / T 2119 楠木培育技术规程
3 术语和定义
LY / T 2119确立的术语和定义以入下列术语和定义适用于本标准。为了便于使用,以下重复列出了 LY / T 2119的某些术语和定义。
(1 )桢楠 Phoebe zhennan :樟科 Lauraceae楠属 Phoebe 常绿大乔木,又名雅楠、楠木、香楠等。是经济价值很高的珍贵用材造林树种和名贵园林绿化树种。
(2 )芽苗:先在沙床上催芽长到一定程度后进行移栽的幼苗。
(3 )芽苗移植:先在苗床上催芽长到一定程度后,再将其移入容器袋或圃地的一种育苗方法。
(4 )轻基质:以泥炭土、炭化谷壳、珍珠岩等轻体物质为主,加入壤土、过磷酸钙、复合肥、缓释尿素,按比例混合配制而成的疏松透气、富含有机质的育苗基质。
(5 )容器育苗:利用各种容器培育苗木的育苗方式。
4 育苗容器
(1 )容器材料:采用可自然降解的无纺布或其它具备透水透气、搬运不易破碎、使用方便的材料。
(2 )容器规格:容器为圆柱状,培育1a生苗宜采用6~8cm×10~12cm ,培育2a生苗宜采用8~10cm×12~15cm 。
5 育苗基质
(1 )基质成分为泥炭土、炭化谷壳、珍珠岩、壤土、发酵饼肥、过磷酸钙,复合肥、缓释尿素。
(2 )基 质 的 配 方 为 泥 炭 土 55% 、炭 化 谷 壳20% 、珍珠岩15% 、黄土10% 。基质应添加适量的过磷酸钙、复合肥、缓释尿素等无机肥。施入总量为2.5~3.0kg/ m3 。其中过磷酸钙不低于1.5kg/ m3 ,复合肥不低于0.5kg/ m3 ,缓释尿素不低于0.5kg/ m3 。
(3 )基质灌装:灌装前先将基质各成分按比例搅拌 配 置 好,在 装 填 前 湿 润,含 水 量 为 10% ~15% 。采用灌装机灌装或人工灌装,基质应装满。
(4 )基质的消毒:基质灌装前应进行消毒处理,基质消毒按照 GB / T 6001方法执行。灌装好的基质存放超过60d时,植苗前应进行再次消毒,采用浓度为0.1%~0.2%高锰酸钾水溶液浇透摆放于苗床上的基质。
6 容器苗培育
6.1 种子采集与处理
(1 )采种母树:选择25a生以上,生长健壮、无病虫害的母树采种。
(2 )种子采集:在11月上、中旬,当果实变成深褐色时,人工捡拾自然脱落的种子或人工敲落成熟种子。
(3 )种子处理:采下的果实应及时进行搓洗去皮、淘洗、水选,摊放于阴凉通风处,表面晾干后即可贮藏。
6.2 种子贮藏与催芽
种子贮藏与催芽采用湿沙单层湿藏催芽。选用0.5~1.0mm 大小颗粒的河沙,用50%多菌灵粉剂500倍液浇透河沙进行消毒处理,待沙层轻握成团松手可散开时即可用于贮藏。种子用50%多菌灵粉剂800倍液浸种消毒15min ,捞出晾干表面水份后及时贮藏。贮藏时底层垫10cm 厚沙层,将消毒处理过的种子撒播于沙床上,播种密度以种子不重叠即可,种子上面再履盖2~3cm 厚的消毒河沙,轻拍压实上层河沙,表层履盖稻草或用塑料拱棚保湿催芽。
6.3 育苗地选择
育苗地选在运输方便,有水源或浇灌条件好、便于管理的平地、半阴坡或阴坡,要求土壤疏松、排水良好、通风。
6.4 苗床准备
(1 )土壤消毒:采用 代 森 锌 3g / m2 、辛 硫 磷2g/ m2 ,分别混拌0.5kg/ m2细土撒施于土壤中。
(2 )整地作床:育苗地应清除杂草、石块,平整土地,做到土碎、地平,周围应挖排水沟,主沟深度45~55cm ,次沟深度25cm 。苗床宽100~120cm ,床高20~25cm ,床长依地形而定,步道宽40cm 。
(3 )搭荫棚:荫棚宜采用东西向,棚高度2m ,一层透光度为75%遮阳网。
6.5 容器摆放
按照株行距8~10cm整齐摆放到苗床上,容器上口应平整一致,苗床周围用土培好,容器间空隙用细土填实。摆放时间为芽苗移栽前10~15d 。第一年地面摆放,留床苗第二年重新拼床后悬空摆放。
6.6 芽苗移栽
(1 )芽苗移栽前一天,检查苗床容器内基质的湿度,太干燥时需适当洒水,以容器底部基质湿润为宜。起芽苗前给催芽床浇透水,防止苗床过干造成起苗时断苗。
(2 )芽苗移栽方法:当芽苗长出2~3片真叶时分批将芽苗移栽到容器中。芽苗根系过长时应修剪主根保留长度4~5cm ,移植时用竹签在容器中央插一小孔,将芽苗植入,使根系与基质紧密接触。移植后及时浇透水。
6.7 苗期管理
(1 )水肥管理:移栽后10d撒施尿素60kg /hm2 ;隔10~15d后再撒施尿素90kg/ hm2 ;6月中旬撒施 N 、 P 、 K 含量为15∶15∶15的复合肥,用量为150kg/ hm2 ;8月上旬施用 N 、 P 、 K 含量为12∶15∶15的复合肥,用量为225kg/ hm2 ;随后停止施肥,促进幼苗木质化。 9月下旬后苗床应减少浇水,让苗床适当干旱,以叶片不萎蔫为宜,促进幼苗木质化安全越冬。
(2 )除草:掌握“除早、除小、除了”的原则,采用人工除草,容器内杂草拔除后形成的空隙用适量基质填满,防止幼苗因根系风干死亡。苗期发现基质下沉,有根系裸露时,应及时添加基质,防止外露根系枯死。
(3 )病虫害防治:桢楠幼苗期易发生病虫害,要注意防治。应采取预防为主,搞好土壤和基质消毒预防措施,发生时及时对症用药,严禁使用国家明令禁用、限用的高毒高残留农药。
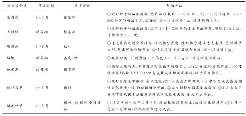
桢楠苗期常见病害有茎腐病、立枯病、煤烟病;主要虫害有蛞蝓、地老虎、蛀梢象甲、鳞毛叶甲(见表1 )。
表 1 桢楠苗期主要病虫害防治方法

6.8 越冬管理
9月中旬,撤除遮阳网炼苗,促进苗木木质化。
12月上、中旬盖上遮阳网,风口处用遮阳网挡风防止冻害发生。
7 苗木分级与出圃
7.1 苗木分级
桢楠容器苗停止生长后,调查指标为苗高和地径进行分级检测,分级检测方法按照 GB 6000中的规定执行。苗木划分为2个等级, Ⅰ 级苗和 Ⅱ 级苗为合格苗,苗木质量分级标准见表 2 。
7.2 苗木出圃
(1 )出圃时间:桢楠最适宜的造林季节为2月中旬~3月上旬、
9月上中旬。桢楠容器苗出圃时间应与桢楠造林季节衔接,做到随起、随运、随栽植。
(2 )起苗、分级、包装:起苗前2d 给苗床浇透水,随起苗随分级,按照7.1规定达到合格苗标准的即为合格苗。不合格苗移栽后再培育1 年。容器苗用塑料编织袋包装,30株或50株一捆打包。
表2桢楠轻基质容器苗分级标准

8 管理档案
桢楠轻基质育苗技术档案管理参照按 LY / T1000-2013附录 D执行。(2017 - 04 - 12发布, 2017 - 07 - 01实施。标准号:DB 42 / T 1256-2017 )
