
一、产业概述
1、产业地位
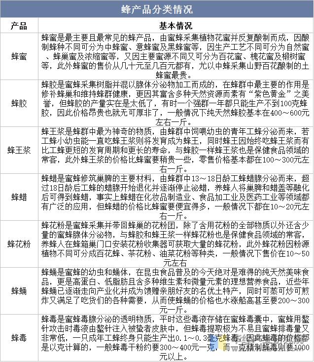
蜂蜡由工蜂蜡腺分泌而来,蜂蜡是东方蜜蜂或西方蜜蜂蜂群内适龄工蜂蜡腺分泌的一种脂肪性物质,蜜蜂用它来修造巢穴。将原蜡以特殊的工艺处理可得到高品质的精制蜂蜡,并作为交易商品进入市场。将原蜡以特殊的工艺处理便可得到高品质的精制蜂蜡,作为交易商品进入市场。
蜂产品分类情况

资料来源:公开资料整理
2、应用领域
随着科学技术的发展,人们利用现代加工技术对蜂蜡进行深入研究,获得了更高附加值的产品。蜂蜡以其绿色、健康的形象,在各行各业中的应用与日俱增。目前,蜂蜡被广泛应用于化妆品制造、蜡烛加工、医药、食品、农牧业、养蜂业(巢础加工)等领域。
蜂蜡的应用领域

资料来源:公开资料整理
二、中国蜂蜡产业链
1、产业链
蜜蜂养殖整体产业链来看,上游主要为蜜蜂养殖所需的原料、设备、土地、饲料和人工等中游主要为蜜蜂养殖,养殖过程中需对场地选择、蜂箱放置、养殖管理、蜂蜜生产和病虫害防控等较为关注,下游主要为产品及应用,主要有蜂蜜、蜂王浆、蜂蜡和蜂胶,其中蜂蜡主要用途在食品包装和涂料、蜡烛、医药和养蜂业中的巢础等。
蜜蜂养殖产业链

资料来源:公开资料整理
2、蜂蜡成本及收益
蜜蜂养殖成本来看,目前主要集中在饲料(白糖成本占比最高)、人工和蜂箱等配件材料费用,其中饲料占比超6成。收益来看,全国各蜂业主产区的收益构成部分均以蜂蜜收益为主,蜂王浆收益占总收益比重仅低于蜂蜜,二者约占总收益的85%~90%,蜂花粉、蜂胶、蜂蜡收益相对较低。目前国内单箱产蜂蜡0.4-1kg左右,占比整体养蜂受益的2%以上。
中国蜜蜂养殖成本结构占比

资料来源:公开资料整理
三、全球蜂蜡供给现状
1、全球蜂蜡产量
就全球蜂蜡供给现状而言,全球整体蜂蜡产量波动较大,数据显示,2010年全球蜂蜡产量约6.5万吨,随后产量先升后降,截止2021年来看,产量仍在6.5万吨左右,整体较2020小幅度增长1.4%。
2010-2021年全球蜂蜡产量走势

注:中国数据缺少
资料来源:FAO,华经产业研究院整理
2、全球蜂蜡供给分布
随着科学技术的发展,人们利用现代加工技术对蜂蜡进行深入研究,获得了更高附加值的产品。蜂蜡在各大洲产量分布不均衡,其中亚洲蜂蜡产量最多,大洋洲蜂蜡产量最少。细分国家,前三国家分别为印度、埃塞俄比亚和阿根廷,产量分别为2.53万吨、0.57万吨和0.5万吨。
2021年全球蜂蜡主要国家产量占比

注:中国数据缺少
资料来源:FAO,华经产业研究院整理
相关报告:华经产业研究院发布的《2023-2028年中国蜂蜡行业发展前景预测及投资规划建议报告》;
四、中国蜂蜡进出口
1、蜂蜡进出口
我国蜂蜡以出口为主,具体来看,我国蜂蜡整体出口较为稳定,2015年以来稳定在9000-10000吨左右,出口量近年来整体表现为稳步增长态势,但2021年进口量仍未超过300吨,蜂蜡进出口量变动情况而言,海关总署数据显示,2022年我国蜂蜡进出口量分别为9653.3吨和111.9吨。
2015-2022年中国蜂蜡产业进出口量走势

资料来源:海关总署,华经产业研究院整理
2、出口目的地
我国蜂蜡出口而言,整体较为分散,2022年海关总署数据显示,我国蜂蜡出口81个国家,其中美国是最大的出口国,2022年出口量为1460.39吨,第二到第四出口国分别为法国、荷兰、希腊,2022年分别出口827.7吨、576.53吨和495.37吨,分别占比我国蜂蜡出口的8.57%、5.97%和5.13%。
2022年中国蜂蜡出口目的地分布

资料来源:海关总署,华经产业研究院整理
五、蜂蜡发展态势
我国是世界养蜂大国和蜂产品出口贸易大国,高质量蜂产品是我国立足国际市场的关键基础。目前国内对于蜂蜡仍处于简单的初级加工,附加值较低。然而对蜂蜡的特殊成分分离提取后获得的产品,附加值更高可进入市场。随着蜂蜡的更多活性被开发出来,其应用领域将会继续扩大,它扮演的角色将会在生活中发挥更多的作用。而现在更多的研究倾向于蜂蜡与其它物质结合效果的探索相信蜂蜡的开发应用将越来越深入,其必将给人们呈现更加丰富多样的功能性产品。
华经产业研究院通过对中国蜂蜡行业海量数据的搜集、整理、加工,全面剖析行业总体市场容量、竞争格局、市场供需现状及行业典型企业的产销运营分析,并根据行业发展轨迹及影响因素,对行业未来的发展趋势进行预测。帮助企业了解行业当前发展动向,把握市场机会,做出正确投资决策。更多详细内容,请关注华经产业研究院出版的《2023-2028年中国蜂蜡行业发展前景预测及投资规划建议报告》。