上期我们为大家讲解了地面饰面砖验收,那对于木板地面验收,可能大家也不是很清楚,接下来我们就要好好看看咯 ~
木地板施工简便、装饰效果好,是卧室、书房等地面装修的理想材料。它在整套房屋的装修中扮演着很重要的角色,美观性、安全性是否达标都能影响到未来的居住体验。

本文将从以下几点为大家分析:
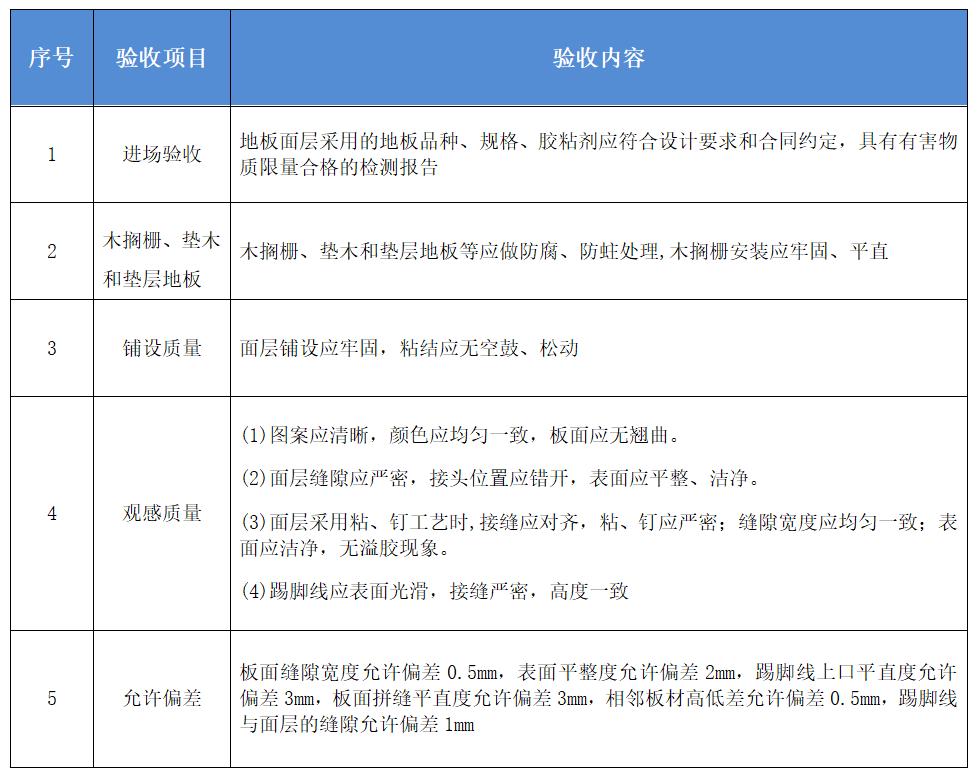
01验收内容
02验收指引
03质量要点
01验收内容

02验收指引
1、检查地板外观
①表面干净不留污渍
在施工时难免不会留下一些涂料,染料等,所以检验第一步先要确保木地板表面干净,不受污染。

地板污染
②细心检查以防破损刮花
木地板正反两面均不得有压痕、透底、崩边、龟裂、分层或雄舌及边角缺损。

地板划痕
③查看表面地板颜色是否一致
如果色差太大,直接影响美观,可以要求调换。但这里要注意如果颜色过于一致,几乎没有色差,那就要看地板表面的花纹是否一样。

地板色差明显
2、检查地板接缝
①木地板接缝高低差
在同一实测区的地板面,目测选取2条疑似高低差最大的地板条接缝,分别用工具紧靠相邻两地板条跨过接缝,以0.5mm厚度的钢塞片插入钢尺与地板条之间的缝隙。如能插入,则该测量点不合格;反之则该测量点合格。

地板与门槛石存在高低差
②地板与脚线之间的接缝太大
如果在铺装过程中打胶不足引起的,或者在铺设过程中没有对木板进行固定,容易在后期胶水凝固后出现木板移位,即裂缝。
地板与脚线之间接缝过大不仅影响了地板的使用价值,而且还严重影响美观。

地板拼缝过大
3、检查门扣条是否稳固
如果铺设了木质地板,一般也会安装门扣条,基本上都在门的正下方,以关门后里外都不留边最好。对于扣条底部之间的距离保持3-7毫米就可以了,门能开闭自如。扣条的安装要牢固、稳定,可以用脚轻轻踢一下扣条中间位置,检查是否翘起松动,有误异响。

4、检查走动过程是否有响声
按国标规定地板铺装应牢固、不松动,踩踏无明显异响。局部轻微异响属于正常现象,因为木材是活性物体,会随着环境产生物理变化。但是若地面不平使部分地板和木龙骨悬空,踩在上面,地板就容易发出响声;或是木龙骨铺得不牢固也容易产生同样的情况,所以验收时在地板上来回走动,发现有明显声响的部位,要重复走动,确定声响的具体位置,做好标记。
03质量要点
1、木地板面层铺设时,相邻地板接头位置应错开不小于300mm的距离,与柱、墙之间留不小于10mm的空隙,防止热胀冷缩挤压。
2、踢脚线出墙厚度一致,上口平直,与门套线衔接美观,厚度不得高于门套线或收口线的厚度。
3、底层较潮湿位置铺木地板时,应当做好防潮措施。防潮垫拼接处应当使用胶带粘结密封。4、地板在与卫生间、厨房、阳台等潮湿区域的交接处应做好防水隔离处理。
END
以上就是木地板验收要注意的地方,你学到了吗?应粉丝需求下期我们将为大家讲解 防水工程的验收 ,敬请关注!有其他想了解的验收小知识也可以私信我们哦~

温馨提示: 可在【润居工程研究院】公众号回复“关键字”,获取您需要的内容哦!
