室内设计的核心本质是什么,如果让大家来说,可能会有不同的答案,但我相信,说到最后,我们都会回到一个源点——让居住的人更舒适。
今天的这个案例,是我在2020年完成的项目,我想通过分享,结交更多的室内设计朋友,当然,如果你是新乡的业主,想装修设计也可以找我[呲牙],绝对给你不一样的体验。
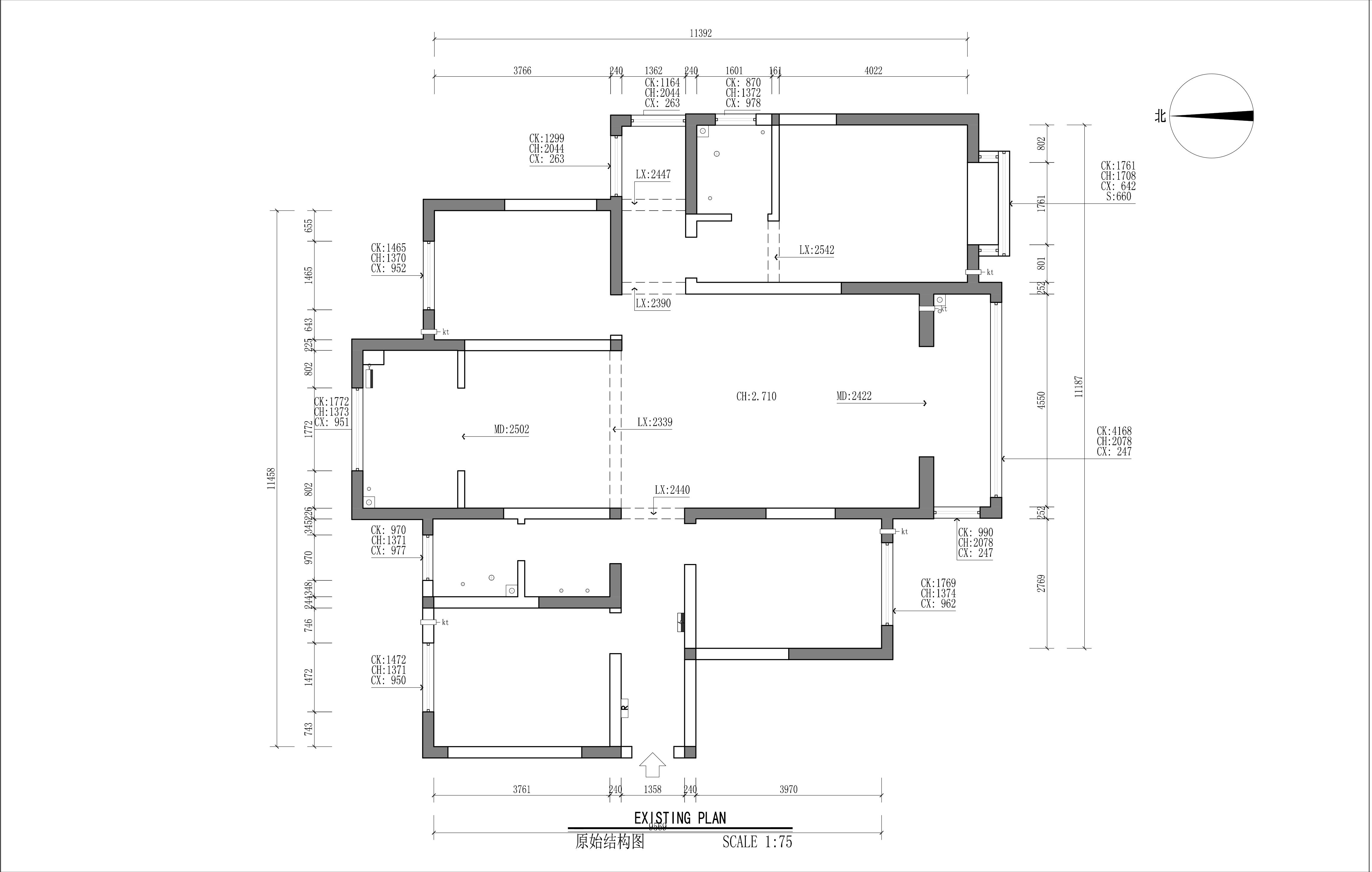
进入正题,先看原始户型图:

原始结构图
刚开始和业主接触的时候,是在微信上,那时候彼此还没有见面,我们先互相交换了一下想法,一致认为:走廊狭长,并且走廊尽头是窗户,对风水不好,狭长的走廊尽头如何利用,如何缩短狭长走廊的视觉效果。
需求有了,接下来就看我怎么发挥了。一切准备好之后,我便和客户约定了首谈的时间地点,见面之后,拿出了下面这个方案:

平面布置图
在保留承重墙的基础上,拆除了部分非承重墙,并新砌了墙体,满足了以下需求:
1.入户有内嵌的鞋柜空间,并增加了换鞋凳、全身镜
2.走廊从13.2米缩短至8.4米,改善狭长的视觉效果,同时增加端景墙造型,提升空间美感。
3.主卧室增设男主人衣柜,增设男主人书房,增设女主人衣帽间,并且衣帽间内嵌梳妆台。
4.改造之后,主卧室不用考虑衣柜,所以看起来更大气。
对于方案,客户基本上是全盘接受的,考虑到资金不想投入很多,所以想在方案保留的前提下,装饰效果上,尽可能的简单一些。
我:OK,成交。[灵光一闪]
现代风格,加一点轻奢元素点缀,效果如图:







如果你也是新乡的朋友,有需要的话,记得私信我。