俗话说,"病从口入"。了解疾病的饮食禁忌,有利于病情的控制。
本文汇总了" 高血糖、高血压、高血脂、高尿酸 "的 饮食禁忌 ,需要的糖尿病病友赶紧收藏起来吧!
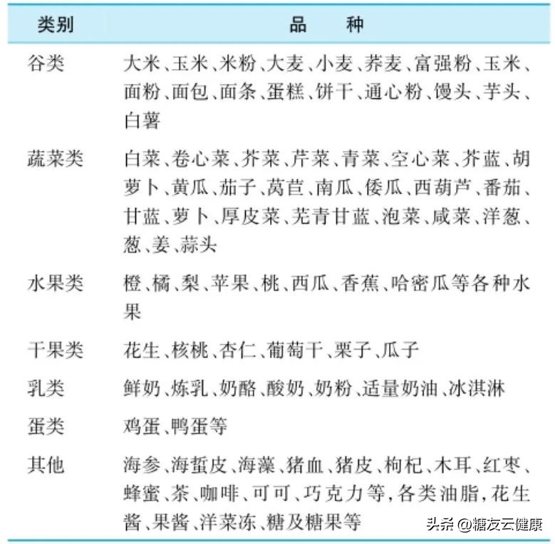
1.糖尿病患者饮食宜忌

1
少吃高糖食物
控制糖的摄入,不喝含糖饮料,除此之外也要少吃"无糖食物",如无糖奶茶。
高糖食物:糖果、巧克力、饼干、蛋糕等。
2
少吃高碳水食物
提倡低升糖指数(GI)主食,全谷物和杂豆占主食的1/3~1/2。一天中,碳水化合物供能比控制在45~60%。
高碳水食物:精细米面、根茎类蔬菜等。
低碳水食物:西红柿、黄瓜、小白菜、西兰花等蔬菜。
3
严格限制动物性脂肪
少吃畜肉等动物性脂肪,日常建议多吃富含ω-3多不饱和脂肪酸的植物油和鱼类,每周吃2~4次鱼。
鱼虾类的脂肪含量及脂肪酸组成
(以100克可食部计)

来源:《中国糖尿病健康管理规范(2020)》
4
提高膳食纤维的摄入
推荐每天摄入25~30克膳食纤维。
富含膳食纤维的食物:芹菜、小白菜、油菜等蔬菜;苹果、梨等水果;燕麦、荞麦等粗粮。
部分蔬菜或菌藻类食物的膳食纤维含量
(以100克可食部计)

来源:《中国糖尿病健康管理规范(2020)》
5
提高优质蛋白的摄入
肾功能正常的糖尿病病友,蛋白质的适宜摄入量占总能量的15%~20%。保证优质蛋白占总蛋白的一半以上。
富含优质蛋白的食物:鸡蛋、牛奶、大豆、鱼虾等。
6
不推荐饮酒
不建议糖尿病病友饮酒,有饮酒习惯的应当戒酒。
2.高血压患者饮食禁忌

1
限制高糖食物
控制添加糖的摄入,不喝含糖饮料。
2
高钾低钠饮食
推荐每日钠盐的摄入量要<5克,最佳目标是<1.5克/天;推荐钾的摄入量是3500~4700毫克/天。
常见高盐食物
(以100克食物计)

来源:《中国糖尿病健康管理规范(2020)》
豆类、蔬菜和水果是钾最好的来源。每100克豆类含钾600~800毫克,蔬菜和水果200~500毫克,鱼类200~300毫克。
3
低脂饮食
吃脱脂或低脂奶制品,少吃猪肉等动物性脂肪。
4
少吃精制谷物,多吃全谷物
用全谷物代替部分精制谷物;坚持吃富含维生素和膳食纤维的蔬菜和水果。
5
限制饮酒
3.高血脂患者饮食禁忌

1
限制脂肪、胆固醇摄入
饱和脂肪酸和胆固醇在畜肉中的含量较高,禽肉和鱼肉中相对较少。
肉类的选择:无腿>两条腿>四条腿。
要少吃动物内脏、肥肉、加工肉类及油炸食品。
2
限制精制谷物,粗细搭配要合理
精制谷物摄入过多,增加心血管疾病发生风险。
全谷物可以降低心血管疾病风险,减少冠心病、卒中、代谢综合征的发生。
3
低盐低钠饮食
每天食盐的摄入量应少于5克。
4
提高优质蛋白的摄入
鸡蛋、牛奶、大豆、鱼虾是优质蛋白的重要来源。
5
限制饮酒
4.高尿酸血症饮食宜忌

1
限制高嘌呤食物
高嘌呤饮食会使血尿酸浓度升高,易引起急性痛风发作,加重病情。在痛风急性期应严格限制嘌呤的摄入,每天应少于150毫克。
嘌呤含量高的食物
(每100克食物嘌呤含量为150~1000毫克)

来源:中国营养科学全书(第2版)
嘌呤含量少的食物
(每100克食物嘌呤含量为<50毫克)

来源:中国营养科学全书(第2版)
2
少吃含果糖的食物
果糖能增加尿酸生成,增加痛风风险,要少吃。蜂蜜、水果、烘焙糕点、各种糖浆等含果糖较高,不宜食用。
3
不喝啤酒,少喝烈酒
啤酒与痛风的相关性最强,烈酒次之。
4
限制辣椒、胡椒、芥末、生姜等调味品
辣椒、胡椒、芥末、生姜等调味品,能兴奋自主神经,容易诱导痛风急性发作,要少吃。
5
增加含B族维生素、维生素C的食物
B族维生素和维生素C可以促进组织沉积的尿酸盐溶解,有利于缓解痛风,要保证足量供给。主要来源于全谷物、新鲜蔬菜、水果等食物。
6
多喝水
充足的水分有利于体内尿酸的排出,肾功能正常的糖友每天饮水量应达到2000ml以上,伴有肾结石的,最好达到3000ml。睡前或夜间也要注意补充水分,以防止尿液浓缩。
总结成1个顺口溜
糖尿病 ,最怕甜
限糖限碳水限脂肪,多吃蔬菜和杂粮;
高血压 ,最怕咸
多钾少钠少脂肪,多吃不饱和脂肪酸;
高血脂 ,低脂肪
少盐少钠少精制,多吃不饱和脂肪酸;
高尿酸 ,低嘌呤
低盐低脂低果糖,多饮水,少调味;
以上所有 都限酒 ,定时定量饮食有常,
身体健康寿命长。
"四高"的饮食禁忌和推荐,你学会了吗? 收藏并转发给朋友一起看看吧!