作为高等工科院校教学计划的重要组成部分,毕业设计教学过程是对大学生进行科学教育,强化创新意识和工程意识,进行工程基本训练和提高工程实践能力的重要培养阶段;是对大学生进行综合素质教育,培养严肃认真的科学态度、优良的思维品质和严谨求实的工作作风的重要途径。通过毕业设计教学过程,树立正确的设计思想和掌握现代设计方法,使大学生能够综合运用多学科的理论、知识和技能,解决具有一定复杂程度的工程实际问题,并培养大学生勇于实践、勇于探索和开拓创新的精神。
1.1毕业设计的特点
毕业设计的内容可以是本专业较为成熟的传统设计题目,也可以是实际工程项目(真题真做)或实际工程项目的模拟(真题假做),还可以是本专业的具有探索性的、以工程设计为主的课题,最后完成并提交的形式为设计方案、完整的技术图纸和设计说明书。
毕业设计具有下列特点:
①毕业设计任务首先要考虑教学基本要求,同时兼顾社会需求。
②毕业设计具有时间的限定性及学业的规定性,学生毕业前必须要完成毕业设计。
③毕业设计是在指导老师指导下由学生独立完成的。指导老师可以是教师,工厂、科研院、所的工程技术人员。
1.2 毕业设计流程
毕业设计从大的进程来看,通常分为三个阶段,包括:调查实习阶段、创新设计阶段、收敛总结阶段。
(1)调查实习阶段其任务是通过调查实习,查阅中英文文献,搜集资料和现场考察,了解国内外相关技术的发展情况。有条件的学校,可以通过到一些机械厂参观实践,以使学生的毕业设计更接近工程运用领域。
(2)创新设计阶段其任务是根据设计任务的性质与特点,寻求各种可能的方案,并确定一种最优设计方案,使设计满足要求。
(3)收敛总结阶段将创新方案变成可实施的工程图纸、设计计算说明书或软件。最好将设计的成果尽快转化为产品,实现技术创新的根本目的。
1.3毕业设计的时间分配
根据机械产品设计的基本原则以及毕业设计三个阶段所从事的主要任务的不同,毕业设计大致分为以下九个步骤:
①确定设计题目、设计要求、毕业设计任务书和指导书。
②查阅文献,搜集有关资料。
③方案选择设计。
④总体设计。
⑤详细计算、结构设计、试验或编程。
⑥编写设计说明书。
⑦指导教师批改。
⑧修改设计。
⑨毕业设计答辩。
毕业设计题目的公开、选题和毕业设计调查、实习地点的落实等准备工作应在毕业设计正式开始之前完成。
由于设计工作的复杂性,相邻阶段的设计工作可能交叉重复,但应尽可能按进度要求如期完成各阶段设计任务,确保整个毕业设计的顺利进行。
2 机械类专业毕业设计的选题
机械类毕业设计可选择的题目非常广泛,大致可以分为三类:工程设计类、工程技术研究类和软件开发类,现介绍如下。
2.1 工程设计类题目
(1)题目类型工程设计是工程设计人员,根据给定的约束条件,进行构思、规划及表达,以实现工程预定功能。从机械产品设计技术特点的角度出发,工程设计一般可分为以下三种类型:
①开发型产品设计。开发型机械产品设计的特点是将开发研究的成果向现实的机械产品转化。这种设计需要进行一定的试验。因此,开发型产品设计属于对装置、设备、机器或部件进行的新设计。
②改进型产品设计。随着市场需求的变化及生产技术水平的不断提高,必须对原有产品进行改进。通过改进型产品设计,可以提高产品的工作效率,提高产品质量。
③技术引进型产品设计。技术引进型产品设计主要是对引进技术进行消化、吸收和开发创新。
工程设计类毕业设计题目常根据上述三种工程设计类型,并针对产品设计与制造所进行的设计内容、进程及结果形式的不同,又分为以下三类:
①传统机械产品设计类。这是以机构和结构设计为主要内容的机械产品设计。
②机械制造与工艺类。这是以制造工艺及设备为主要内容的设计。
③机械电子类。这是以机电一体化为主要内容的设计。
(2)工程设计类毕业设计的基本要求
工程设计类毕业设计的基本教学要求是:以工程师的综合素质训练为主,并侧重对学生工程设计能力的培养。
① 对传统机械产品设计类毕业设计的基本要求:
在教师指导下,学生应能独立拟定设计方案以及技术、经济条件等方面的可行性论证报告。
能熟练应用所学的相关知识,以合理的工程分析计算或数值计算方法,正确完成设计中的计算。
运用计算机绘图、计算机辅助设计等,参照相关国家标准,熟练掌握机械制图的绘制方法和技巧。
按设计任务书的要求,编写出设计说明书或操作使用说明书。
② 对机械制造与工艺类毕业设计的基本要求:
能根据产品设计技术要求,拟定合理的工艺规程方案,绘制工艺流程图。
能独立完成工艺过程的工装设备设计。
能拟定产品生产过程的工艺、安全技术规范及相关的技术文件。
提出可行性论证报告。
③ 对机械电子(机电一体化)类毕业设计的要求:
能根据设计需求制定机电一体化的解决方案,正确划分功能模块。
能根据被测对象的物理特征确定检测系统、传感器和微机接口。
能就实现作业要求而指定控制系统及相关算法。
能设计与制作驱动系统和功率接口。
2.2工程技术研究类题目
(1)工程技术研究类题目种类
工程技术研究类题目包括应用研究和开发研究,其中以应用研究为主。
①应用研究是以技术为目标,探讨知识应用的可能性,并运用基础研究成果探索应用的新途径。着重研究如何将自然科学的理论与知识转化为新产品、新工艺、新流程,使自然科学理论和社会生产相衔接。
②开发研究是在运用研究及经验性知识的基础上,开发新材料、新产品、新装置和新方法,或对现有材料、产品、装置、流程、发放进行重大改进而进行的一系列创造性活动是大规模生产前进行新产品、新工艺、新流程的实用化研制。开发研究的成果可用于组织大规模生产。
(2)工程技术研究类毕业设计的基本要求
①正确阐述、分析和综合评价本课题的研究方向、国内外现状及研究意义。
②在教师的指导下,拟定研究方案和实验技术方案,提出可行性分析报告。
③正确掌握采集、分析和处理实验信息、数据的方法,对实验过程和实验结果进行分析论证。
④编制本课题所需要的计算机软件。
2.3 软件开发类题目
(1)软件开发类题目种类软件开发类题目将机械设计、过程控制和管理的新方法与软件过程技术相结合,以计算机辅助设计(CAD)、计算机辅助工艺规程设计(CAPP)、计算机辅助制造(CAM)、计算机辅助质量管理(CAQ)以及计算机控制等应用软件为辅助设计,对实现设计、制造和管理,提高产品质量,缩短生产周期和提高产品竞争力具有突出的功效。毕业设计中软件开发类题目主要以中、小规模软件为宜。
软件开发类题目涉及面较宽,发展较快,所以在设计时要具备数值分析、微机控制、计算机仿真、信息处理、机械加工、图像处理等相关知识。为此,这类题目可在理论基础上逐步培养软件的运用和开发能力。
机械类和近机类不同专业方向的题目都可能涉及软件开发。
(2)软件开发类题目的基本要求
①掌握科学的软件开发方法。
②熟悉机械工程中常用计算方法如模拟、工程优化、矩阵、图形学、迭代分析技术和有限元技术等等
③ 能用各种现代数值分析手段对机械设备的强度、刚度进行分析。
④ 采用数值模拟方法对机械加工工艺过程进行模拟分析。
⑤ 熟练运用编程语言实现控制,并能写出规范的程序。

3 文献信息检索及相关格式
良好的文献资料检索与应用能力,是做好毕业设计和将来从事实际工作的基本功。通过文献资料检索,可以及时、广泛和准确地了解相关领域的最新进展、取得的成果和存在的问题,以便在前人研究的基础上开展更高水平的研究和设计工作。
3.1 文献资料的分类
科技文献按其所包含的知识和信息的内容与结构可划分为三种:原始文献、二次文献和三次文献。
①原始文献。原始文献是从事科学研究和设计工作的人根据其科研和设计成果所撰写的文献。由于是科研和设计成果的直接体现,所以原始文献所包含的内容具有显著的创造性、新颖性和先进性,因此也通常是科研和设计人员进行文献检索的主要对象。原始文献主要有下列六种类型:科技期刊、科技报告、会议文献、学位论文、专利文献和政府出版物。
②二次文献。二次文献就是将分散的原始文献按一定的规则和方法进行加工、归纳、简化,组织成为系统的、便于查找利用的有序资料,即目录、题录、文摘、索引等检索工具。
③三次文献。三次文献是对原始文献所包含的知识和信息进行综合归纳、核对鉴定、浓缩提炼、重新组织等,而形成的综合性的文献资料,如教科书、专著、译文、词典、年鉴、技术手册、综述报告、评论等。
3.2 文献资料的检索方法
文献检索主要有如下三种方法。
①常用法。又称直接法,直接利用检索工具(系统)检索文献信息,又可分为顺查法、倒查法和抽查法。
②追溯法。利用已经掌握的文献末尾所列的参考文献,逐一地追溯查找“引文”的一种最简便的方法。
③综合法。又称为循环法,是把上述两种方法加以综合运用的方法。
检索工具有很多种,随着计算机信息管理技术的发展,计算机信息检索超越以往以查阅检索刊物方式检索的方法,而得到了普遍的应用。计算机信息检索,又称电子信息检索,是以计算机为工具的科技文献信息检索,可分为联机、光盘、网络检索三种形式。
①联机检索(online retrieval)。用户利用计算机检索终端设备,通过拨号、电信专线及计算机互联网络,从联机服务中心(国际或国内)的数据库中检索出自己所需要的信息。
②光盘检索(CD retrieval))。是指利用计算机设备对只读式光盘数据库进行检索。
③网络检索(networked information retrieval)。是指利用计算机设备和国际互联网检索网上的各服务器站点的信息。
现在应用最广的是网络检索,下面以国内最常用的中文检索工具CNKI数据库为例,简要说明文献检索方法的应用。
CNKI(china national knowledge infrastructure)是由清华同方光盘股份有限公司组织实施的中国知识基础设施工程,其主要产品有中国期刊数据库、中国优秀博士硕士学位论文全文数据库、中国重要报纸全文数据库、中国重要会议论文全文数据库、中国基础教育知识仓库和中国专利数据库等。数据库访问地址为:http://www.cnki.net或http:/www.nj.cnki.net。使用方法如下。
①初级检索a.
检索。进入初级检索界面后,系统提供了11种检索方式:篇名、作者、关键词、机构、引文、中文摘要、科技基金、全文、中文刊名、ISSN、年,系统默认的是以“篇名”
字段进行检索。
b.辅助检索。可按时间、排序、无序、相关度、更新日期、目录导航等项目进行检索。
②高级检索。进入高级检索界面后,选择字段、检索范围和时间与初级检索相同。高级检索根据需要在两个检索框中输入检索词。检索词之间的关系可有“AND”和“OR”等。无论是初级检索还是高级检索,在第一次检索结束后,都可以进行二次检索,直到检出所需结果。
③结果处理。搜索到的文献系统首先以题录方式显示,直接点击某一篇文献后,可以显示篇名、作者、文献、关键词等相关信息。
在高级检索结果显示页面中,还可以通过“同类文献”、“引用文献”、“被引用文献”、“相似文献”等进行多种方法的检索。
中国期刊网提供了CAJ全文*载下**和PDF格式文件两种全文*载下**方式,可以任意选择。
同时可以选择在当前位置打开,也可以*载下**到硬盘,再进行全文浏览(一般需要支付一定费用)。利用系统的打印功能,可以对全文进行打印。
3.3 文献资料的检索要求
从文献检索目的来说,通常有如下四个方面的要求。
①全面。能查阅到与所选设计题目有关的全部文献,尤其是一些重要学者、学派以及研究和设计机构发表的对本领域有重大影响的文献。
②准确。能查阅到与所选设计题目真正有关、有指导意义的文献,即在全面的基础上还要追求精益求精。
③及时。能根据所选设计题目的进度要求,及时查询所需文献。
④新颖。能查找到反应相关设计领域中最新进展的文献,避免参考和引用过时的文献。
3.4 文献资料的筛选与选用
①文献的筛选。文献筛选的目的在于有效地利用文献,可根据自己的研究或设计工作的需要进行归类整理。文献筛选的过程是一个去粗取精、去伪存真的过程。
②机械类常用的文献资料检索工具
a.国内主要检索工具
·中国期刊全文数据库。
·中国学术期刊网络出版总库。
·中国博士学位论文全文数据库
·中国优秀硕士学位论文全文数据库。
·中国重要会议论文全文数据库。
·中国重要报纸全文数据库。
·中国年鉴全文数据库。
·中国年鉴网络出版总库。
·中国高等教育期刊文献总库。
以上数据库都可以在中国知网(www.cnki.net)中查询。
b.国外主要检索工具·美国:
《工程索引》(Engineering Index) 、《科学引文索引》(Science Citation Index) 。
·英国:《科学文摘》(Science Abstracts) 。
·俄罗斯:《机械制造通报》。
·法国:《文献通报》(BS)。
·德国:《国际科学期刊论文目录》(IBZ) 。
4. 毕业设计答辩程序及成绩评定
毕业答辩前学生需呈交设计说明书,经过评审人评审后方可答辩,答辩结束后,指导教师、答辩委员将根据论文质量和答辩情况评定论文分数。
4.1答辩程序毕业设计答辩由答辩委员会负责安排
答辩委员会由答辩委员会主任、副主任、答辩秘书和5~7名专家组成,答辩委员会主任一般由学生所在院系学位委员会委派,答辩委员可聘请校外专家参加。答辩委员必须具备讲师以上专业技术职称。答辩委员会负责指定毕业设计的评阅人,审定学生答辩资格,并组织答辩及成绩评定。
毕业设计的具体答辩程序如下:
①进行答辩评阅。答辩前6天学生应呈交装订成册的毕业设计说明书、图纸及计算机程序等,答辩委员会审定答辩资格,评阅人进行毕业设计评阅,填写评阅意见。
②举行答辩会。答辩会一般是同学连续答辩,会后答辩委员统一评分。答辩采用的方式如下。
答辩人介绍论文内容。
答辩委员提问和质疑。
答辩人回答提问。
此外,同学们应注意答辩发言的一般礼节:介绍设计内容前,同学应首先对到场参加答辩的答辩委员致敬;介绍完后对指导老师和合作的同学致谢;回答提问结束后对答辩委员再次表示感谢。
在学生做完毕业设计(论文)报告之后,进入回答提问阶段。答辩会场上的提问,可能是以课题为中心的、全方位的、多层次的问题,毕业生在听取提问时,要用笔简要记录问题要点,略经思考后现场应答。
对于无法应对的问题,应当说明原因,尽可能解释清楚,以取得在场答辩委员的谅解。
学生在回答提问时,会听到答辩委员对设计(论文)的不同的评价意见,学生对此要有足够的思想准备,在答辩委员不要求回答时,可以记下这些评论性意见(一般情况下并不需要现场进行回答)。
答辩成绩评定在所有学生答辩结束后,由答辩委员会主任组织,并由指导教师和答辩委员参加评分。根据学生毕业设计的过程、设计成果及答辩情况,答辩委员会集体讨论决定学生毕业设计的成绩和评语。
4.2 答辩准备工作
为了使答辩委员能迅速了解设计主体,并对设计的有关思路、设计、计算以及结论的正确与否做出判断,学生在答辩前应做好有关答辩的准备工作。答辩前的准备工作一般有如下内容。
①事先拟好提纲,在规定的时间内清晰、准确、层次分明地把自己的设计内容和创造性成果充分表达出来。答辩提纲的内容及顺序如下:
·设计题目及指导老师。
·所完成的工作量(说明书页数、图纸量及内容、实习报告、硬件种类及数量、软件规模及程序行数、实验规模及实验数等)。
·题目来源。
·题目要解决的理论或工程技术问题,欲达到的目的。
·国内外的发展概况及已有技术背景。
·解决该问题的思路、方法和手段。
·技术方案比较及方案确定。
·总体参数的确定、设计或立论。
·所进行的主要计算、设计、有关试验或理论推导。
·结论和成果。
·本设计存在的不足之处或尚需进一步改进的问题。
·致谢。
不同的设计在以上内容的选取时会有所侧重,这主要根据题目的性质和内容来确定。
②了解答辩委员提问的一般规律和原则,保证答辩会上能沉着应对、临阵不乱。答辩委员通常从以下五个方面提问。
·设计的可实现性,即所做设计在现实中是否可行。
·设计的指导思想和方法以及结构和工艺设计的合理性。
·设计与验证的方法和依据。
·与本设计有关的基础知识、基本概念以及重点、难点和疑点等。
·图纸的质量和正确性。
③在掌握答辩委员提问的一般规律和原则的基础上,对自己的设计要反复推敲,并把自己当作答辩委员来仔细审查每一个设计环节。另外,同学之间还可以进行模拟答辩,为正式答辩做好充分准备。
4.3成绩评定评定
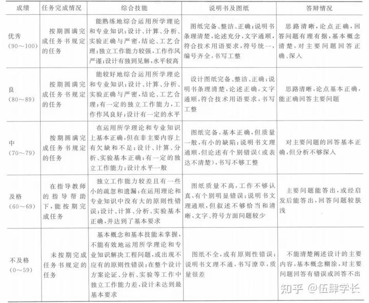
成绩既要看最后的设计答辩(如表达情况、回答问题是否正确),也要考虑学生在整个设计过程中的情况(如理论基础掌握情况、题目难易程度、是否有独到的见解、解决问题的能力、图纸质量、工作量和出勤率等)。具体原则不同院校有不同的规定。一般原则是毕业设计采用五级计分制(优秀、良、中、及格和不及格)或100分制。其中书面成绩(包括图纸和设计说明书)占70%,答辩成绩占30%。答辩成绩一般采用“结构分”进行成绩的综合评定,即由指导教师评分、评阅人评分和答辩委员会评分三部分组成,其比例一般为3:3:4。

评分参考