知风云: 国企改革的重点任务和举措伴随着*党**治国理政的步伐,基本呈现出十年一段的特点。
作者| 知本咨询国企产权研究院 常砚军
编辑| 亿亿 校对| 阿苓
很多朋友都很关注以后国企改革往何处去?
具体的政策也许要到明年秋天的三中全会后才会比较明朗,但回顾国企改革的历史,我们会发现,有几条改革的主线是几十年来绵延不断、持续推进的,其中一条就是国企重组整合。
我们相信,以后国企重组整合仍然会是国企改革的重点之一,或者是配套重点改革的重要手段之一,尤其是国有企业战略性重组和专业化整合。
为防止国有资产流失和促进国有资产价值发现,原则上国有资产交易应当在产权交易所公开挂牌交易。
经过多年实践,公开挂牌交易确实在很大程度上实现了政策制定初衷,但是随着国企之间和内部战略性重组越来越多,公开挂牌交易在一定程度上影响了国资布局结构优化和结构调整的流转效率。

为此,在普遍推行公开挂牌交易的基础上,相关政策法规对于国有股权的流转也明确了一些可非公开流转的例外或限定条件的规定。
非公开流转主要包括无偿划转和非公开协议转让,今天知本咨询帮朋友们先做一下无偿划转所涉政策法规、适用情形、限定条件、财税处理、决策审批程序等方面的简单梳理,并搜集整理了最新政策落地的典型案例供大家参考。
一、政策法规依据

无偿划转政策完善的过程,是一个适用情形和主体不断拓宽的过程,目前可采用无偿划转进行流转的情形如下:
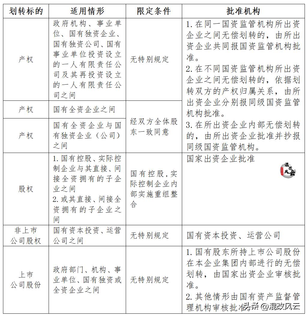
二、适用情形与限定条件
1.企业国有产权(出资人各种形式出资所形成权益,包括但不限于股权)在政府机构、事业单位、国有独资企业、国有独资公司、国有事业单位投资设立的一人有限责任公司及其再投资设立的一人有限责任公司之间的无偿转移。
2.经双方全体股东一致同意,企业国有股权在国有全资企业之间或者国有全资企业与国有独资企业(公司)之间。
3.国有控股,实际控制企业内部实施重组整合,经国家出资企业批准,该国有控股、实际控制企业与其直接、间接全资拥有的子企业之间,或其直接、间接全资拥有的子企业之间。
为帮大家更加清晰地列示适用情形,知本咨询整理了无偿划转的适用情形及划转行为批准机构如下:

三、典型案例
案例类型:39号文拓宽适用范围的最新案例。
国有控股企业内部实施重组整合中对间接全资拥有的子公司股权在直接全资拥有的子公司之间进行无偿划转
【无偿划转背景与事由】
为优化华东建筑集团股份有限公司(以下简称“公司”)资源配置和管理架构,进一步促进和提升公司业务发展、协同和融合,公司拟对下属企业实施内部股权无偿划转(以下简称“本次无偿划转”)。
本次无偿划转前上海建筑设计研究院有限公司(以下简称“上海院”)缺乏工程勘察专业(岩土工程)甲级资质,而华东建筑设计研究院有限公司(以下简称“华东院”或“划出方”)及其全资子公司上海申元岩土工程有限公司(以下简称“申元岩土”或“标的”)均拥有工程勘察专业(岩土工程)甲级资质。
为降低资质维护成本、避免资质浪费的,增强上海院的市场竞争力实施本次无偿划转。


图:申元岩土被划转前股权结构
【本次无偿划转概述】
2022年8月29日,公司第十届董事会第二十二次会议审议通过了《关于对下属上海申元岩土工程有限公司100%股权无偿划转的决议》,同意下属全资子公司华东院将其所持有的全资子公司申元岩土100%股权,以2021年12月31日为股权划转基准日,按华东院入账投资成本无偿划转至上海院。
本次划转为无偿划转,不涉及对价支付。本次划转完成后,上海院将直接持有标的股权,标的公司将成为上海院的全资子公司。

图:申元岩土被划转至上海院后股权结构
四、可享受企业所得税优惠
根据《财政部 国家税务总局关于促进企业重组有关企业所得税处理问题的通知财税》(〔2014〕109号)的规定:
对100%直接控制的居民企业之间,以及受同一或相同多家居民企业100%直接控制的居民企业之间按账面净值划转股权或资产,凡具有合理商业目的、不以减少、免除或者推迟缴纳税款为主要目的,股权或资产划转后连续12个月内不改变被划转股权或资产原来实质性经营活动,且划出方企业和划入方企业均未在会计上确认损益的,可以选择按以下规定进行特殊性税务处理:
1、划出方企业和划入方企业均不确认所得。
2、划入方企业取得被划转股权或资产的计税基础,以被划转股权或资产的原账面净值(原计税基础)确定。

五、无偿划转的账务处理
现行会计准则尚未对无偿划转进行明确规定,实践中很多企业参照《规范“三去一降一补”有关业务的会计处理规定》(财会〔2016〕17号)中关于无偿划转的规定进行账务处理:
(一)划入企业的会计处理
1.个别财务报表
划入企业在取得被划拨企业的控制权之日,编制个别财务报表时,应当根据有权机构批复的有关金额,借记“长期股权投资”科目,贷记“资本公积(资本溢价)”科目(若批复明确作为资本金投入的,记入“实收资本”科目,下同)。
2.合并财务报表
(1)合并资产负债表
划入企业应当以被划拨企业经审计等确定并经国资监管部门批复的资产和负债的账面价值及其在被划拨企业控制权转移之前发生的变动为基础,对被划拨企业的资产负债表进行调整,调整后应享有的被划拨企业资产和负债之间的差额,计入资本公积(资本溢价)。
(2)合并利润表
划入企业编制取得被划拨企业的控制权当期的合并利润表时,应包含被划拨企业自国资监管部门批复的基准日起至控制权转移当期期末发生的净利润。
(3)合并现金流量表
划入企业编制取得被划拨企业的控制权当期的合并现金流量表时,应包含被划拨企业自国资监管部门批复的基准日起至控制权转移当期期末产生的现金流量。
(4)合并所有者权益变动表
划入企业编制当期的合并所有者权益变动表时,应包含被划拨企业自国资监管部门批复的基准日起至控制权转移当期期末的所有者权益变动情况。合并所有者权益变动表可以根据合并资产负债表和合并利润表编制。
(二)划出企业的会计处理
1.个别财务报表
划出企业在丧失对被划拨企业的控制权之日,编制个别财务报表时,应当按照对被划拨企业的长期股权投资的账面价值,借记“资本公积(资本溢价)” 科目(若批复明确冲减资本金的,应借记“实收资本”科目,下同),贷记“长期股权投资(被划拨企业)”科目;资本公积(资本溢价)不足冲减的,依次冲减盈余公积和未分配利润。
2.合并财务报表
划出企业在丧失对被划拨企业的控制权之日,编制合并财务报表时,不应再将被划拨企业纳入合并财务报表范围,终止确认原在合并财务报表中反映的被划拨企业相关资产、负债、少数股东权益以及其他权益项目,相关差额冲减资本公积(资本溢价),资本公积(资本溢价)不足冲减的,依次冲减盈余公积和未分配利润。
同时,划出企业与被划拨企业之间在控制权转移之前发生的未实现内部损益,应转入资本公积(资本溢价),资本公积(资本溢价)不足冲减的,依次冲减盈余公积和未分配利润。

六、内外部审批流程
根据无偿划转专门制度的规定,无偿划转行为需要根据不同情况,分别适用不同的内外部决策批准流程。知本咨询为大家,梳理了决策批准流程图:


随着国企内部战略性重组和专业化整合的开展,为提高重组整合效率,加快整合效果生成,建议大家在合规前提下,充分利用好无偿划转手段。
混改风云公众号 出品
未经授权 禁止转载
欢迎分享至 朋友圈