
赵丽颖主演的《幸福到万家》已大结局,幸福收官。但里面有件事,特别牵动人心,就是水尾村儿童集体血铅超标事件。
血铅事件并非虚构,电视往往源于生活
2010年底安徽怀宁县高河镇新山社区曾发起儿童集体血铅超标事件,筛查出100多名儿童血铅超标,经认定是与新山社区仅一条马路之隔的博瑞电源公司所产生的铅污染为事件肇事主源。
2014年湖南衡东大埔镇300多名儿童血铅严重超标事件,经检测,衡东县美仑化工有较大的环境污染问题。
还有很多,不一样举例。有数据统计,每年因血铅中毒造成全球近1.5%的死亡(90万)。在中国,有3000万儿童血铅含量超过 5µg/dl,数据不太乐观。
铅可以通过摄入、吸入、皮肤接触的方式进入人体。而如今,孩子的生活环境中处处都可以接触到铅。若加上其他重金属污染,那就更多了。
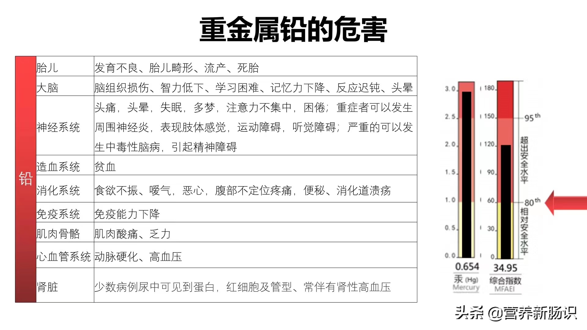
血铅超标对人体的危害

电视中,血铅超标主要提到对儿童的影响,其常见症状有呕吐、发烧、拉肚子、多动、脾气暴躁、经常生病等,事实上,不仅仅是对儿童,还有其他人群的危害也不小。比如会影响孕妇胎儿的发育、老人出现记忆衰退以及影响所有人的肠道菌群等。

除了临床治疗外,日常生活中如何调理呢?
我们的生活中,不仅仅可以处处接触到铅,还有很多其他重金属或者毒素。除了环境污染因素外,日常中的化妆品、洗护用品、油漆涂料、农药残留、食品添加剂等都是。美国有统计说,目前人类发明的有84000种毒素、添加剂、化工合成等对人体不利的毒素,但是登记检测的只有200种,其余等于说没人管的。

血铅超标严重者,可能需要临床治疗,比如服用去铅药物。那如果轻度超标呢?或者预防重金属中毒,日常生活中有什么好的防御方式呢?分享安全可靠的三招。
第一招:饮食上多吃富含膳食纤维的食物
膳食纤维可吸附结合一些重金属。比如南瓜内含有维生素和果胶,果胶有良好的吸附性,能黏结和消除体内细菌毒素和其他有害物质,如铅、汞和放射性元素,起到解毒作用。所以日常生活中,不妨多吃一些富含膳食纤维的食物。

膳食纤维含量较多的常见食物有:蔬菜如芹菜、菠菜、竹笋、辣椒、菜花等;水果如樱桃、香蕉、石榴、苹果、火龙果等;五谷杂粮如麸皮、玉米、燕麦、荞麦等;还包括部分菌类如香菇、木耳等;豆类如黄豆、青豆等;坚果如花生、核桃等。
第二招:补充益生菌、酸奶等利肠食物

有一项新临床研究,喝益生菌酸奶可以减少儿童和孕妇对某些重金属和环境毒素的吸收,其中汞减少摄取36%,铅减少摄取78%。
另外,江南大学食品学院陈卫团队在2016年有一项益生菌功能研究的进展,也可以作为参考。在体外实验中,植物乳杆菌CCFM8610减轻镉引起的对HT-29细胞系的细胞毒性,保护单层细胞层的紧密联接。同时在该小鼠模型中也发现,益生菌使粪便镉浓度增加,体内组织镉(镉:除铅外,常见的一种重金属)聚集降低。
这类研究还不是特别多,但是可以推测,适当补充有益菌,多吃利肠食物,对于降低重金属浓度是有帮助的。
第三招: 热疗运动排汗法
2001年曾发生过特别大的911恐怖袭击事件。两架被恐怖分子劫持的民航客机分别撞下美国纽约世贸中心的一号楼和二号楼,导致该两座楼相继倒塌。一时间,空气污染严重,当时很多消防官兵出动。救火员们一时间就大量吸入很多化学物质释放毒素,出现了很多不良症状,如智力衰退、气管黏膜、眼睛疲劳等(如下图)。
经过热疗排汗方式干预后,不良症状大大改善或者消失。

日常生活中,坚持锻炼,或多参加社会活动,做做家务,让身体适量出出汗,也是非常有利于排出重金属。

所以多吃富含膳食纤维的食物,多吃益生菌或酸奶利肠的食物,适当出汗,这三招对于预防或者改善重金属超标都有帮助。养育孩子责任重大,健康问题应当是首要关键,希望生活中不再有重金属集体超标事件,也希望每个家庭每个家长更懂如何照顾好自己孩子,让她们更健康更快乐的成长!