恩替卡韦治疗时意外怀孕怎么办?

昨天,有一位乙肝准妈妈来信问我:她一起服用恩替卡韦治疗慢性乙型肝炎,但意外怀孕,她在末次月经过后的第5周发现怀孕,立即停药,但导致肝病复发,又开始用替诺福韦治疗。现已怀孕8个多月,尽管孕期各项检查都没有显示胎儿异常,但她天天生活在不安中。为此,她来信问我孕早期服用过恩替卡韦对胎儿有没有影响?这个孩子能不能要?

许多准妈妈在怀孕期间都特别担心药物对胎儿产生影响。但实际上可以导致胎儿出生缺陷的药物只占少数(约2%~3%),大部分药物对胎儿没有明显影响,而且服药对胎儿的影响与胎儿在子宫内暴露药物的时间相关[1, 2]。

妊娠期间服用恩替卡韦对胎儿有没有影响?

在2015年以前,美国食品和药品管理局(FDA)对上市的药物都要进行妊娠期安全程度的分级。根据药物在妊娠期间的安全程度把药物分为5级:*级A**:动物实验和临床观察未发现对胎儿有损害;B级:动物实验证实对胚胎没有危害,但临床研究未能证实或无临床验证资料;C级:仅在动物实验证实对胚胎有致畸或杀胚胎作用,但人类缺乏研究资料证实;D级:临床有资料证实对胎儿有危害,但治疗孕妇疾病的疗效肯定,又无代替药物,权衡利弊后再用;X级:证实对胎儿有危害,妊娠期禁用。但只有0.7%的药物被归为*级A**,一些动物试验中无妊娠和胚胎毒性的新药被归为B级,而大多数药物都被归为C级[3]。但是,美国FDA也同时指出:医生、孕产妇及其家属往往过高地估计药物在妊娠期间对胎儿的危害性[4]。动物试验的结果不等于人类就具有相同的结果,而且动物试验应用药物的剂量往往是药物上市后推荐药物剂量的几十倍或上百倍。因此,妊娠C级药物并不意味着不能在妊娠妇女中使用,如果这种药物对妊娠妇女的益处大于风险则可以使用。例如:治疗流感的奥司他韦被美国FDA归为妊娠期安全程度C级的药物,但在治疗妊娠期流感时,又成为美国FDA推荐的妊娠期可以使用的药物[4]。

近年来,对药物妊娠期安全程度的分级已经出现越来越多的争议,认为把药物归类为妊娠安全B级或C级有可能不准确,且对医生和病人产生误导[3]。因此,2015年6月以后美国FDA不再对新上市的药物进行妊娠期安全程度分级,只是把动物或人类妊娠用药试验的结果或数据写在药品说明书中供医生参考[3]。

恩替卡韦在上市时被美国FDA归为妊娠期安全程度C级的药物,不建议在妊娠期使用。实际上,这些药物在动物试验时都使用了超过人类应用最大剂量的几十倍。在正常剂量下可能影响甚微。检索该药上市以来的文献,没有检索到恩替卡韦对妊娠及胎儿有影响的文献,却有应用恩替卡韦治疗妊娠期慢性乙型肝炎的成功报道[5]。抗逆转录病毒药物妊娠用药登记处2017年1月31日发布的总结报告中,已经收集到58例妊娠12周内服用恩替卡韦的报告,2例(3.4%)新生儿异常[6]。从目前的资料看来,目前尚无恩替卡韦对胎儿有 影响的临床证据。

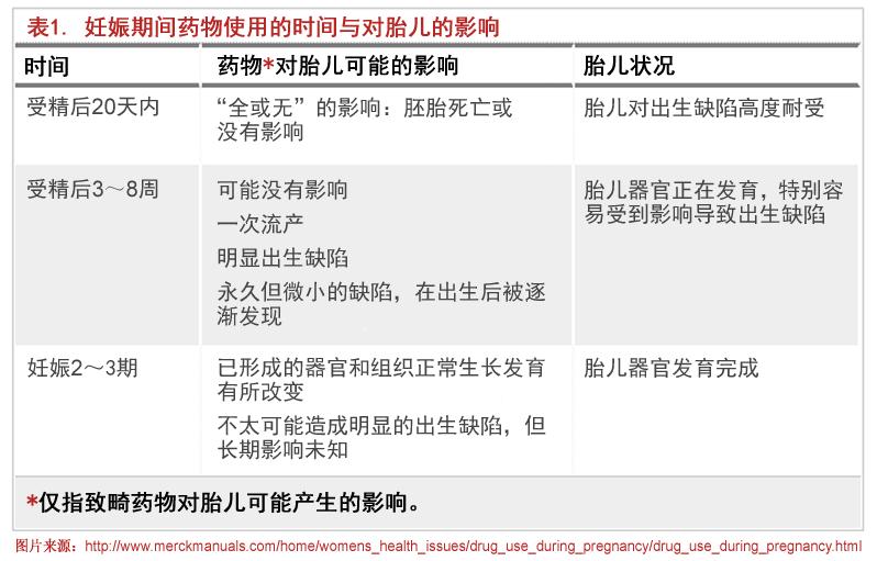
妊娠母亲的服药时间与药物对胎儿的影响有何关系?

可能对胎儿产生影响的药物是否会造成胎儿异常,还要看用药的时间(表1)。从这位乙肝准妈妈用药时间来看,她的胎儿在子宫内暴露恩替卡韦的时间应该在受精后的3周以内,即使药物是一种对胎儿有肯定影响的药物,由于她停药及时,也就应该属于“全或无”的影响:要么胎儿死亡,要么没有影响。因此,即使恩替卡韦对胎儿有肯定的影响,只要在发现妊娠后及时停药就没有关系;况且她现在已经怀孕8个月,说明恩替卡韦对她的胎儿无影响。

恩替卡韦治疗时意外怀孕怎么办? 请点击此处输入图片描述

服用恩替卡韦治疗期间意外怀孕怎么办?

我国2015年版《慢性乙型肝炎防治指南》[7]中建议:若应用恩替卡韦或阿德福韦酯期间意外怀孕,“在充分沟通、权衡利弊的情况下,需换用替诺福韦酯或替比夫定继续治疗,可以继续妊娠。”从指南的建议中我们可以看出,并没有建议服用恩替卡韦期间意外怀孕时一定要中止妊娠。权衡利弊就是要孕妇及其家属全面考虑,不仅要考虑药物对胎儿的影响,还要考虑中止妊娠对将来怀孕可能造成的影响。流产造成生育延迟,而年龄越大生育能力越低,年龄越大胎儿异常的风险也越高。另外,流产手术和流产药物对身体健康也有一定的影响,尤其是乙肝病毒感染的女性,常常在流产后发生肝功能异常,乙肝活动,肝病进展,这对以后生育的影响就更大了。在国外,只要药物对胎儿的影响不能确定,很少有医生建议孕妇人工流产,一般建议停止可能不安全的药物,继续妊娠,严密监测。

本例乙肝准妈妈在服用恩替卡韦治疗期间意外怀孕,没有按照指南的建议换用替诺福韦,而是选择了停药,但造成肝病复发,幸好经过医生及时治疗,没有造成严重后果。这也是一个教训。提醒其他乙肝准妈妈若在服用恩替卡韦或阿德福韦治疗期间意外怀孕,不要盲目停药,而应换用其他可以在妊娠期间服用的药物治疗。

References

[1] Rubin P. Fortnightly review: drug treatment during pregnancy. BMJ. 1998. 317(7171): 1503-6.

[2] Gunatilake R, Patil AS. Merck manual consumer version: Drug use during pregnancy. Merck manual consumer version.

[3] Wilmer E, Chai S, Kroumpouzos G. Drug safety: Pregnancy rating classifications and controversies. Clin Dermatol. 2016. 34(3): 401-9.

[4] FDA. Treatment of Influenza During Pregnancy. https://www.fda.gov/.

[5] Kakogawa J, Sakurabashi A, Sadatsuki M, Gomibuchi H, Minoura S. Chronic hepatitis B infection in pregnancy illustrated by a case of successful treatment with entecavir. Arch Gynecol Obstet. 2011. 284(6): 1595-6.

[6] Antiretroviral Pregnancy Registry Steering Committee. Antiretroviral Pregnancy Registry International Interim Report for 1 January 1989 – 31 January 2017. http://www.apregistry.com/.

[7] 中华医学会肝病学分会, 中华医学会感染病学分会. 慢性乙型肝炎防治指南(2015年版). 中国肝脏病杂志(电子版). 2015. (3): 1-18.