文| 联盟菌 来源| 医疗器械经销商联盟

必须在发文后24小时后方可转载
2018年底,全国范围内相继拉开飞检序幕!各省市飞检密集落地!
开年以来,各省市相继发布医疗器械企业飞检通报。安徽、重庆、天津、上海、湖北等省市466家械企、医院被查!处罚措施包括立案调查、停产整改、限期整改,22家械企在飞检中居然被查出去向不明!
重庆
101家生产企业、22家经营企业被查
近日,重庆市药监局发布《关于2018年医疗器械生产企业飞行检查情况的通告》,对101家医疗器械生产企业开展了飞行检查。2家被停产整改并行政处罚,3家被停产整改,76家被限期整改,15家处于停产状态,5家无法联系。
同时重庆市药监局发布《关于2018年医疗器械生产企业飞行检查情况的通告》。对22家医疗器械经营企业开展了飞行检查,对存在违法违规行为的4家医疗器械经营企业依法进行了调查处理,对存在规范性问题的18家医疗器械经营企业限期整改。











安徽
178家械企、医院被查,涉未执行耗材”两票制“
1月17日,安徽省药监局公布2018年12月医疗器械监督检查信息,受检1181家医疗器械企业中2家企业不合格,另有176家被限期整改。
如果患者使用了过期医疗器械,不仅不能“治病”,反而会“致病”。阜南县食药监局执法人员在日常检查中,发现阜南清华精神病医院使用过期医疗器械,被立案查处;
当涂县雅创口腔有限公司第三口腔诊所现场有钴铬合金烤瓷定制式义齿,生产日期2018年9月27日(8盒),其医疗器械注册证号:苏食药监械(准)字2014第263059号已于2018年3月26日有效期届满,涉嫌使用标识医疗器械注册证号废止的定制式义齿,被移交稽查依法处理。
此外,还有176家单位或企业因为存在各种管理缺陷而被责令限期整改,其中有医院因未执行耗材“两票制”被查!

上海
20家医械经营企业去向不明
近日,上海市长宁区市场监管局官网发布《上海市长宁区医疗器械经营企业监督检查结果公示(2018年11月)》。其中20家械企在飞检中被发现去向不明,1家被整改!


天津
6家械企被飞检,均存在缺陷
近日,天津市市场监管委官网发布《天津市药品监督管理局关于2018年医疗器械经营企业飞行检查情况的通告》。通告称,为规范医疗器械流通秩序,严厉打击违法经营行为,根据年度工作安排,天津市药品监管局于2018年12月12日-14日对全市6家医疗器械经营企业开展了飞行检查。
飞行检查发现,天津市景隆元科技发展有限公司、瑞康医药(天津)有限公司经营质量管理体系存在缺陷,上述企业应限期整改,完善质量管理体系,消除风险隐患。企业所在辖区市场和质量监督管理局监督落实,并加强监管。
检查发现,天津市一诺商贸有限公司、天津市康雅宁医疗器械有限公司、天津市惠丰天宇商贸有限公司、天津中新药业集团股份有限公司达仁堂红桥店经营质量管理体系存在缺陷,上述企业应立即进行整改,全面改正存在的问题,完善质量管理体系,落实法律法规的规定,及时消除风险隐患。企业所在辖区市场和质量监督管理局监督落实,对涉嫌违法行为依法调查处理。
天津市景隆元科技发展有限公司飞行检查情况
企业名称
天津市景隆元科技发展有限公司
法定代表人
季玉凤
企业负责人
李洪起
经营场所
天津市和平区成都道与西康路交口东北侧赛顿中心3号805-2
库房地址
天津市和平区成都道与西康路交口东北侧赛顿中心3号805-2
检查日期
2018年12月13日
经营方式
批发
检查目的
合规检查
检查依据
《医疗器械经营质量管理规范》
主要缺陷和问题
本表中所列出的缺陷,只是本次飞行检查的发现,不代表企业缺陷的全部。建立与本企业经营范围和规模相适应的质量管理体系并保持其有效运行是医疗器械经营企业的法定责任。
缺陷和问题描述
1、《规范》第十二条企业《医疗器械经营许可证》经营范围包括:6846植入材料和人工器官、6877介入器材,企业未配备医学相关专业大专以上学历,并经过生产企业或供应商培训的人员。
2、《规范》第十四条企业未按照其制定的《质量管理培训及考核管理制度》要求开展员工上岗前培训。
3、《规范》第十五条企业提供的员工健康证已于2018年12月4日到期。现场未能提供其它有效的健康证明。
瑞康医药(天津)有限公司飞行检查情况
企业名称
瑞康医药(天津)有限公司
法定代表人
赵欣萍
企业负责人
赵欣萍
经营场所
天津市河东区西台大街38号棉三创意街区美岸广场4号楼301、302、308、309室
库房地址
天津市津南区双港镇慧科路1号【和则宏(天津)新型建材有限公司院内三车间】
检查日期
2018年12月12日
经营方式
批发
检查目的
合规检查
检查依据
《医疗器械经营质量管理规范》
主要缺陷和问题
本表中所列出的缺陷,只是本次飞行检查的发现,不代表企业缺陷的全部。建立与本企业经营范围和规模相适应的质量管理体系并保持其有效运行是医疗器械经营企业的法定责任。
缺陷和问题描述
1、《规范》第三十三条企业同其供货者天津某科技发展有限公司签订的《医用材料采购合同》中缺少“产品注册证号”的内容。
2、《规范》第三十六条抽查的企业提供的《天津某科技发展有限公司送货单》无交货和收货双方签字确认;上述送货单中缺少“储运条件”、“收货地址”的内容,但企业在收货时,未采取相应措施。
3、《规范》第四十七条企业未保留本企业销售人员授权书底根。
天津市一诺商贸有限公司飞行检查情况
企业名称
天津市一诺商贸有限公司
法定代表人
王鹏
企业负责人
王鹏
经营场所
天津市河东区毛条厂路2号瀛科大厦1-706-2
库房地址
天津市河东区毛条厂路2号瀛科大厦1-706-2
检查日期
2018年12月13日
经营方式
批发
检查目的
合规检查
检查依据
《医疗器械经营质量管理规范》
主要缺陷和问题
本表中所列出的缺陷,只是本次飞行检查的发现,不代表企业缺陷的全部。建立与本企业经营范围和规模相适应的质量管理体系并保持其有效运行是医疗器械经营企业的法定责任。
缺陷和问题描述
1、《规范》第二十八条 企业未对库房内的温湿度计进行定期校准。
2、《规范》第三十三条 经查企业由天津某科技发展有限公司购进便携式数字化彩色超声诊断仪。企业与该供货者签订的购销合同中缺少“注册证号”的内容,且合同中产品名称写为“彩色超声诊断系统”,与《医疗器械注册证》产品名称不一致。
3、《规范》第三十六条 经查企业由天津某医疗器械有限公司购进牙科综合治疗机。该供货者提供的销货单中缺少“储运条件”和“收货地址”的内容,但企业在收货时,未采取相应措施。
4、《规范》第三十八条:经查企业《采购验收入库记录》,牙科综合治疗机的验收记录中未填写“注册证号”、“生产批号或者序列号”、“有效期”、“生产企业”等内容。
5、《规范》第四十七条:经查企业《员工花名册》,闫某某为销售人员。企业未提供该销售人员的授权书底根。
6、《规范》第四十八条:经查企业《企业销售记录表》(2018年11月20日),牙科综合治疗机的销售记录中未填写“注册证号”、“生产批号或者序列号”、“有效期”、“生产企业许可证号”等内容。
天津市康雅宁医疗器械有限公司飞行检查情况
企业名称
天津市康雅宁医疗器械有限公司
法定代表人
林德文
企业负责人
林德文
经营场所
天津市和平区小白楼街建设路84号(新曲阜道85号国贸大楼)1501-1503、1509-1510
库房地址
天津市和平区小白楼街建设路84号(新曲阜道85号国贸大楼)1504、1511-1512
检查日期
2018年12月12日
经营方式
批发
检查目的
合规检查
检查依据
《医疗器械经营质量管理规范》
主要缺陷和问题
本表中所列出的缺陷,只是本次飞行检查的发现,不代表企业缺陷的全部。建立与本企业经营范围和规模相适应的质量管理体系并保持其有效运行是医疗器械经营企业的法定责任。
缺陷和问题描述
1、《规范》第九条 企业未按照质量管理制度建立进货查验(包括采购、验收)记录、医疗器械召回记录。
2、《规范》第十四条企业现场提供的培训记录内容中《医疗器械监督管理条例》为2000年版废止法规,未对现行《医疗器械监督管理条例》等法律法规开展培训。
3、《规范》第十五条 企业现场提供的员工健康证均于2017年7月11日到期。现场未能提供其它有效的健康证明。
4、《规范》第十九条库房未按《规范》要求设立发货区。
5、《规范》第二十一条库房未配备防虫、防鼠的设施设备。
6、《规范》第二十八条 未对库房内的温湿度计进行定期校准。
7、《规范》第三十条企业在用的计算机管理系统为“某财贸双全Ⅱ”。该系统不具有:1)医疗器械验收、出库、复核等环节的质量控制功能;2)对库存医疗器械的有效期进行自动跟踪和控制功能;3)医疗器械近效期预警及超过有效期自动锁定等功能。
8、《规范》第三十三条企业现场提供了供货者北京某科贸有限公司随货同行单,但未与其签署采购合同或协议。
9、《规范》第三十六条 企业现场提供的供货者北京某科贸有限公司随货同行单(出库单)未加盖供货者出库印章,出库单中无产品规格、储运条件等内容,但企业在收货时,未采取相应措施。
10、《规范》第三十八条 企业未提供验收记录。
11、《规范》第四十七条企业提供的本企业销售人员授权书中未载明授权销售的地域。
12、《规范》第五十一条 企业未提供出库复核记录。
天津市康雅宁医疗器械有限公司飞行检查情况
企业名称
天津市惠丰天宇商贸有限公司
法定代表人
李娜
企业负责人
吴君
经营场所
天津市红桥区西青道70号院内办公楼214室
库房地址
天津市红桥区西青道70号院内仓库
检查日期
2018年12月14日
经营方式
批发
检查目的
合规检查
检查依据
《医疗器械经营质量管理规范》
主要缺陷和问题
本表中所列出的缺陷,只是本次飞行检查的发现,不代表企业缺陷的全部。建立与本企业经营范围和规模相适应的质量管理体系并保持其有效运行是医疗器械经营企业的法定责任。
缺陷和问题描述
1、《规范》第十五条 企业当场未提供质量负责人于某某、库管人员李某的2018年度的健康证明。
2、《规范》第二十一条 仓库内未配备防潮、防鼠的设施设备。
3、《规范》第三十三条 未提供2017年3月份以后的采购协议书。
4、《规范》第四十七条 本企业销售人员吴某的授权书缺少身份证号码等身份信息。
未留存购货者某省血液病中心、某市人民医院资质材料。
5、《规范》第五十一条 出库复核记录未填写注册证号或备案凭证编号等内容。
天津中新药业集团股份有限公司达仁堂红桥店飞行检查情况
企业名称
天津市惠丰天宇商贸有限公司
法定代表人
李娜
企业负责人
吴君
经营场所
天津市红桥区西青道70号院内办公楼214室
库房地址
天津市红桥区西青道70号院内仓库
检查日期
2018年12月14日
经营方式
批发
检查目的
合规检查
检查依据
《医疗器械经营质量管理规范》
主要缺陷和问题
本表中所列出的缺陷,只是本次飞行检查的发现,不代表企业缺陷的全部。建立与本企业经营范围和规模相适应的质量管理体系并保持其有效运行是医疗器械经营企业的法定责任。
缺陷和问题描述
1、《规范》第十五条 企业当场未提供质量负责人于某某、库管人员李某的2018年度的健康证明。
2、《规范》第二十一条 仓库内未配备防潮、防鼠的设施设备。
3、《规范》第三十三条 未提供2017年3月份以后的采购协议书。
4、《规范》第四十七条 本企业销售人员吴某的授权书缺少身份证号码等身份信息。
未留存购货者某省血液病中心、某市人民医院资质材料。
5、《规范》第五十一条 出库复核记录未填写注册证号或备案凭证编号等内容。
终于被你滚到底了
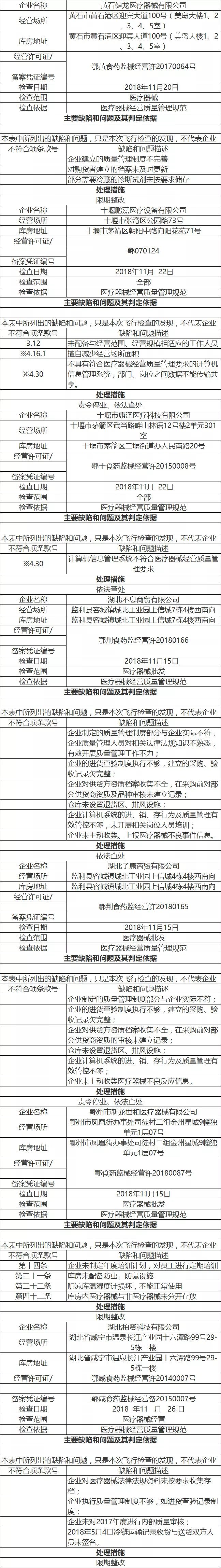
湖北
64家械企、74家医院被查!各9家被立案调查!
湖北省药监局同一天发布《关于2018年医疗器械经营企业飞行检查情况的通报》(以下简称《飞检通报》和《关于2018年医疗器械使用单位交叉检查情况的通报》(以下简称《交叉检查通报》)。
《飞检通报》中,湖北省药监局于2018年10月-11月对全省64家医疗器械经营企业进行了飞行检查。9家医疗器械经营企业严重违反《医疗器械经营质量管理规范》,《飞检通报》明确对违法行为立案调查,依法严肃处理。情节严重的,责令停业,直至吊销《医疗器械经营许可证》,构成犯罪的,依法追究刑事责任。
17家医疗器械经营企业存在不符合《医疗器械经营质量管理规范》有关要求问题。《飞检通报》明确要求限期整改,并监督企业切实整改到位。
《交叉检查通报》中,湖北省药监局监督检查了全省17个州市76家医疗器械使用单位,其中74家被查处约谈,甚至有8家被立案查处,其中包括湖北省妇幼保健院这样的大三甲医院!
2018年医疗器械经营企业飞行检查情况统计表



2018年医疗器械使用单位交叉检查情况统计表