近日,国务院应对新型冠状病毒肺炎疫情联防联控机制综合组下发了 《关于进一步加强新冠肺炎疫情防控消毒工作的通知》 (联防联控机制综发〔2021〕94号),内容包括新冠肺炎疫源地消毒技术指南、公共交通工具消毒操作技术要求、公共场所消毒操作技术要求、医疗器械及环境物体表面消毒推荐方法、冷链食品生产经营过程消毒操作技术要求等。

含氯消毒剂
含氯消毒剂以其消毒效果可靠、性价比高等绝对优势被广泛推荐使用 , 长期作为很多医院、隔离场所、公共场所、家庭等常备的环境物体表面消毒剂 。
那么,含氯消毒剂是什么? 成分里有“氯”的就是吗?不是的! 要看这些成分:次氯酸钠、次氯酸钙、氯化磷酸钙、二氯异氰尿酸钠、三氯异氰尿酸钠等,有这些成分的就是含氯消毒剂。家里常用的 84消毒液 主要有效成分是次氯酸钠,有效氯含量多在5%左右, 是常用的含氯消毒剂。
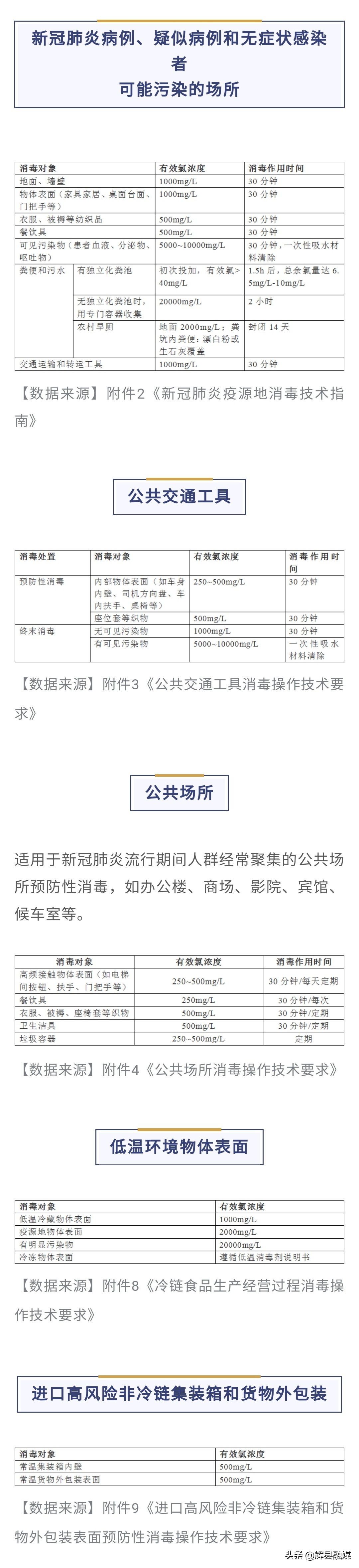
含氯消毒剂要想达到作用效果, 适宜的浓度和一定的作用时间是必备条件 。 那么,不同场所、不同消毒对象(如桌面、地面、卫生间、呕吐物、餐饮具等),如果用84等含氯消毒剂消毒,您知道分别需要配制多大浓度吗?
各种情况下含氯消毒剂的推荐使用浓度如下↓↓

含氯消毒剂使用注意事项:
1. 对皮肤、黏膜有刺激作用,严重者可致灼伤、中毒, 配制和使用时要做好个人防护 ,作用时间达到后充分通风再准许人员进入。
2. 对金属与天然纺织品等有腐蚀作用,对颜色有漂白作用,推荐使用浓度即可, 勿使用过高浓度,作用时间不宜过长 。 消毒后,应在作用时间达到后尽快用清水将残留的药物冲洗干净 ,以防被腐蚀、漂白。
3. 药物应置于阴凉、干燥、通风处,以减少有效氯的丧失和毒性气体氯气的堆积。稀释后稳定性降低, 应现用现配 。
4. 切忌将含氯消毒剂与清洁剂(如洁厕灵、洗衣液)及其他消毒剂混用 ,不仅会降低清洁消毒效果,还可能产生危险!
5. 环境物体表面有明显污染时,应根据污染程度,先去污、后消毒,或先消毒、再去污、再消毒,因为 污物会影响消毒效果 。
目前,我省和全国疫情防控形势持续向好
但全省病例零新增不代表零风险
要充分认识疫情防控的
长期性、复杂性、严峻性
坚持解封不解防、放开不放松
做好外防输入、内防反弹
持续巩固来之不易的防控成果
请大家继续保持高度的防护意识
绷紧疫情防控这根弦
不要存侥幸心理,记住危险源于大意
坚持科学配戴口罩
勤洗手、常通风、不聚集
保持安全社交距离,养成良好卫生习惯
如非必要,不要前往中高风险地区
每个人都要成为自己健康的第一责任人
尽早全程接种新冠病毒疫苗
尽量避免感染的风险
就是为防控疫情做贡献
让我们携手同行、齐心协力
巩固来之不易的防控成果
早日迎来这场战“疫”的最终胜利!
来源:河南疾控