2019年度企业所得税汇算清缴申报已经结束了。我们都知道,失之毫厘谬以千里,企业所得税涉及到诸多的扣除事项,需要会计人员具备极强的逻辑性和连贯性,任何一个数字的失误都可能导致最后所得税计算不精确。

交少了,可以及时补上,
那要是交多了怎么办呢?
申请退税需要带哪些材料呢?

首先我们看看除掉计算错误之后,还有哪些原因可能导致企业多缴企业所得税可以退税。
1、汇算清缴结算多缴退抵税
2、误收多缴退抵税
那如何判断多缴退税类型申请退税呢,
不用担心,
小编下面详细给您介绍!
01、【申请条件】
1、企业所得税汇算清缴结算多缴退抵税
纳税人办理企业所得税年度汇算清缴后,存在多缴税款的,可向税务机关申请年度汇算清缴结算多缴退抵税。企业所得税年度汇算清缴多缴税款退税是指纳税人年度首次申报产生的汇算清缴退税,不包含更正申报后产生的应退税款(更正申报后产生的退税为误收多缴退抵税)。土地增值税清算原因导致多缴企业所得税的退税,也属于企业所得税汇算清缴结算多缴退抵税。
2、误收多缴退抵税
因申报错误缴纳超过应纳税额多缴的税款,汇算清缴更正申报产生的多缴均为误收多缴退抵税。纳税人自结算缴纳税款之日起三年内发现多缴税款的,可以向税务机关要求退还多缴的税款并加算银行同期存款利息。税务机关发现纳税人超过应纳税额多缴的税款,应该依照税收法律法规及相关规定办理退还手续。
02、【设定依据】
1.《中华人民共和国税收征收管理法》第五十一条
2.《中华人民共和国税收征收管理法实施细则》第七十八条、第七十九条
03、【办理材料】


04、【办理地点】
可通过办税服务厅、电子税务局办理。
05、【办理时间】
纳税人自行发现多缴税款申请退税的,资料齐全、符合法定形式、填写内容完整的,税务机关自受理之日起30日内查实并办理退还手续(不含国库退款时间)。税务机关发现纳税人多缴税款,办理退税的,在 10 日内办结。
06、【办理流程】
办理退税有两个路径。可通过网上申请(电子税务局),或到柜台办理。
No.1 网上申请
1.登录国家税务总局厦门市税务局,点击左上角的“厦门市电子税务局”模块。

2.点击右上角登录,输入企业用户名及密码。

3.在左侧的“特色业务”中选择“无纸化办税”。

4.在申请事项中选择“11退抵税(费)审批”。

5.进入退抵税(费)审批环节,在申请信息区,填写相关信息。
(1)汇算清缴退税:①提退税金类型选择:汇算清缴退税(首次汇算申报选择汇算清缴退税);②选择退抵税费原因类型:汇算清缴退库;③选择开户银行;④填写退抵税费额和本次退抵税费额。(退抵税费额和本次退抵税费额必须与税费尚余可退抵金额一致)

(2)误收退税:①提退税金类型选择:误收退税(第二次及以上更正申报产生的退税选择误收退税);②选择退抵税费原因类型:误征税(费)款退库;③选择开户银行;④点击查询,票证种类选择税收电子缴款书,选取税款所属期,查询选中误收对应退抵税明细,点击确定;⑤填写退抵税费额和本次退抵税费额。(退抵税费额和本次退抵税费额必须与税费尚余可退抵金额一致)




6. 根据电子缴款凭证,核实预算科目和预算分配比例是否正确。
( PS:电子缴款凭证的查询路径可以进入电子税务局,我要查询→综合查询模块→打印电子缴款凭证查询→录入申报起止日期、征收项目→选择税票号查询预算科目及预算级次)


7.在退抵税(费)审批中的附送资料区域上传必须报送的资料。(汇算清缴退抵税必报材料为退抵税申请表,误收退税必报材料为退抵税申请表及完税凭证)

(1)进入国家税务总局厦门市税务局*载下**中心→表单*载下**→税款缴纳模块,*载下**2019年版企业所得税退抵税申请表。

(2)录入退(抵)税费申请表,税款所属期,税票号码,实缴金额需与原完税证上保持一致,退抵税费申请表需加盖公章并保存为图片格式上传。


8.最后,填写、上传资料完毕后,在“退抵税(费)审批”最下面点击保持提交。

No.2 柜台申请
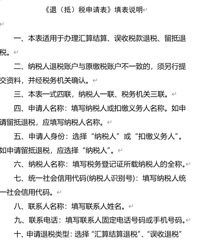
需要准备的表格*载下**路径如下:登录国家税务总局厦门市税务局,点击“*载下**中心”--左侧的“表证单书*载下**”--“税款缴纳”--*载下**《退(抵)税申请表》。

根据填表说明填写完整,加盖公章到柜台申请退税。

07、【注意事项】
1.纳税人对报送材料的真实性和合法性承担责任。
2.纳税人使用符合电子签名法规定条件的电子签名,与手写签名或者盖章具有同等法律效力。
3.纳税人提供的各项资料为复印件的,均须注明“与原件一致”并签章。
