考完B类操作证以后,终于可以踏入短波无线电的大门了
至于设备嘛,由于天线的缘故,暂时没有购入成品设备
但是,可以开启自由的自制短波设备之路了,毕竟相对U段和V段,
频率稍低的短波设备,难度更低,更容易体会制作的乐趣
业余无线电里,有一本书叫做《小功率的力量》,在短波段里,几个瓦特的地功率
通联全球不是没有可能,尽管现在城市的电磁环境如此糟糕,但是并不影响在噪声中追寻信号的乐趣
我的第一部自制小功率收发信机选取的是过去在火腿中比较风靡的“蛙鸣”收发信机
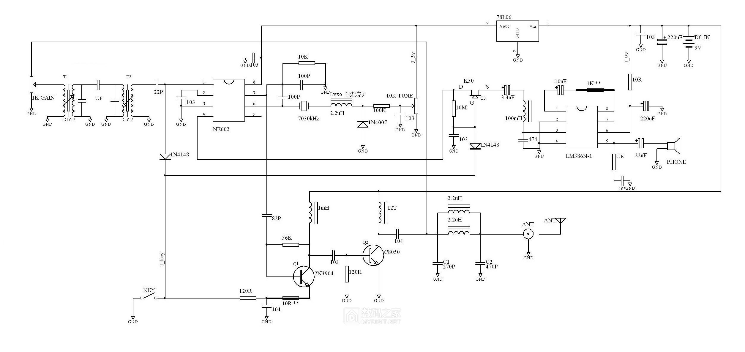
这是一台采用NE602构成的直接变频收发信机,发射功率不大于1W,工作在40米波段
使用一节6F22型9V叠层电池就可以工作了
原理非常简单,NE602在这个电路中就是干其变频的本职工作,天线收到的电波信号被送入NE602同本振信号混合
而我们只需要让本振信号频率和所收信号频率稍微差1KHz左右,
这样就可以差频出一个1KHz左右的音频信号,就是我们听到电报滴滴答答的声音
至于发送部分,借用本振的振荡信号,引出后送入功放部分,通过键控发射出去
这是电路图,电路非常简单,我采用的是第二版的电路
除了NE602和晶体可能不(ma)太(yun)好(jia)买(you),剩下的基本都是常见的元件
磁环没有也没关系,色环电感一样能用

用SpringLayout画板

选取一块单面覆铜板边角料,正好可以够做两块板
两台机器一起,相互调试
用热转印法制作PCB

热转印后,用记号笔适当修正
这是HP原装硒鼓打出来的,和兼容加粉鼓相比
真是天壤之别

填补加工完成

开始腐蚀,经典的三氯化铁

腐蚀好了,打孔

玻纤板钻孔后出现分层和毛刺
用稍粗的钻头修整,这样钻孔的边缘就平滑很多

清洗干净


刷一层松香酒精溶液,用作防氧化和助焊

根据图纸开始备料
基本都是常用元件,储备充足
发射级原图是用的C8050,我改用国产3DG130,效果也不错
推动用的3DG6E,也没觉得不好

有几个电感线圈需要自制
输出端的厄流圈,用国产NXO-10磁环,0.5铜线绕的,自测电感量2uH

输入端的DIY-7线圈,稍微改动一下,用的10X10中周骨架,绕好了一样用


然后呢,就是照图焊接了,这个不难
测试期间,先安装了一个7059KHz的晶体


电路搭好了,外壳是个问题,去开了个罐头,火速将里面的金枪鱼吃掉
正好补充一下电路搭建的体力消耗,罐头盒用来做机壳,很多老外喜欢做罐头盒发射机
罐头盒的边要处理一下,不然很容易划伤手,用钳子夹住捏进去就可以了

比划一下,放进去完全没有问题,设计时就考虑了罐头盒的尺寸


由于罐头盒的盖子已经扔掉了,而且原来的盖子,要比罐头盒直径小,没法用
因此必须重新另做盖子,找到三合板一块

比一比,画出罐头盒的轮廓

采用割圆术,锯出来都是直线,但是积分以后,就成圆啦

割下来的粗圆

比一比,还好,尺寸差不多,没有割小

用锉刀一点点精加工,终于成了一个圆

安上试试,正好,严丝合缝!

开始总装,安装各类引出线,电源线上加了一个磁环滤波
作为实验机型,输入端只安装了一级LC滤波,输出端,也是一级


安装天线接口,电源接口,高频增益电位器,调谐电位器
因为3.5mm耳机插口用完了还没买,因此先预留外接电键接口和耳机口
等买回来装上就行了


电路板安装在底座上,铜柱固定
下面还加了一个小喇叭,但是然并卵,声音太小,还是得用耳机收听
正好有这么个小喇叭,顺手就装上去了


盒子上面设计了一个发信键,这样不用外接电键也可以发射
用频率计测测,应该是702XKHz,我用的是7023KHz的晶体,设计了频率微调电路,能够稍稍变化下
调试也简单,接了一个50欧的假负载,用检波探头监测负载两端的高频电压
调整滤波器中的电容,直到负载两端电压最大,拆下可变电容,测量电容量,更换为相同的固定电容就完了
业余条件下,没有频谱仪调滤波器是在是个难题,尤其是多级滤波器
我这个只有一级滤波,牺牲了滤波性能

最后,为了考验它的性能,拿去参加了验机
为什么去验机呢,主要自己做出来,机器能用是能用,功率也有0.4W,但是其他指标如何呢,没有仪器测不出来
话说,验机其实他是不合格的,因为我省了一级滤波器,结果杂散发射太大,已经超出了规定指标
验机的老师说,自制设备不容易,而且功率很小,危害不大,为了鼓励就让你PASS吧。衷心感谢!
再来说说使用状况吧,我没有合适天线,就用鱼竿伸出窗外,吊了一根10米的漆包线当作天线
在晚上,能够在北京收到较为清晰的报音,但是初学CW,抄收还不会呢,就别说发啦


全文完 !
谢谢观看!
浏览更多精彩内容请登录数码之家网站
技术交流请联系原作者
作者:2n3055
本文来源:数码之家