受害者父亲叙述:
因为经常加班的关系,总是错过儿子的放学时间。就听取了学校老师和其他家长的意见,让儿子放学后留在学校,等我下班后再来接走。心里想着儿子可以写完作业又在学校食堂解决了晚餐,实在是个两全其美的好办法。
可近期,每每接回儿子,都会在儿子身上发现污渍和褶皱。有过疑惑,问起儿子,儿子只回复是跌到了。儿子自小单亲,平时都挺乖的,学习也很认真。儿子说跌倒那应该就是小孩子顽皮蹦跳的时候摔了吧。

起初没多为儿子考虑,把污渍和褶皱当回事。时间长了,只觉得儿子不像从前那么爱笑了。
直到那天去接儿子,孩子半躺在楼梯口,我走过去查看才发现儿子的胳膊断了。断了的胳膊吓坏了他也吓坏了我,我严声呵斥儿子,这才告诉我,在学校写作业时,同班同学总是欺负他。

小孩子打打闹闹倒是没关系,但打断了胳膊让我实在气愤!孩子的胳膊不知道会不会留下什么残疾。儿子孩子刚上学,还没交过学校保险。
为了照顾儿子,我自己的工作也辞了。专心陪儿子,可儿子好像变了一个人,脸上很难再看到开心的模样。 身为家长,实在心痛!该怎么替儿子讨回公道!
言盾法律咨询
责任主体分析与赔偿承担相关
①同班学生: 作为和你儿子同班的学生,实施侵权行为导致你儿子受伤,根据过错大小对你儿子承担相应的赔偿责任。需要承担赔偿责任。
②你儿子: 你儿子对侵权事故的发生不存在过错。不需要承担赔偿责任。
③学校: 学生在学校学习、生活期间受伤的,如果学校已经尽到了必要的教育、管理和保护的职责,不存在过错的,一般是不需要承担损害赔偿责任的( 但是学校必须有足够的证据来证明自己已经尽到了教育、管理和保护的职责,不存在过错,否则仍然需要承担一定的赔偿责任 )。如果学校没有尽到教育、管理和保护的职责的,应该按照其过错大小对你儿子承担相应的侵权责任。
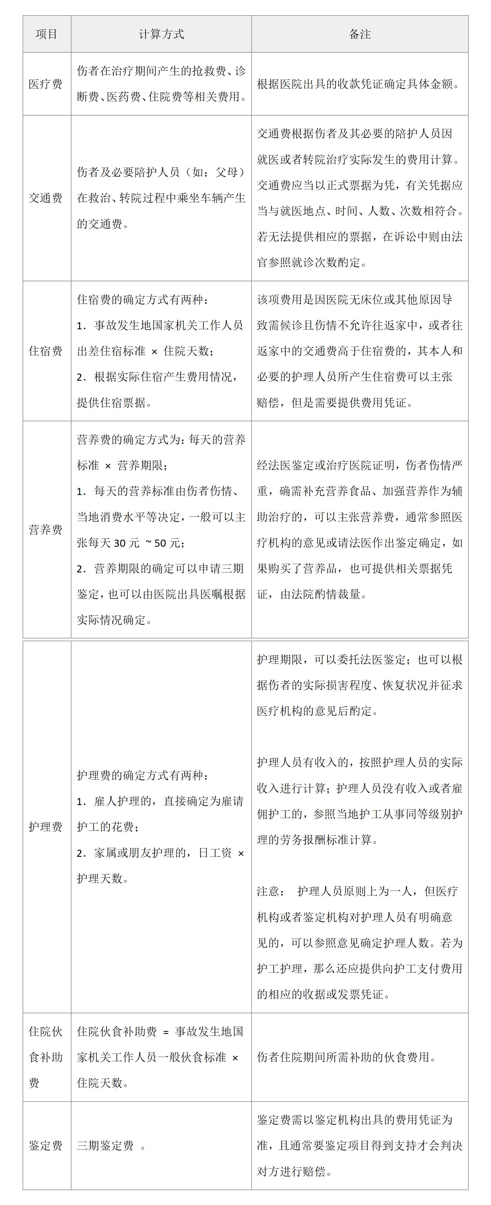
(二) 赔偿明细表


(三) 孩子遭受校园侵权事故,家长应该:
1.第一时间送孩子到正规的医院接受检查和治疗; 2.要求调取并查看相关的监控视频; 3.保管好孩子在住院治疗期间医院出具的诊断书和相关收款凭证; 4.询问自己的孩子事故发生的经过,也可以向孩子的班主任、同班同学或者其他教职工了解整件事情的经过; 5.联系班主任,请班主任与造成侵权的学生家长取得联系;

6.与侵权学生的家长进行协商赔偿事宜; 7.侵权学生家长同意赔偿,并且双方对赔偿数额可以达成一致的,建议在协商一致后签订一份协议书; 8.侵权学生家长不同意赔偿,或者双方就赔偿数额无法达成一致的,可以向人民调解委员会申请调解; 9.侵权学生家长不同意调解,或者经调解后不能达成一致意见的,可以向法院提起诉讼,由法院进行裁决。

(四) 证据收集
1.证明损害事实的相关证据材料
(1) 病历或者医院的诊断报告等。 (2) 现场的录音录像、照片、证人证言等。 (3) 受损后各项费用的支付凭证(如:医疗费收据、其他费用收据、发票等)。

2.证明侵权人存在过错的证据收集
( 1 ) 提供同学对 你儿子 进行殴打、谩骂、*辱侮**的证据(如:*辱侮**短信、微信、录音 证人证言等)。 ( 2 ) 提供同学对 你儿子造成了损害的证据(如:监控录像、司法鉴定意见书等)。

3.证明学校存在过错的证据收集
提供能够证明学校没有尽到法律规定职责的证据。
(五) 三种解决方式
①协商 ②调解 ③诉讼
*注意事项:
谈判 协商流程?
(1) 协商应事先有充足的准备,在协商之前对赔偿数额应做到心中有数;
( 2 ) 有重点的谈判,每位受害人的情形不同,谈判的侧重点不同,要根据受害人自身的情况进行判断;
( 3 ) 谈判是为了解决问题,在这个过程中需要双方克制自己的情绪、避免激动,同时可以适当让步,促成和解;
( 4 ) 双方应该理性谈判,把赔偿金额控制在一个合理的范围内,以解决问题为首要目的;
( 5 ) 如果条件允许,赔偿涉及金额巨大的,可以考虑委托律师代为谈判;
( 6 ) 协商后,达成一致意见的,一定要形成书面的赔偿协议,并由协商各方进行签字确认,口头和解在以后容易出现纠纷。
言盾法律咨询

(六) 救济途径
①申诉 ②行政复议 ③行政诉讼
(七) 刑事责任相关
刑事罪名: 施暴 学生 如果符合犯罪的构成要件,还可能需要承担刑事责任。(例如: 聚众斗殴罪 *辱侮**罪 故意伤害罪 )

1、聚众斗殴罪
聚众斗殴罪,是指行为人(即侵权人)为了报复他人、争霸一方或者其他不正当目的,结成帮伙互相进行殴斗,破坏公共秩序的行为。
构成聚众斗殴罪的条件:
(1) 主体:行为人需是已满16周岁的自然人;但已满16周岁不满18周岁的人犯本罪,应当从轻或者减轻处罚;
( 2 ) 主观方面:本罪的主观方面表现为故意,即行为人明知自己的行为是聚众斗殴而追求这种结果发生的故意行为;
( 3 ) 客体:本罪侵犯的客体是公共秩序;
( 4 ) 客观方面:本罪的客观方面表现为纠集众人结伙殴斗的行为, “ 聚众 ” ,通常来说人数不得低于 3 人; “ 斗殴 ” ,主要是指的采用*力暴**相互争斗、打斗的行为。

聚众斗殴罪的刑罚:
犯本罪的,对首要分子和其他积极参加的,处3年以下有期徒刑、拘役或者管制;有下列情形之一的,对首要分子和其他积极参加的, 处3年以上10年以下有期徒刑:
( 1 ) 多次聚众斗殴的; ( 2 ) 聚众斗殴人数多,规模大,社会影响恶劣的; ( 3 ) 在公共场所或者交通要道聚众斗殴,造成社会秩序严重混乱的。 ( 4 ) 持械聚众斗殴的。 注意: 聚众斗殴,致人重伤、死亡的,依照刑法法第二百三十四条(故意伤害罪)、第二百三十二条(故意杀人罪)的规定定罪处罚。
言盾法律咨询

2、*辱侮**罪
*辱侮**罪,是指行为人(即侵权人)使用*力暴**或者以其他方法,公然贬损他人人格,破坏他人名誉,情节严重的行为。
构成*辱侮**罪的条件:
(1) 主体:行为人需是已满16周岁的自然人,但已满16周岁不满18周岁的人犯本罪,应当从轻或者减轻处罚;
( 2 ) 主观方面:本罪在主观方面表现为直接故意,并且具有贬损他人人格,破坏他人名誉的目的;
( 3 ) 客体:本罪侵犯的客体是他人的人格尊严和名誉权;
( 4 ) 客观方面: ① *辱侮**他人的行为方式应当是以*力暴**或者其他方法; ② 有 公然*辱侮**他人的行为的; ③ *辱侮**的对象必须是特定的人; ④ *辱侮**的情节必须达到 严重才成立犯罪。
*辱侮**罪的刑罚: 处 3 年以下有期徒刑、拘役、管制或者剥夺政治权利。
言盾法律咨询

3、故意伤害罪
故意伤害罪,是指行为人(即侵权人)故意地非法损害他人身体健康的行为。
构成故意伤害罪的条件:
(1) 主体:一 般情况下行为人(即侵权人)需是已满16周岁的自然人。但是以下情况除外:
① 已满12周岁不满14周岁的,故意伤害致人死亡或者以特别残忍手段致人重伤造成严重残疾,情节恶劣,经最高人民检察院核准追诉的,应当负刑事责任; ② 已满14周岁不满16周岁的,故意伤害他人致人重伤或者死亡的,应当负刑事责任; ③ 不满12周岁的未成年人不承担刑事责任。
注意: 不满18周岁的人犯本罪,应当从轻或者减轻处罚。

(2) 主观方面:故意伤害罪在主观方面表现为故意,即行为人明知自己的行为会造成损害他人身体健康的结果,而希望或放任这种结果的发生。 (3) 客体:本罪侵犯的客体是受害人的身体健康。 (4) 客观方面:
① 有损害他人身体的行为; ② 损害他人身体的行为必须是非法进行的(比如:正当防卫造成伤害而未过当的;对于具有激烈对抗性体育运动项目中发生的伤害行为就是合法的); ③ 损害他人身体的行为必须已经给他人人身造成了一定的损害。
言盾法律咨询

注意: 一般来说要经鉴定造成轻伤以上伤害才能构成故意伤害罪,如果没有造成轻伤以上的伤害,例如没有达到伤害等级或虽达到等级却属轻微伤的,则不能构成故意伤害罪。
故意伤害罪的刑罚:
-
犯本罪的,处3年以下有期徒刑、拘役或者管制;
-
致人重伤的,处3年以上10年以下有期徒刑;
-
致人死亡或者以特别残忍手段致人重伤造成严重残疾的,处10年以上有期徒刑、无期徒刑或者死刑。
*注意事项:
赔偿协议书格式?
(1) 第一部分:写明各方的基本信息,包括姓名、住址等;
( 2 ) 第二部分:写明需要赔偿事情的详细经过;
( 3 ) 第三部分:各方达成的协议内容;
( 4 ) 第四部分:各方签字并按手印。