干货!干货!干货!,重要的事情说三遍!
建议先赞后看,避免后面找不到了,回答较长,各位小伙伴请认真阅读。
主要内容:
- 日语学习教材选择
- 日语学习注意事项
- 日语学习方式方法
- N2考试难度和题型解析
- 学好日语,先拿资料(学习资料直接私信我获取就好啦,免费哒)
- 日语学习交流小组(共同学习,互相监督)
1、需要哪些教材或者字典?
其实如果想要系统的学习日语的话,最好是购买一本教科书。只看动漫就能学会日语的大神毕竟还是少数。普通人还是跟着教科书学习比较好。
常用教材:
(以市面上可以购买到的教材为例)

选择成体系的教材,放弃杂书!
什么是杂书呢?就是如《从零开始学x语》 《别笑!我是x语学习书》 《这样学x语最有效》等,这一类虽然标题看上去很有吸引力,而且语言也符合咱们轻松阅读的审美,但是如果想要系统学日语,不太适合作为教材。
当然,这类杂书也不是一无是处,它们可以作为课外参考书、单词本、辅助学习等,但是你别太当真
一般来说市面上有的日语教科书有三大品牌:
1、新版中日交流标准日本语
推荐指数: ☆☆☆☆

《新版 中日交流标准日本语 初级上、下》(以下简称“新版”)于2005年4月出版了。这是1988年出版的《中日交流标准日本语 初级上、下》(以下简称“旧版”)的修订本。旧版自发行以来受到了广大读者的喜爱,发行量已逾500万套。为了使这套教材能够充分地体现日语教育以及社会、文化等方面的发展、变化,人民教育出版社与日本光村图书出版株式会社经过3年的努力,策划、编写了这套“新版”,此次推出的是初级上、下。
优点:偏正式,适合用来入门语法。建议零基础的日语初学者用标日初级学语法框架开始入门学习,标日的语法框架比较清晰明了,涵盖了几乎整个日语语法系统的框架部分——词法有十一种动词变形,句法有六大骨干句型。
缺点:从初级开始就有部分单词表上的生词不在课文里出现。后面中高级,逐渐大量的单词不在课文里出现,不适合单词的学习。
2、大家的日语
推荐指数: ☆☆☆

《大家的日语》是2003年到2014年外语教学与研究出版社发行的一套优质日语教学图书。全套共15本。由日株式会社スリ一エ一ネットワ一ケ编著。
优点:内容也以偏向会话为主,属于实用型教材。
缺点:语法讲解比较简单。课程进度相对慢一些。
3、新编日语
推荐指数: ☆☆☆☆

《新编日语》是高等院校日语专业基础阶段教材第一册,由周平、陈小芬编著,上海外语教育出版社(第1版)于2009年10月1日出版。
优点:大部分是以日常生活为题材,涉及校园、旅游、工作、购物、饮食等等,是一本相当适合用来记忆各方面常用单词的教材,第二点,此书适合比较系统地介绍了日语的知识点,涉及面很广,内容是递增式的从易到难,基本超纲或者看不懂课文的感觉。课文本身涵盖面更广,适合用新编语法来累计各种表达方式和扩展基础单词量。
缺点:语法框架很乱很散,不适用于初学者语法的学习,如果是为了考JLPT的话不推荐使用这本教材。
以上三种教材,大家可以根据自己的需求选择。除了这三种之外,各个大学的日语学院也会有自己的教材。感兴趣的话也可以买来看看。
最后,大家在选择学习教材时需要注意:
1、 教材最好是成系统的整套。
比如《新编日语》1-8册、《标准日本语》初中高级共6册等。可以直接学到N1的程度。
2、 教材要有比较好的磁带或MP3配套,最好有日本人读的课文音频。这样可以通过它练习更加标准的发音。除了《新编日语》的录音,其他的两本都是由日本人朗读录音的。
3、 教材最好有相关配套的辅导书,辅导书的内容里除了讲解难词,难句以及课文中日对照外,还有相应的练习。这方面《大家的日本语》的辅导教材就比较全面,各方面的都有。
字典的话,初学者的话买本《精选 日汉 汉日词典》(商务印书馆)吧,很小本的,带在身边很方便,另外外研社的《日汉双解学习词典》《日本语句型辞典》也很不错……
2、有什么需要特别注意的地方?
日语的发音一定要准确!
发音,一定要注意发音,好的发音能让你事半功倍,更加接近日语。
发音是语言学习的基础,在刚开始学习日语五十音图的时候一定要注意发音的口型及发音的准确性!你可把自己的发音录下来然后和教材或者网站上日本人的发音作对比,找出细微差别,进一步修正,完善发音。
还有就是日语也有方言的,注意一定要先学标准语。 发音的话要多练习,多听多说。因为日语和中文位置不一样,可以适当借助中文的一些发音记忆。
一定要多听日语原声!
即使听不懂也要试着做听力练习,刚开始时建议听一些语速缓慢、稍微简单一些的原声动漫、广播等。推荐白熊咖啡厅动漫,很适合日语初学者。多听日语原声可以给自己创造一个语言环境,久而久之就会习惯,听力水平也会提升。
一定要大声读,大胆说!
语言学习的最终目的就是交流,所以说出来很重要,即使说错也没有关系,因为大家都知道初学者说错很正常,但是如果是高级别再出现低级错误的话就有点说不去啦,所以趁现在大声读出来,大胆说出来,这样才能及时更正,避免以后出丑!
一定要多练,多复习,持之以恒!
语言学习本身就是一件比较辛苦的事情,需要不断反复的练习,复习,每天都要坚持,如果长时间不练习、复习的话,那么之前学习的知识就会遗忘,每天坚持一点,收获的成长可不止一点哦!
3、从五十音开始到 JLPT N2 的水平大概需要多久?
日语能力考N2的要求是这样的:
1、较高程度的语法知识;
2、1000个左右日语汉字;
3、6000个左右单词;
4、具有对一般事物进行会话和读写的能力;
5、学够600学时。学多久这个问题主要还是看个人,比较主观,有些接受能力强的有天赋的可能需要半年,有些普通需要1年甚至更长时间。
4、如何从零基础学到N2水平?
首先是五十音图。
五十音的话,可以参考这篇文章,我认为写的不错!
日语五十音最全记忆法,有了这些方法,还怕记不住五十音嘛?
词汇
大家在学习日语中经常感觉到日语的词汇种类太多。一共有4类。
和语——日本传统的语言。日本长期生活在海中的岛屿上,与大陆的来往比较困难,所以历史上很长时间里,只有语言没有文字。这个时期形成和使用的语言称之谓“和语”。在5世纪前后,开始有汉字由中国传入。初期把日语全用汉字记录,但由于实在不方便就创造了“平假名”和“片假名”。把原有的和语与汉字结合在一起, 形成了“和语文字”。 汉语——从中国传去的语言。在上述情况的同时,由于中国话把“水”读作“shui”,也在日语中新组织的词汇中读作“sui”,从中国传去了文字后,日本的词汇就极为丰富起来,现在汉语词汇在日语中是基础词汇。后来也有一些又传回了中国。借用中国读音和意思形成的词汇,其读法叫作音读,我们听起来又像又不像,有的让我们联想到广东话或者福建话。 外来语——从西方传去的语言。在日本的封建社会的后半期,西方文化也开始传入日本。初期,他们把每个词汇都翻译成日语,但由于数量很多,就渐渐感到来不及翻译了。于是直接把其声音用日本人能接受的声音改变后,用片假名表现出来,就形成了外来语。如“绿色”这个词,英语是“green”,日语外来语说成「guriin」。因此很多情况下,一个 意思可用多种词汇表示,就“绿色”来说,和语——「midori」,汉语——「ryokusyoku」,外来语——「guriin」。 创造语——外来的词汇经加工后的语言。首先创造了一些中国没有的汉字, 这是和他们的生活紧紧结合在一起的。如:“田”字在中国是指农作物生长的地块。由于在日本主要是种植稻米,在日本“田”就代表了水田。于是为了表示区别于水田的旱田,创造了 和 。再则,日本丘陵地带很多,除了海边以外,到什么地方都得翻越山岭。于是把山路上最高的地方叫作「touge」,创造了汉字 。看这个字,有“山”、“上”、“下”。把翻一道山岭的辛苦全表现在字上了。其他还有「 」是“十字路口”的意思,「 む」是“拥挤”的意思。 以上介绍了日语词汇的较为复杂的特点,说明日语是综合了许多语言形成的。了解到这一点,就明白在学习日语时抓住特点学习是很重要的。
词汇如何学习
1、对于和语词汇,重要的是在背单词的同时,记住常用单字的读法,以便用于单字与其他字词共同构成单词时,在未学的情况下,也能猜出读法。这一点对扩大单词量、减轻阅读障碍等方面有重要意义。 2、对于汉语词汇,同样是记住单字读音,以便组合单词。但因为是汉语词汇,所以并不会像和语词汇那样难记,可以汉语音作辅助记忆。 3、日语对于外来语的使用是日趋广泛的趋势,因此如果你英语很好,那么学习外来语就有有利条件了,可以在遇到的外来语处尝试标出英语读音,当然并不是所有的日语外来语都来自英语。
语法
学习语言的人都知道,grammar是一个语言的骨架,它从一定程度上决定着一个语言,但我们认为很相似的日汉语的文法根本不一样。最明显的一点就是日语的谓语动词往往放在句末,这是最特别的一点。比如说“我去学校”,在日语里面把“去”这个动词放在最后。其次,日语是以其格助词为关键的,每一个就有很多种用法。拿“wo”来说吧,它就有表示对象的用法;还有表示起点的;还有表示在某一范围内移动的。而汉语里则简单的多,没有这么多助词。总的说来,日语语法与汉语有很大不同。
特点 1、粘合语,靠助词连接,助词多。 2、词序相对自由。 3、谓语动词结句,句末决定性。
语法如何学习
1、针对日语助词多的特点,在学习过程中,应着重记住助词所表达的具体含义,有些助词大致可与汉语的介词通意,比如说日语的助词ni大致可以说对应汉语的“在、对、向”等,实在无法与汉语对应的还可以用英语的介词来解释,以便记忆。
2、正因为日语的助词多,词序才可以自由。因为有分别表示主格、宾格、补格等句子成分的诸多助词,所以表示宾语的名词,只要是后面跟着宾格助词,无论放在句首还是句中,意义都不会改变。而不想汉语,如果把宾语的位置提前到句首,意义就会巨变。这一点要与汉语对比加强理解,但切忌以汉语的句子结构去衡量日语。日语的格助词就像商品的标签一样,有了这个标签,放在哪儿都是它,不会引起所处位置而改变。
3、所谓的词序相对自由,是因为日语要求动词结句。日语的动词有较复杂的活用变化,通过动词的活用形式来决定句子的意义。关于这一点,在熟记动词活用形的同时,还要善于总结归纳,举一反三。如动词te形后面可接续表达请求、许可、禁止、进行时、状态持续、结果存续、尝试做等;而由te形又可知ta形于此相同,可表经历经验、动作先后、假定等意义。
听力
1、听写时不应该一句一句地听
一些小伙伴进行听力听写练习时喜欢一个句子一个句子地来听。听写一些简短的句子难度不是很大,正确率也相对较高,这会增强日语学习者的信息,但是长此以往也会存在弊端。日语听力考试中有简短的对话也有篇幅较长的段落,如果一直只是以句子为单位进行练习就会形成一种惯性。
前15秒高度思想集中、内容能够全部理解,但15秒之后就无法集中精神,原本已经掌握了的词汇也无法理解了。要理解一个句子这并不难,但是长度一般在1分半到2分钟的听力考题需要的是小伙伴们长时间集中精力。听写句子之类的训练是不能帮助小伙伴们优化自己的理解长度的。
2、高效利用到手的每一套听力真题
日语听力真题的资料是很宝贵的,自从2010年实行新题型后历年真题的试卷已经不公开了,网上的资源很少,而我们需要做的就是高效利用每一套听力资料。不少小伙伴感觉听完了答案选对了就不再看了,其实是在浪费资源。
比如一段真题的录音,长度为2分钟,内容为比较难的生物学科的文章。第1-3遍,不管你对内容的理解度有多少,都要保证精神的高度集中地从头到尾听下来。第4-6遍,你需要做的是跟读练习。听力不仅需要调动耳朵,还需要调动嘴巴。所谓的跟读练习就是以慢1-2拍的速度重复材料的内容。耳口并用更加有助于对听力资料的适应。第7-9遍,你可以一边参看文字,一边听一边大声念,并理解每一句话的含义。只要你每天花1-2个小时,两个月下来必定会收获不小。
听力的话,下面会分享给大家,请继续阅读
3、选择新闻听力材料要有文本
真题的资源毕竟是有限的,这时就需要大家自己去找一些资源进行练习,希望大家注意的一点就是要找有文本的资料,推荐去找日语新闻类的听力材料。当然,你不能看着文本去听,而是要在听了录音几次、十几次之后,对于不懂的地方或者不确定的地方再去看文本。有的人建议不管听的懂,听不懂都要“死听”下去,个人不建议这么练,这种方式适合泛听,也就是磨磨耳朵、练练跟上语速之类的。尤其是一些新闻里面的东西和娱乐节目的东西,有的东西字典上根本就没有,没有文本永远都不知道人家在说什么。
以上介绍了练习日语N1听力的方法,最后提醒大家日语听力练习过程一定会很枯燥很艰难,我们一定要坚持下去。如果半途而废的话,不论是学习日语,还是在做其他事情上都会一事无成的。
阅读
日语阅读的思维漏洞
接下来我要说一说关于日语阅读的思维漏洞。我想这是大多数人没有意识到的,也正因为是思维漏洞所以才容易被自身忽略,它隐藏的太好了。这是我们思维不严谨的通病,无论哪一种阅读都是如此。仅仅是填补思维漏洞,你就能获得阅读的高分,那么现在我们来讲讲思维漏洞都有哪些。这些当你注意到就会绝大部分避开出题人为我们设置的陷进。
以偏概全
出题者故意增减和改动文中表示范围限制或者程度轻重的词来设置干扰项。常用到的思维方式:以部分代替整体,以特殊代替一般等。
防范方式:重点关注表示频率,程度,范围,数量的副词修饰部分。
混淆时态
出题人经常把文中的未发生的事或者已发生的事颠倒,已然代替未然。或者把或然代替必然。已然指的是已经发生的事,未然指的是还未发生的事。或然指的是“可能是”,而必然指的是“一定是”。
防范方式:注意关注表示时间和可能性的词汇表达。
因果混乱
因果混乱主要是以下这两种情况:
1,因果颠倒。选项在因果条件上把原文的“因”(条件或者原因)说成是“果”。
2,无因果关系的“因果关系”。原文不存在因果关系,在选项中强行设置因果关联。
防范方式:在碰到此类因果选项时,回到原文明确正确的逻辑关系。关注因果相关表达。
偷换概念
命题者在解释文概念或者文意时故意弄错对象,例如会将某一概念的内涵(范围,性质,属性,作用)等暗中调换,改变或者混淆。咋一看与原文一致,其实早已是南辕北辙了。
防范方式:仔细阅读该选项涉及的相关原文部分,当作是一个命题,关注这个命题的主语,谓语是否与原文一致。
无中生有
选项干扰项在原文中根本找不到根据,或者原文根本无此意,而凭空捏造出来的意思来迷惑考生。
防范方式:在将选项与涉及原文的部分进行比较阅读,看看是否能在原文中明确找到根据和出处,或者可以很清晰的推理出来。
张冠李戴
很多时候,命题者会把文中出现的两个对象所涉及的内容和方面对调,将此事物说成是彼事物,将事物的此方面说成是彼方面。
防范方式:在阅读中一定要圈出重点内容,尤其注意所涉及的对象(句子的主语或者宾语)。
日语阅读的方法
很多同学抱怨过,为什么就那么几百字的内容,单词也认识,语法也明白,怎么就是读不懂呢?其实,出现这些情况,主要是和阅读方式有关。
大部分的考生都有以下几处毛病:
1.做阅读题,当成是翻译题,对文章没有概念,只关注词句。
2.阅读时太过关注意思,而忽略了对文章脉络和逻辑的把握。
方法一:以句子为单位进行阅读,化零为整。
阅读理解是以句子为单位组成的片段,以片段组成的文章。能否快速把握核心思想,作者的观点和看法的关键在于:阅读过程当中切不可以词或句子为单位,盲目从头读到尾,而要以句子构成的段落为单位来进行阅读,把握组成文段的意思,化零为整,宏观把握全文。要学习边阅读边思考,理清行文脉络,也就抓住了解题的核心和命脉。
心中要有文体意识,画出在文章的结构上起过渡、连接作用的词语、句子、段落,画出各段落中的中心句,理解文章的思路,结构层次。
方法二:勾画关键词句,精读重点。
在材料阅读过程中,经常会出现一些特殊词句等能够帮助我们快速定位文段的重点,找出文段的核心,我们称之为关键词语。这是作者在行文中为我们留下的足迹,是埋在文章里的文脉,对理解文章起到了指引的作用。
关键词:指代词、接续词、总结归纳词、引导观点类。
关键句:首尾句、感叹句、反问句、设问句、观点句,句末表现等。
找出画龙点晴的句子。要找到阅读理解要求的关键字、词或句子所在段落,在阅读文字材料时有重点地圈下来,然后再来重点理解与分析。
方法三:重点关注转折句,找到重要提示。
所谓的转折文段,就是当一个文段中出现“しかし、が、でも、実は”等转折词语的时候,上下文呈现出来的就是转折文段。转折文段分为话题转换和内容对比两种类型,如果是话题转换,那么文段重点在转折后,如果是内容对比,则需要归纳概括全文内容。
转折后面几乎大概率都是作者想表达的真实含义。
这些都是最基本的阅读价值观,是在阅读之前就应该了解的宏观概念,这样有助于我们较低在阅读理解上的能耗,提高理解效率,才能有高效的利用更多细节方法,提升阅读能力。
方法四:注释和出处有存在感,对把握文章主旨很有帮助
很多同学不屑于,或者忽略了对文章出处和注释,实际上,文章出处可以很明确帮助你把握文章整体走向,注释一般都会有存在答题的提示点,这些细节才是见真水平的时候,命题者提供给你的之路明灯,一定要记得拿起来用!
阅读一定要多看,推荐青空文库、NHK日语阅读等APP进行学习。
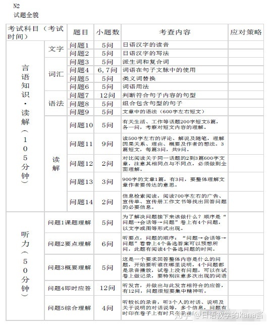
5、N2题型和难度解析
我们看一下能力考N5-N1的通过率

如你所见,JLPT的通过率几乎都在30%左右——也就是说,只要你报名了JLPT,只要你答完了试卷,你就有三分之一的几率合格
哈哈哈,其实掌握正确的学习方式方法,再加上持之以恒,过N2是迟早的事情啦

JLPT笔试内容分为文字•语意•文法•读解四个部分。
在这里的时间安排比较推荐前三个部分花半个小时迅速解决,拿不稳的选项不要过多耗时,用直觉反应做出判断,为大篇幅的阅读预留足够的时间
注音
题型一

这种仿佛是在给我国群众强行送分的题目就没什么好说的了,在座的各位都是汉字技能树点满了的优秀我国人er,只要多看两遍单词书对发音有一定印象选项又不太具迷惑性,那这六道题得分基本就是白送给你
但是!注意这个但是,音读你确实是闭着眼睛都可以选,但是一定要注意训读好吗?
训读不要求你记住每一个假名,但至少你得能在人群中把它认出个大概
词汇选择
题型二

emmmmmmmmmm……跟上一个题型一样,汉字认识吧?英语单词背过吧?片假名会念吧?会的话这些分你就拿了走好
近义词
题型三

就是这样的汉字,你晓得的,自己选,随便选,开心选,把日语当成是语文来相爱,分就是你的
词汇应用
题型四

这道题同时涉及到汉字词语的汉语语意跟日语语意,也就是说,当你遇上汉语语意跟日语语意不同的词语时,如果没有清楚掌握这个词的真正意思,就一定会出现你觉得每句话都说得很对的情况
所以,除了好好学习这道题别无他法
词汇选择
题型五

这个题型比较综合,连接词和短句都会考,所以是没办法靠占汉字便宜拿分了,只能通过自身实力硬刚
句子成分排序
题型六

这个题型是文法题里面最耗时的一个,首先要分析每个选项在句子里扮演了怎样的成分,对句意有一个大致判断,然后才能进行排序
不过这道题的诀窍也在首先要通过选项迅速在脑海里形成一个完整的句子判断句意,然后将选项对号入座,有一个清晰的流程,不要拿到选项就陷入混乱开始跑偏
以上六个题型为文法部分,建议花三十分钟完成
接下来是六篇阅读,分五道文章阅读题及一道信息提取阅读
短阅读

短篇阅读和EJU类似,短篇文章+一个问题,建议先读问题及选项对文章内容有个大致掌握再读文章
长阅读

长阅读特仍然是建议先读题在看文章,请一定铭记做阅读最重要的一点是带着问题看文章,以及长阅读特殊的地方在于一定要留足够的时间去读,短阅读由于问题只有一个且篇幅短,时间紧的时候不需要仔细读也能选出答案,但长阅读由于篇幅长问题多且问得细,每一个选项都存在一定的相似性,不仔细花时间阅读是难以找到合适的答案的,所以在阅读上一定要注意时间的分配
信息提取

信息提取阅读相对来说比较简单,由于文章构造比较特殊,读了题目立刻就能反应出来信息在文章的哪个部分,难度不高
最后是听力,听力原文的话,后面会分享给大家,请继续往下看
问题一&问题二
相对简单,选项都一家人整整齐齐在线,抓紧时间在试听的时候把选项都过一遍,听的时候做起来还是相对比较轻松的


问题三、问题四、问题五

这三道里面最需要注意的是问题四,问答速度非常快需要马上对问题作出反应,考验一定的口语能力
其余两问注意做好关键信息的笔记,只要不像我一样听着听着就走神问题都不会太大
以上就是JLPT的应考经验分享了,那么接下的一周你需要做些什么才能成为合格的那三分之一呢?
心态调整
考前最重要的永远是心态不要崩,调整好心态和作息,每天快乐刷题快乐入睡,记住不管你觉得自己的准备是多么不周全也一定要去参考,只要参考就有机会合格,给自己一个机会
查漏补缺
最后一周重在刷题找手感以及查漏补缺找到语法单词漏洞,这个时候还有疑问的语法和单词一定要重点记忆总结,形成自己的错题库,反复从中温故知新
考试必备品
准备好准考证、护照、铅笔、橡皮,以及一颗沉着冷静应考的心
最后祝大家都是能散步成功!!!
读者福利
这次为你们精心准备了一份日语学习资料大礼包,想学习日语的同学不容错过。
内容包含如下
- 基础五十音教程 教学+字帖+快速记忆法
- 系统学日语教程 教材+实境会话+课后练习
- 相关辅助资料 口译学习资料+趣味日语等
- 日语考级资料 0~N2学习资料+备考资料
- 留学考试资料 日语20所语言学校详细资料
- 日语高考资料 往年高考真题+备考学习资料
- 考研日语资料 往年考研真题+学习备考资料
本次日语学习大礼包包含70G+文件
大家直接私信我回复日语即可