诊治,诊断在前,治疗在后,那么,病理检查就是对于一个怀疑肺癌的情况给出定论的关键。一个病要知道是什么,什么程度(分期)了,然后才能提到怎么治。另一方面,作为根治性手术,术前只有临床分期,术后才有病理分期,手术后患者解决是什么和什么程度(分期)的问题,术后要不要做辅助治疗最关键的就是病理分期。如果没有手术机会呢?医生看片子就说是肺癌,那还做不做病理了?本文看完,你就有答案了。
今日肺腾小助手就来帮大家解决关于病理检查的一系列疑问(觉得信息量过大,可以根据小标题直接跳转到自己感兴趣的部分),本文解决下面这六大疑问:
①什么是病理检查
②为什么一定要做病理诊断
③哪些患者需要做病理检查?准确率高吗?
④取出标本的时候,会造成肿瘤扩散吗?
⑤肺癌病理检查多久出结果?出报告是什么流程
⑥病理检查报告单,一般包括哪些内容?
什么是病理检查?
病理检查是检查机体器官、组织或细胞病理改变的形态学诊断方法,通过从患者病变部位取出一定的活体组织,做成病理切片,经过一系列流程,最终做出病理性诊断。
临床中将活体组织样本分为几种类型,比如手术标本;穿刺取出的组织样本;支气管镜以及支气管镜下穿刺取得的组织样本;通过胃镜、肠镜等腔镜取到的组织样本;妇科子宫内膜、宫颈等组织样本。
此外,还有一些细胞学的样本,检查人体内的胸水、腹水、尿液、脑脊液等来源的组织或脏器是否发生病变。
抗癌不易!留言“入群”,申请加入肺腾病友群,
与肺癌患者/患者家属/专业医药顾问交流,或咨询临床入组相关信息。
为什么一定要做病理诊断
病理诊断是判断是不是肿瘤、肿瘤是好(良性)是坏(恶性)的金标准,除此之外,治疗中它也有着不可撼动的重要性。
以前小助手看到有患者在群内很着急地求回复,患者病理报告还没出,怕耽误治疗想先买药吃上。治疗要趁早没错,但是对症下药才能真正起到作用。病理报告就能起到指导治疗的作用。先知道这个恶性肿瘤是什么坑,才知道该怎么填。
除了给病症定性外,病理诊断还会对肿瘤的类型、分期等进行描述。
就以肺癌为例,是腺癌还是鳞癌,对于用药和治疗策略都有很大的影响。目前的病理诊断增加了分子水平的生物标记——基因检测和免疫组化,这对于预测用药,尤其是靶向药物和免疫治疗药物的反应都很重要。
此外,病理检查还能对肿瘤的发展程度作出评定,即肿瘤的生长部位、浸润程度、区域淋巴结有无转移、有无远处转移,即确定肿瘤的病理分期。(后面也会以肺癌为例,对一份病例报告包含了哪些基本信息,这些信息的价值作出解释)
哪些患者需要做病理检查?准确率高吗?
肿瘤的诊断一般需要经过五个步骤,分别为临床诊断-影像诊断-手术诊断-细胞病理学诊断、组织病理学诊断。诊断的可靠性随着上述位置递增。
除了肿瘤之外,还有一些非肿瘤问题也需要病理检查帮助诊断,比如结核、肾炎等等。看下图:

取出标本的时候,会造成肿瘤扩散吗?
之前我们还聊过“穿刺”问题,有病友群患者担忧穿刺会造成癌症扩散,可以看往期的文章回顾一下。
相关文章戳→穿刺会导致肺癌扩散吗?
肺癌病理检查多久出结果?出报告是什么流程
患者做完病理检查后,等结果就像是等判决书,心里很焦灼,希望将样本送到病理科后,最好立等可取。
没那么快!除了术中快速冰冻病理当时就要区分良性还是恶性,通常活检或手术的详细病理结果都在两天至一周左右时间出具组织病理学报告,如果有特殊情况,复杂病例,需要加做免疫组化、会诊后仍不明确再补做一些项目免疫组化……可能要再延长一周甚至更多,当然这个意外状况如果总发生就不是特殊情况了。
一般来说,病理诊断中的小标本是指通过支气管镜、胃镜或穿刺获取的活检标本,大标本是指手术完整切除(怀疑)肿瘤后获取的标本。
从组织中取出样本后,医院的一般操作流程为:首先将样本放到固定液中进行充分固定,然后进行核对取材,取出的组织细胞要在进行脱水、透明、固定、浸蜡、切片染色等一系列过程后,在显微镜下观察分析,综合多方面因素具体分析,最后得出结论。
上述每一个步骤都必须按照流程规定的时间进行,才能保证结果的准确性,所以,即使不排队,两天至一周也是客观操作不得不经历的时间,揠苗助长是未被自然规律的。
病理检查报告单,一般包括哪些内容?
拿着新鲜出炉的病理报告,从来没看过的人,可能觉得上面可能说得有点晕乎,下面肺腾以肺癌患者的病理报告为例,更具体地了解病理报告。
详解肺癌病理报告
不同的病理类型,治疗方式可能完全不同,例如晚期肺腺癌化疗,首选培美曲塞加铂类,而鳞癌,几乎都不选择这个方案。
病理报告通常包括以下几个重点部分:
一、分类
附表1肺癌的分类:

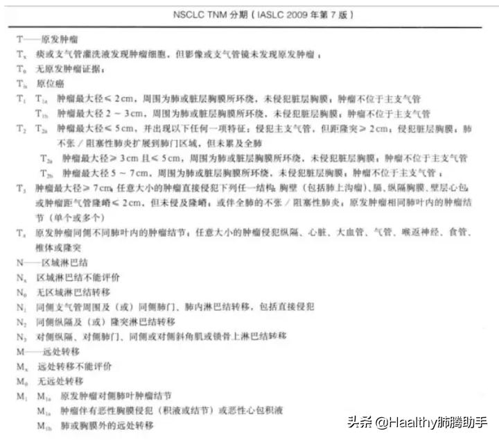
二、侵犯-转移,分期的依据
附表2肿瘤的分期
医生习惯版本(09年第七版)

19年第八版分期表

红色为第八版相较于第七版修改的地方
三、分化程度
在基因检测兴起之前,分化程度是同一病理类型肿瘤恶性程度最关键指标。
在病理报告中,分化程度代表相应的恶性程度,对于癌症治疗的预后判定非常重要。通常有高分化、中分化、低分化三大分类,另外有的分类表述为一到四级。分化程度越高级别越低,相反,分化程度越低级别越高,恶性程度也就越高。中分化介于高低分化两者之间。
当前由于基因检测于靶向治疗、免疫表达检测于免疫治疗成为肺癌治疗的新兴力量,分化程度对于恶性程度的评估乃至推断预后不再占据主导位置,如果细胞的形态等状况不典型,病理报告中经常不描述分化程度。
四、获得病理结果的方式——HE染色与免疫组化
手术或穿刺取出的组织经过一系列步骤后被做成蜡块,切成很薄的切片(数个微米),然后再经过贴片、烤片、脱蜡、水化、染色才能制成可以在显微镜下观查的切片,也就是 HE 染色切片,它是病理诊断的基本依据。
HE染色能区分绝大多数病理标本是良性还是恶性的,部分能分清病理类型。HE染色是病理的第一步,几乎所有病理组织都得做。
免疫组化检查是利用抗体和抗原的高特异性结合原理,使用特定标记的抗体对肿瘤病灶进行定性、定量分析。
HE染色用于看细胞形态,而免疫组化是看细胞表面标记物。免疫组化在病理诊断上起到给HE补充和提升病理类型和亚型的精确分析。
当HE染色能明确病理类型的时候,一般不需要加做免疫组化来补充病理结果。
除了协助病理诊断,免疫组化在当前肺癌治疗中还有更多作用。ALK融合的VATANA免疫组化结果与基因检测效果高度接近,HER-2、MET和EGFR的免疫组化可以辅助判断靶向用药,与免疫治疗相关性最高的PD-1/PD-L1表达当前主流认可的仍旧是用免疫组化方式作出的。
结语
上面总结的病理知识虽然比较基础但非常重要,肺腾建议患者或者家属都能掌握一点病理知识,对病情进展心中有数,有利于更好地配合医生治疗。
深知抗癌不易,如果您是肺癌患者或者患者家属,欢迎加入肺腾病友群,与有相同经验的患者交流抗癌经验,互相鼓励!留言“入群”,申请加入肺腾病友群,或咨询临床入组相关信息。