今天就来说说很多人私信我的问题:高中有机化学怎么学?
很多人学不好这个,就是不懂什么是有机化学。有机化学物质的分类主要是按照其决定性作用,能代表化学物质的基团也就是*能官**团的不同来进行分类的 。可分为:烷烃,烯烃,炔烃,芳香烃(以上为烃类);卤代烃,醇,酚,醚,醛,酮,羧酸,羧酸衍生物,胺类,硝基化合物,腈类,含硫有机化合物(如硫醇,硫醚,硫酚,磺酸,砜与*砜亚**等),含磷有机化合物等元素有机化合物,杂环化合物等(以上为烃衍生物)。
具体主要是介绍这些化学物质的系统命名,化学反应,反应机理,制备方法。其中化学反应基本上为基团的取代,能否进行一个反应,取决于热力学和动力学两个方面的因素。而制备方法主要是通过无机物,石油提取物,以及容易制备或成本低的物质制得难以得到的物质。反应机理也为基团之间的进攻和离去倾向之间的竞争。
接下来我们就一起来复习一下有机化学,来看看这些干货,希望对你们有帮助!
一、认识有机化合物

高频考点
考点1:有机物的分类与基本结构

归纳:同系物判断的两个关键点

考点2:有机物的命名

考点3:研究有机化合物的一般步骤和方法

归纳:有机物分子式、结构式的确定流程

能力提升
同分异构体的书写与数目的确定——证据推理与模型认知

归纳:限定条件的同分异构体书写步骤
(1)确定碎片
明确书写什么物质的同分异构体,该物质的组成情况怎么样?解读限制条件,从性质联想结构,将物质分裂成一个个碎片,碎片可以是*能官**团,也可是烃基(尤其是*能官**团之外的饱和碳原子)。
(2)组装分子
要关注分子的结构特点,包括几何特征和化学特征。几何特征是指所组装的分子是空间结构还是平面结构,有无对称性。化学特征包括等效氢原子。
二、重要的烃

高频考点
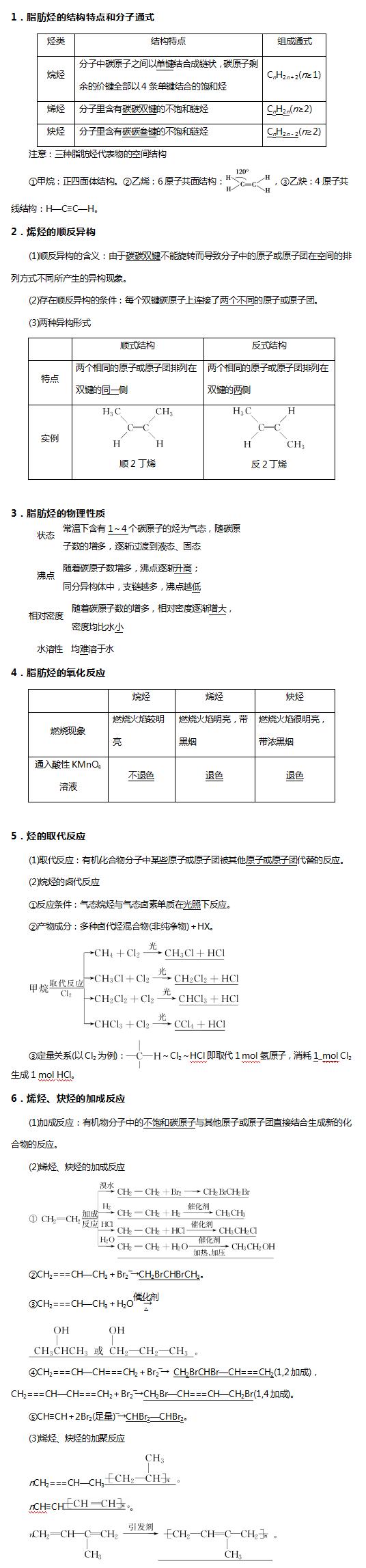
考点1:脂肪烃——烷烃、烯烃和炔烃

考点2:芳香烃

能力提升
有机物分子的共面、共线分析模板
(1)直接连在饱和碳原子上的四个原子形成四面体形。
(2)直接连在双键碳原子上的四个原子与双键两端的碳原子处在同一平面上(6原子共面)。
(3)直接连在三键碳原子上的两个原子与三键两端的碳原子处在同一直线上(4原子共线)。
(4)直接连在苯环上的六个原子与苯环上的六个碳原子处在同一平面上(12原子共面)。
注意:①有机物分子中的单键,包括碳碳单键、碳氢单键、碳氧单键,均可绕键轴自由旋转。
②注意题目要求,如“碳原子”“所有原子”“可能”“一定”“至少”“最多”“共线”“共面”等限制要求。
考点3:煤、石油和天然气的综合利用

能力提升

三、卤代烃 醇与酚

高频考点
考点1:卤代烃

归纳:消去反应的规律

归纳:卤代烃在有机合成中的四大作用

考点2:醇与酚

归纳:醇、酚的性质规律

四、醛 羧酸与酯
高频考点
考点1:生命中的基础有机化学物质

归纳:

考点2:羧酸与酯

能力提升
(1)多*能官**团有机物的结构与多重性——微观探析与证据推理

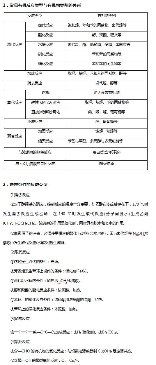
(2)有机反应类型——证据推理与模型认知

五、生命中的基础有机物 合成高分子

高频考点
考点1:生命中的基础有机化学物质

归纳:氨基酸分子之间的缩合与缩聚反应

考点2:有机高分子及其合成

能力提升
根据高分子结构找单体的思维模板

看完赶紧收藏起来,不然就找不到了
关注孙环宇,带你化学拿高分更多高中高考化学解题技巧视频、资料学习笔记分享,可私信获取~