金绿宝石——五大宝石之一,同钻石、红蓝宝石、祖母绿齐名。拥有晶莹的质地、独特的颜色、特殊的光学效应,一直深受消费者的青睐,稳坐宝石圈大佬之位,它仿佛具有魔法,让人忍不住被其吸引,深陷其中。
但是很多小伙伴对金绿宝石的价值并不是很了解,甚至不知道金绿宝石是什么,不过这个家族中猫眼、变石、变石猫眼想必大家并不陌生,这可是近些年广受关注的宝石品种,如果对于这些知名品种你还是很陌生,那也没关系,这篇文章将给你带来最全面系统的金绿宝石科普。

金绿宝石家族(图源网络)
历史与传说
金绿宝石从18世纪开始就被人们所熟知,它的英文名称"chrysoberyl",该英文来源于希腊语的词汇"chrysos"和"berullos",意思分别是"金黄"和"绿色宝石晶体",正好是金绿宝石之意。
金绿宝石主要分为猫眼、变石、普通金绿宝石三个品种,特殊品种有变石猫眼、星光金绿宝石。

猫眼石——在我国元代伊世珍所著小说《琅嬛记》中的一则小故事《志奇》中有闲相关记录:一位南蕃胡人(今斯里兰卡人)与一只猫相依为命一起生活,猫去世之后,他将猫埋在山中,有一日,突然梦到猫和他讲"我现在活过来了,不信可以去把我挖出来看看",所以胡人就去把猫挖了出来,但是"猫身已化,惟得二睛坚滑如珠,中间一道白,横搭转侧分明。"后来,胡人又梦见猫和他说"云埋此于山之阴,可以变化无穷,中有一颗赤色有光着,吞之成仙。"胡人照做,真的在山上发现了很多猫眼石,当他吞下那枚红色的猫眼石之后,从天空飞来一只狮子一样的猫,驮着他腾空而去。从那之后,就有了"狮负"这种宝石,即猫眼石。

Greenovia 胸针,by Cindy Chao
猫眼石的流行主要还归功于19世纪末英国皇家成员阿瑟亲王(维多利亚女王的儿子)的喜爱,他送给未婚妻的订婚戒指就镶嵌着猫眼石,这种名人效应使猫眼石声名鹊起,掀起了一阵猫眼石抢购浪潮。

阿瑟亲王与母亲、妻子儿女在一起图片,右下角为阿瑟亲王(图源网络)
变石——也称亚历山大石,相传1830年,在俄国乌拉尔的一个祖母绿矿山中,矿工们在挖掘祖母绿时发现了一些特殊的宝石,这些石头在白天太阳光下和晚上灯光下显现出不一样的颜色,仿佛变色龙一般;此时恰逢俄国王子亚历山大·尼古拉耶维奇(也就是沙皇亚历山大二世)的21岁生日,所以矿工将发现的这些会变色的宝石献给了王室,王室接受了礼物并将这种石头以王子的名字命名为"亚历山大石",并将其镶嵌在王冠上。"白昼中的祖母绿,黑暗里的红宝石"是对变石极为形象的描述,变石就是这样,在不同的光源下呈现不同的颜色,甚是有趣。

亚历山大二世画像(图源网络)
金绿宝石产地与形成
现在金绿宝石的主要产地为巴西、斯里兰卡、马达加斯加、俄罗斯、巴布韦、赞比亚、缅甸、澳大利亚等,斯里兰卡是猫眼和变石猫眼的主要产地;亚历山大变石初是1830年在俄罗斯乌拉尔山地区被发现,1840-1900年之间,俄罗斯一直是亚历山大石的主要产地。但着资源的枯竭、政府的把控,俄罗斯矿区的亚历山大变石产量已经十分有限。
在我国*疆新**阿勒泰、四川阿坝州、云南、内蒙古、黑龙江、福建、河南、湖南等地均发现有金绿宝石,但是宝石价值不大,特殊说明*疆新**的金绿宝石主要呈葵花黄色,没有猫眼效应和变色效应。

金绿宝石原石(图源网络)
金绿宝石——铍铝氧化物,是含Be的矿物,与热液活动有关,少数由变质作用形成。已知的金绿宝石的成矿作用是后岩浆成矿作用,以及与伟晶岩的晚阶段或启程热液作用的各个阶段有关,但是大部分在页岩中形成。金绿宝石的原生矿床主要分为花岗伟晶岩型、接触交代型、气化-高温交代性。(《宝玉石矿床与资源》,岳素伟)

金绿宝石原石(图源网络)
热液相关的金绿宝石的形成,要求成矿体系中要有足够的Al2O3和BeO。当成矿体系中SiO2、Al2O3和BeO组分浓度较高时,会结晶形成绿柱石,随着反应的进行,体系中的SiO2耗尽,此时Al2O3和BeO的含量依旧很高,才会形成金绿宝石。
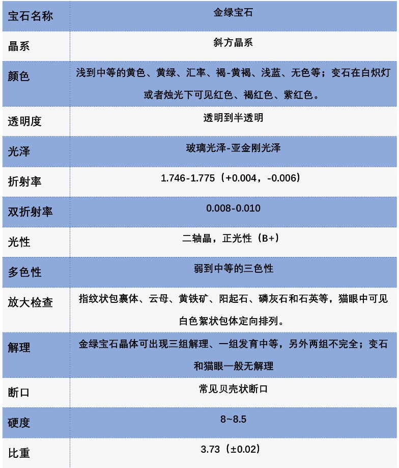
金绿宝石的宝石学性质
金绿宝石化学成分为BeAl2O4,其中含BeO-19.8% , Al2O3-80.2%,常含有Fe、Ti、Cr等杂质,属于斜方晶系,常常发育为板状、短柱状,经常形成假六方环状三连晶穿插双晶,晶面常见平行条纹。

金绿宝石轮状双晶示意图及实物图

金绿宝石基本性质
猫眼、变石详解
前面说到,金绿宝石主要可分为三类:
1.不具有特殊光学效应的被称为金绿宝石(Chrysoberyl);
2.具有变色效应的称为变石(也可叫亚历山大变石,Alexandrite);
3.具有猫眼效应的称为猫眼(Chrysoberyl或Cat's eye);
现在就主要解释一下金绿宝石中的变石和猫眼石的主要特征。
1. 猫眼

猫眼(图源网络)
猫眼的得名源自于其内部的金红石包裹体产生的猫眼效应,折射光会产生一条明亮的光带,这条光带会随光线的移动产生变化,就如同猫眼,栩栩如生,在宝石学中,这也被称为猫眼效应。
为展示这种现象,猫眼多被加工成弧面型,以中高凸面型、双凸面型最为常见,另外,为了使光带更加清晰、灵活,顶部一般凸起较高,底部通常不抛光。
值得注意的是:在所有具有猫眼效应的宝石命名中,只有金绿宝石猫眼能被直接称为"猫眼",其他宝石则需要加上前缀,例如"碧玺猫眼"、"石英猫眼"等。

猫眼(图源网络)
猫眼还有一个特殊的现象称为"乳白-蜜黄”现象,这聚光灯光源下,猫眼宝石影向光的一半呈现其体色,而另一半呈现乳白色,一般猫眼石的本色就是蜜黄色,所以有"乳白-蜜黄”称呼。

“乳白蜜黄”现象
猫眼的质量评价:金绿猫眼的品质依据主要是颜色、亮带的形状和重量。在颜色上,蜜黄色和棕褐色为最佳。亮带是衡量猫眼石价值的一个主要因素,猫眼的亮带应位于宝石弧面的中央,亮带纤细、清晰,移动灵活的猫眼石价值较高,用单光源从猫眼石侧面照射,猫眼石两侧的颜色不同。
从佳士得和苏富比的拍卖趋势来看,猫眼在拍卖市场的受欢迎程度是毋庸置疑的。

77.01克拉天然「斯里兰卡」无经处理金绿猫眼石「 双龙」 戒指
成交价
RMB 5,123,088
HKD 6,372,000
USD 815,616
EUR 637,200

50.40克拉圆珠形天然「斯里兰卡」无经处理金绿猫眼石配钻石「金球」戒指
成交价
RMB 2,793,060
HKD 3,540,000
USD 453,120
EUR 354,000
2. 变石
变石,也称亚历山大变石,它是具有变色效应的金绿宝石。

变石
优良的亚历山大石在日光或是日光灯下呈现以绿色色调为主的颜色,在白炽灯或者烛光下呈现红色色调为主的颜色。其色度为中浓至浓,颜色太淡的变石达不到上乘宝石的浓颜颜色品质;颜色太深的百变石则缺乏亮度,几近黑色。
在过去200年的时间里,俄罗斯出产了世界上绝大部分的亚历山大变石,随着资源的枯竭、政府的把控,俄罗斯矿区的亚历山大变石产量已经十分有限。
但与19世纪俄罗斯出产的变石相比,很多宝石颜色变化不够明显,而且色调模糊。不难发现,优良品质的变石愈发稀少而珍贵。

亚历山大变石(图源网络)
从宝石学特征来看,斯里兰卡产出的亚历山大变石通常比俄罗斯产出的要大,但颜色往往不太理想。产自巴西的亚历山大变石在颜色上可与俄罗斯的媲美,但其产量也在逐年下降。
变石的质量评价:变石的变色程度和强弱是影响其价值的关键因素,变色强烈而显著的为上品,最优质的变石应该是在白炽灯下呈亮绿色或是蓝绿色,在富有红光的钨丝灯下为紫红色。

亚历山大变石吊坠
成交价:HK$ 1,750,000
单克拉价:HK$ 191,466.08
如有疑问可以在下方留言哦