编者按
相信无论那个当事人遭遇刑事案件,都有如晴天闷雷,一阵眩晕。犯罪嫌疑人及家属面对突如其来的牢狱之灾究竟应该做什么,怎么做?为什么说“黄金37天”特别重要,在这37天中会发生什么事情,律师又能够为当事人及家属提供怎样的服务?事关人身自由,影响重大,为您细细道来。
作者:屈坤磊 律师
单位:刑事诉讼法律专家
深夜,一个陌生座机号码来电,“喂,您好,请问是张三的家属吗?张三因为涉嫌xx罪名被拘留了,现在关押在xx市xx区看守所;我们是xx派出所,现在通知你们,你们可以现在为xx委托辩护人了。”
上午,一脸焦虑的当事人,“律师您好,我的丈夫因为涉嫌xx罪名被公安局抓了,您说我怎么办呀?警察说的那些事儿我一点都没听说过,这可如何是好?”
面对焦虑的当事人其实需要先冷静下来,看究竟涉及的是刑事拘留还是行政拘留。行政拘留作为一种行政处罚措施,规定在《行政处罚法》第九条,并且期限只有十五天;而刑事拘留并非一种处罚措施,而是一种强制措施,具有临时性和工具性,刑事拘留规定在《刑事诉讼法》,期限从三天到三十天不等,拘留结束将会变更或解除刑事强制措施。

相信无论那个当事人遭遇刑事案件,都有如晴天闷雷,一阵眩晕。犯罪嫌疑人及家属面对突如其来的牢狱之灾究竟应该做什么,怎么做?为什么说“黄金37天”特别重要,在这37天中会发生什么事情,律师又能够为当事人及家属提供怎样的服务,事关人身自由,影响重大,一篇指引,一个表格、带您细细道来。
1
黄金37天的由来
为什么是37天
黄金37天是刑事诉讼程序中自侦查机关作出刑事拘留决定至检察机关作出逮捕决定的期间,并非是严格的法律用语,也并非是个单一概念。
根据《刑事诉讼法》第九十一条的规定:
公安机关对被拘留的人,认为需要逮捕的,应当在拘留后的三日以内,提请人民检察院审查批准。在特殊情况下,提请审查批准的时间可以延长一日至四日。
对于流窜作案、多次作案、结伙作案的重大嫌疑分子,提请审查批准的时间可以延长至三十日。
人民检察院应当自接到公安机关提请批准逮捕书后的七日以内,作出批准逮捕或者不批准逮捕的决定。人民检察院不批准逮捕的,公安机关应当在接到通知后立即释放,并且将执行情况及时通知人民检察院。对于需要继续侦查,并且符合取保候审、监视居住条件的,依法取保候审或者监视居住。
因此,黄金37天其实是两部分构成,一部分是公安机关最长拘留羁押期限30天,另一部分是检察院批准公安机关提请逮捕的审查期限7天。虽然这37天是法律规定的最长期限,也存在在30天以内就提请逮捕,在7天以内就做出批捕或不批捕决定的情形,但是用足37天是更常见的情形。
37天并非是刑事案件唯一的一种拘留之前逮捕之前的羁押期限,而是仅针对公安机关侦查的案件。检察院侦查的案件,适用的期限最长是17天(《刑事诉讼法》第一百六十条);监察机关移送检察院审查起诉的案件,检察院拘留的期限最长是14天(《刑事诉讼法》第一百七十条)。不过检察院自侦案件和职务犯罪案件
何谓“黄金37天”
首先,羁押开始的37天是逮捕前的羁押期限,如果批准逮捕,那么意味着侦查机关掌握了一定的证据,案件有更大可能导向有罪判决。
其次,我国的国家赔偿与错案责任追究制度,使得逮捕之后的犯罪嫌疑人更难获得无罪判决或者取保候审。
第三,羁押开始的37天,对于侦查机关、犯罪嫌疑人和辩护人都是非常重要的时期。对于侦查机关来讲,此时距离犯罪事实发生的时间最近,特别是刚发生的犯罪案件,便于侦查机关收集证据;对于犯罪嫌疑人来讲,此时是其生活环境发生重大变化的开始,与外界的交流被隔断,身陷囹圄,孤独无助;对于辩护人来讲,此时是第一次与犯罪嫌疑人接触,越早了解案情,越能做好辩护工作。
2
黄金37天,犯罪嫌疑人应该做什么?
在被羁押的37天当中,犯罪嫌疑人无法与外界取得有效联系,又因为一般而言,犯罪嫌疑人是初次面对刑事程序,难免恐惧独孤,忧心忡忡;因此对于犯罪嫌疑人来讲,辩护人是其在刑事程序中最经常见到,也最值得信赖的人。对于辩护人来说,取得犯罪嫌疑人的信任,能够全面的知悉案件基本情况,也是取得最佳辩护效果的要义。
充分信任辩护人,全面交流案件情况
在羁押最初的37天,案件究竟是什么情况,只有犯罪嫌疑人最清楚。犯罪嫌疑人虽然不是法律专家,却是一线当事人,在案件侦查早起,其要比侦查机关和辩护人对于案件有更多的信息。因此,犯罪嫌疑人此时应该与辩护人建立信任,并充分交流案件基本信息。只有这样,辩护人才能对于案件有基本了解,并及早做出判断,进而做出最佳辩护。
案件关键点应该如实告知
犯罪嫌疑人作为被追究刑事责任的对象,天然有趋利避害的心理,其对事实的描述,即便自身有意愿如实告知辩护人,也可能虚构或隐瞒部分事实。这就要求辩护人在与犯罪嫌疑人的交流中,根据犯罪嫌疑人告知的情况,结合相关法律规定,识别案件关键信息。针对这些案件关键信息,再三反复与犯罪嫌疑人确认。这些关键一般来说都与罪与非罪,此罪彼罪,罪轻罪重相关。
羁押前的生活与羁押中的生活
羁押状态并非是转瞬即逝的,反而可能是持续数月,乃至数年。因此,对于犯罪嫌疑人来讲,应该理性看待被羁押的状态,及时对于自己正常合法的生产经营、工作、生活等事宜作出必要安排是明智的。对于辩护人来讲,其是犯罪嫌疑人与外界沟通的一个媒介,在合法的范围内,也应当为了犯罪嫌疑人的利益,妥善及时传递相关信息。
羁押状态下的犯罪嫌疑人,其生活空间都集中在看守所当中,环境恶劣,条件艰苦,需要犯罪嫌疑人做好身心准备,有关衣物、金钱的需要。看守所里可以满足基本的生活条件,但是有关袜子、内衣等衣物,天气转冷时候的线衣,还是有必要准备一下。看守所里存钱主要是可以在基本的看守所生活中改善一些生活。
3
黄金37天,辩护人的职责
辩护人并非办案机关,其最主要的职责是接受犯罪嫌疑人一方的委托,以事实为依据,以法律为准绳,最大限度确保犯罪嫌疑人的利益。这种辩护的职责一般分为程序辩护与实体辩护两方面。在黄金37天之内,律师的辩护工作既涉及程序方面的辩护,也涉及实体方面的辩护。
程序方面的辩护
程序方面的辩护一般指向两个维度,其一是监督办案机关合法办案。最典型的情况是控告举报办案机关刑讯逼供;其二是为犯罪嫌疑人及时申请变更刑事强制措施,最重要的是变更刑事拘留为取保候审或监视居住。
取保候审状态下,犯罪嫌疑人脱离了羁押状态,在遵守取保候审相关规定的前提下,可以恢复人身自由。因此,在黄金37天之内,为了最大限度的维护犯罪嫌疑人的利益,辩护人应该依法及时申请侦查机关变更强制措施。
根据《刑事诉讼法》第六十条的规定,人民法院、人民检察院和公安机关对有下列情形之一的犯罪嫌疑人、被告人,可以取保候审:
(一)可能判处管制、拘役或者独立适用附加刑的;
(二)可能判处有期徒刑以上刑罚,采取取保候审不致发生社会危险性的;
(三)患有严重疾病、生活不能自理,怀孕或者正在哺乳自己婴儿的妇女,采取取保候审不致发生社会危险性的;
(四)羁押期限届满,案件尚未办结,需要采取取保候审的。
取保候审由公安机关执行。
实体方面的辩护
在黄金37天之内,辩护人通过与犯罪嫌疑人的会见,自己的调查取证,对于案件有了一些了解。
此时,应该结合现有的案件事实,依据法律规定,依法向办案机关书面提出犯罪嫌疑人是否可能无罪,是否存在自首、立功、坦白等量刑情节,是否存在未遂、中止、从犯等有利情形;为了证明上述事实与情节,还需要犯罪嫌疑人就证据问题与辩护人全面沟通;只有这样,辩护人才能最大限度维护犯罪嫌疑人的利益。
同时,律师也应当告知犯罪嫌疑人在会见过程中存在的风险,既包括涉及刑事程序侦查阶段自身的风险,也可以就涉嫌罪名向犯罪嫌疑人答疑解惑,同时,还需要告知会见过程中的风险。倘若嫌疑人还没未作有罪供述,那也不必对律师陈述。因为律师没有义务去发现他们的罪行,也没有义务去收集他们的罪证。
一些犯罪嫌疑人认为刑事辩护的战场在法庭,而辩护工作集中体现为刑事法庭辩护。这种理解颇有些片面。根据现行《刑事诉讼法》第三十八条,自犯罪嫌疑人被采取刑事强制措施之日起即可委托辩护人。辩护人在侦查阶段应该向犯罪嫌疑人提供法律帮助;代理申诉、控告;申请变更强制措施;向侦查机关了解犯罪嫌疑人涉嫌的罪名和案件有关情况,提出意见。犯罪嫌疑人应该在法律允许的范围内第一时间委托辩护人,以便被告人为其争取最好的辩护结果。
如果您或者您的家属身陷囹圄,欢迎随时与我们联系,我们将为您提供更详细的解答,更专业的法律服务。
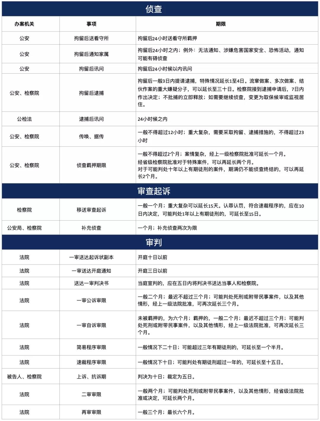
附刑事程序重要期限一览
