大学毕业后去海南,发展前景大吗?
距离今年毕业季还剩3个月左右,春招3月初已经开始,网上数据预计今年毕业的大学生(985 211大专)约有900万左右,对即将毕业踏入社会的大学生来讲竞争压力太大了。

在众多学生想要留在或者去到北上广深,这样的大城市发展时候,有的大学生有意向毕业后去海南发展,究其缘由,跟海南人才引进福利政策有关。
1 海南实行落户自由,标准如下
(一)按本省有关规定认定的高层次人才;
(二)具有硕士以上学位的人才;
(三)具有高级专业技术资格、高级技师职业资格的人才;
(四)上年度工资性收入达到30万元以上,且年缴纳个人所得税达到5万元以上的来本省就业人才。上述标准随本省人均工资水平变化适时调整;
(五)拥有能够促进企业自主创新、技术升级的重大科研成果,在本省所聘用企业以技术入股,入股估值不低于150万元、占股不低于注册资本10%的创新人才;
(六)在本省领办、创办企业,其产品符合本省12个重点产业支持方向,并为所在企业的主要创办人,且个人实际出资不少于150万元(不含技术入股)的创业人才;
(七)教育部“985工程”“211工程”高校本科应届毕业生。
2 提供租赁补贴或购房补贴
35岁以下全日制本科毕业生:可选择按1500元/月标准享受住房租赁补贴,补贴时间不超过36个月;或按1.8万元/年标准享受购房补贴,补贴时间不超过3年。
看着以上2个优惠政策,有大学生心动也是必然的,去海南发展也是未尝不可。
我们再看在海南发展前景大吗?
今年十四五召开,其中就就关于海南自贸区发展,政府工作报告中两次提及到海南自贸港,明确提出“推进海南自由贸易港建设”,建设海南自贸港。支持“一带一路”。
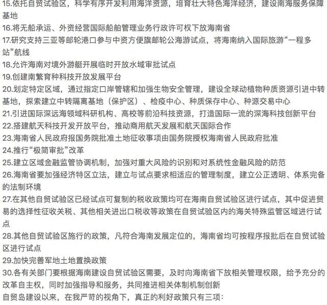
具体请看一下媒体总结的自贸岛建设以来的利好政策截图如下。


这里面最明显的莫过于免税政策了。
还有就是医药方面的特许权,及其他自然资源。这么一看海南拿到的红利政策还真不少。
但是话又说回来了,如果是刚毕业的大学生,去到海南发展,是挺有挑战性的。

受地理位置限制,海南本身是一个岛屿,商品都需要从大陆运去海南,运输成本高,导致物价偏高,而且海南的房价也不便宜,被一些房产商炒概念炒起来了,而且未来房价也不会低。
结尾:未来海南肯定是有大发展。但周期可能会有点长,让我们拭目以待吧。
(文中图片来源于网络,如有侵权请联系删除)