
提前报名,展会现场免费领取价值199元会刊!
随着人们对智能手机以及平板电脑等数码产品的使用频率越来越高,长途跋涉的差旅更是进一步增加了对设备用电的需求。动辄4000mAh电池以上的智能手机已经比比皆是,普通10000mAh的充电宝在很多情况下已经满足不了很多小伙伴的使用需求,很多20000mAh或者30000mAh容量的移动电源开始受到越来越多小伙伴的喜爱。

今天充电头网为大家带来的这款移动电源来自倍思,这款30000mAh的移动电源有4个USB-A输出接口、一个USB Type-C双向接口、一个Lightning输入接口、以及一个Micro-USB输入接口,现在市面上主流的充电接口一应俱全。
一、倍思30000mAh移动电源开箱

倍思这款移动电源采用长方形纸盒包装,包装以白色为底色,中间是充电宝的外观展示图。

背面是移动电源的详细容量接口参数以及认证、防伪标志等信息。

侧面顶部带有一个BASE ON USER THIS IS BASEUS的logo。

包装盒顶部带有挂孔,方便在店内展示。

打开包装,充电宝位于一个塑料托盘里面。

包装内容:说明书、保修卡、充电宝、Micro-USB充电线。

移动电源整体采用黑色塑料材质,造型较为方正。

正面顶部带有一块圆形LED显示屏幕,可以显示当前的电池电量。

底部带有一个33W的标识,最大支持33W输出功率。

由于这款移动电源的接口众多,设计师将每个接口的使用说明做成了贴纸,方便第一次使用查看。

顶部集成了4个USB-A输出接口,一个USB Type-C双向接口,一个Lightning输入接口,一个Micro-USB输入接口。

侧面带有一枚电源开关键。

电源键为圆形,凹陷在边框以下,可以防止误触,也可以增加手感识别度。

另一侧非常干净整洁。

背面同样也没有多余的元素干扰。

底部是部分产品的参数标识,具体内容大致如下:
型号:BS-30KP303
电池容量:30000mAh/3.8V 114Wh
Micro输入:5V2A、9V2A、12V1.5A
Type-C输入:5V2A、9V2A、12V1.5A
Type-C输出:5V3A、9V2A、12V1.5A
USB1输出:5V2.4A
USB2输出:5V2.4A
USB3输出:5V2.4A
USB4输出:5V3A、9V2A、12V1.5A
USB1+2+3输出:5V3A
USB4+Type-C输出:5V3A
5口总输出:5V6A 30W
输出功率:15W(USB1+2+3)+18W(USB4或Type-C)

机身细节方面,外壳表面采用防滑纹理设计,手感细腻,并且还具有一定抗指纹效果。

使用ChargerLab POWER-Z KT001测量 USB-A1接口支持USB-DCP充电协议。

测量USB-A2接口支持Apple 2.4A、Samsung-5V-2A、USB-DCP充电协议。

测量 USB-A3接口支持USB-DCP充电协议。

测量 USB-A4接口支持的协议比较多,有:Apple 2.4A、Samsung-5V-2A、USB-DCP、QC2.0/3.0、FCP充电协议。

测量USB Type-C接口支持的协议同样比较多,有:Apple 2.4A、Samsung-5V-2A、USB-DCP、QC2.0/3.0、FCP充电协议。

侧面USB Type-C接口,支持的PD输出档位如下:5V/2A、9V/2A、12V/1.5A,和底部标注一致。

和iPhone Xs Max放置在一起,两者长度基本一致,iPhone Xs Max还要略宽一些。

厚度比一元硬币相比,相当于1.5个硬币竖起来的高度。

测量一下重量,有503.3g,约2.5台iPhone Xs Max手机的重量。

相比较其他30000mAh的移动电源,倍思这款在整体三围尺寸上控制的要更为小巧,拿在手里还是可以接受的。
二、倍思30000mAh移动电源拆解

拆开外壳,可以看到外壳通过两侧的卡扣进行固定。

PCB板外面带有白色导热胶固定,在合金电感处还放了一块导热胶,用来辅助散热。

取出电池和PCB板,电池后面贴了一块黑色泡棉胶来进行固定。

显示窗通过两颗螺丝固定在外壳上。

电池正面的黑色泡棉。

侧面同样有黑色泡棉保护。

底部的黑色泡棉。

揭开后面的泡棉胶,可以看到电池编码为1155100PH,单片容量10000mAh,38Wh,标称电压为3.8V,2019年3月15日生产。

通过这块PCB将镍带焊上去,用来隔离、保护电池,3片电池并联。

接口特写,从左到右分别是USB-A1接口、USB-A2接口、USB Type-C接口、Lightning接口、Micro-USB接口、USB-A3接口、USB-A4接口。

侧面的电源开关按键。

PCB正面一览,这一面主要是两颗合金电感、主控芯片以及其他小型元器件。表面采用了大量白胶在合金电感和芯片处进行固定,进行辅助散热。
与一元硬币大小对比,整个PCB的集成度很高,大小控制还是非常不错的。

两颗电池保护管。

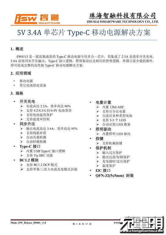
来自珠海智融的移动电源主控芯片,型号SW6115。

智融SW6115详细资料。SW6115是一款高集成度的Type-C移动电源专用多合一芯片,输入耐压16V。集成了2.5A高效率开关充电,3.4A高效同步升压输出,Type-C接口逻辑,照明驱动以及相应的管理逻辑。外围只需少量的器件,即可组成完整的高性能Type-C移动电源解决方案。充电头网了解到,智融的SW6115还被倍思M25P移动电源采用。

EASTSOFT东软单片机ES7P003FGTF。

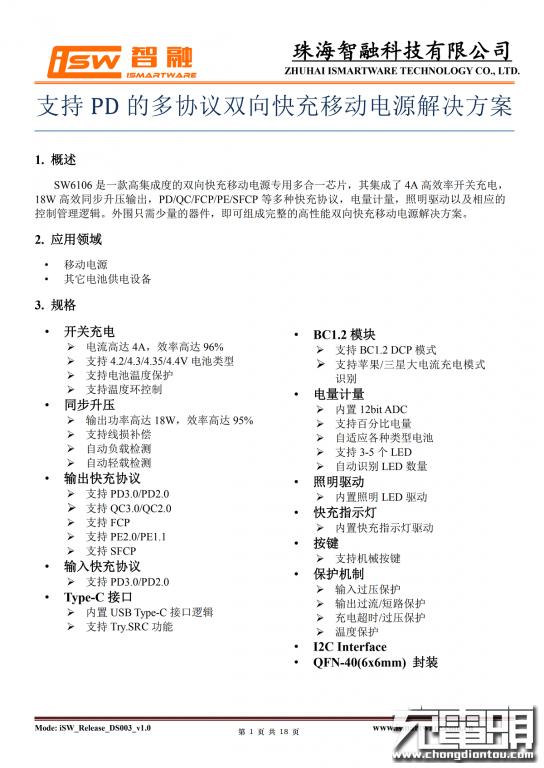
移动电源主控芯片,来自珠海智融的SW6106。

SW6106是一款高集成度的双向快充移动电源专用多合一芯片,其集成了 4A 高效率开关充电, 18W 高效同步升压输出,PD/QC/FCP/PE/SFCP 等多种快充协议,电量计量,照明驱动以及相应的 控制管理逻辑。支持边充边放,在单口工作时支持快充输入输出,多口工作时支持 5V 输入输出。外围只需少量的器件,即可组成完整的高性能双向快充移动电源解决方案。

2R2合金电感,底部打胶固定,有效降低充放电过程中带来的温升。

旁边还有一颗2R2合金电感,底部打胶固定,有效降低充放电过程中带来的温升。

丝印“360AO 696U2”Lightning的取电芯片。

配电切换MOS管。

PCB背面特写,中间是LED显示屏,周围是输出电路保护MOS。

电路板上突出来的部分是LED数字电量显示屏。

7071C,锂电池保护IC。

USB-A输出端8205 MOS管。

另一侧的USB-A输出端8205 输出保护MOS管。

USB Type-C控制输出端口切换的两颗8205 MOS管。

热敏电阻特写,热敏电阻贴在侧面三片电池之间,检测电池组的温度,保证安全。

拆解完毕。
充电头网总结
这款倍思30000mAh移动电源最大的特点便是作为一款容量达到30000mAh的移动电源,不仅满足了大部分小伙伴对长途差旅的充电需求,而且对移动电源的体积控制也非常出色。拥有4个USB-A接口、一个Type-C双向快充接口、一个苹果Lightning充电接口、一个Micro-USB充电接口,接口非常丰富,并且还支持USB PD快充。
通过拆解可以看到,这款移动电源内部采用了两颗主控芯片,分别是智融SW6106和SW6115,独立对应相应的端口,不仅支持多协议快充,而且集成高,外围所需元器件少,对减少充电宝体积是比较行之有效的。