腹痛是日常生活中最常见的症状,如果急性中上腹持续性剧烈腹痛,并有暴饮暴食(大量饮酒、荤食饱餐)或胆道疾病史,要考虑是急性胰腺炎引起的。本文就来详细介绍胰腺炎的相关医学知识。
什么是胰腺炎
胰腺炎是一种胰腺部位发生的非感染性炎症。临床上分为急性胰腺炎和慢性胰腺炎两类。
急性胰腺炎(AP)是多种病因导致胰腺组织水肿、出血及坏死等急性损伤。
慢性胰腺炎(CP)是由于各种原因导致的胰腺局部或弥漫性的慢性进展性炎症,伴随胰腺内外分泌功能的不可逆损害。
我国的胰腺炎发病率比国外低,但近年来,发病率有所升高,胆源性胰腺炎占发病人群的50%以上。急性胰腺炎的平均发病年龄55岁,约有15%~20%的成年人病情较重,少部分患者可因病死亡。慢性胰腺炎患者男性明显高于女性,约为女性的2倍。

胰腺炎分类
胰腺炎可大致分为急性胰腺炎和慢性胰腺炎,根据其严重程度,急性胰腺炎又分为轻度和中度重症和重症急性胰腺炎,慢性胰腺炎则根据其病理类型分为四种,详情可见下表:

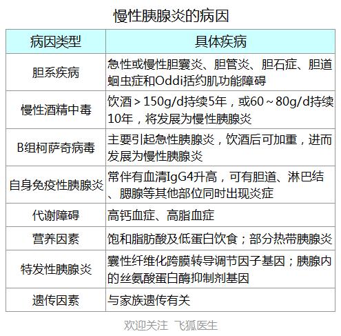
胰腺炎的病因
胰腺炎可由多种因素导致,国外引起胰腺炎的原因主要为长期饮酒,而我国主要是由于胆结石致胰液引流不畅导致胰腺发炎。因此,我国最常见的病因是胆道梗阻性疾病。
(一)基本病因
胆石可阻塞胰管,导致消化酶排除不畅,当这些储积在胰腺中的消化酶被激活后,刺激胰腺细胞并引起炎症时,就会发生胰腺炎。随着急性胰腺炎的反复发作,可能会发生胰腺损伤并导致慢性胰腺炎。
急性胰腺炎的病因:

慢性胰腺炎的病因:

(二)诱发因素
酗酒、暴饮暴食,肥胖。
胰腺炎的症状与表现
由于病因及病情轻重程度不同,胰腺炎的症状可能会有所不同,患急性胰腺炎的患者与患慢性胰腺炎的患者感受到的疼痛形式可能完全不同。
(一)典型症状
1、急性胰腺炎的典型症状包括:
(1)急性腹痛:常为首发症状。中左上腹部甚至全腹突然开始疼痛,程度从轻度到重度不等,疼痛可能会向腰背部放射,进食后感觉疼痛加剧。如果引起腹膜炎,疼痛可由中左上腹波及全腹。
(2)恶心和呕吐:多数患者起病时就出现恶心、呕吐,有些呕吐物为胃内容物,有些则为褐色液体。
(3)发热:继发细菌感染时,常出现发热,可持续3-5天。多为中度发热,少数为高热。如发热不退或逐日升高,尤其是持续2-3周以上者,要警惕胰腺脓肿可能。
(4)黄疸:病情较轻的AP可无黄疸。引起黄疸的原因有:胆道感染、胆石症引起胆总管梗阻;肿大的胰头压迫胆总管;合并胰腺脓肿可胰腺假囊肿压迫胆总管;合并肝脏损害等。
(5)急性多器官功能障碍及衰竭的相关症状:低血压及休克、呼吸困难、少尿或无尿、上消化道出血、猝死等。
2、慢性胰腺炎的典型症状包括:
(1)腹痛:上腹部疼痛,可蔓延到后背,饱食、食入高脂肪食物或饮酒后疼痛加剧。伴有上腹饱胀、嗳气。腹痛剧烈时,可伴恶心、呕吐。
(2)脂肪泻:不耐受油腻食物,表现为排便次数增多,大便有泡沫、恶臭、表面发油光。
(3)血糖升高:因胰腺的慢性损伤会导致糖尿病。

胰腺炎的相关检查
诊断慢性胰腺炎和诊断急性胰腺炎的检查方式有所区别,具体如下文所示:
(一)急性胰腺炎
急性胰腺炎相关的检查包括血液检查和影像学检查,首先要抽血做实验室检查,即采集患者的血液样本送到实验室进行检测,包括淀粉酶、脂肪酶、血生化、血常规、超敏C反应蛋白等;影像学检查主要是胸腹部X线、CT、腹部超声等。
1、血液检查
(1)血清淀粉酶:急性胰腺炎发作初始2~12小时血清淀粉酶开始升高,检查结果阳性可提示胰腺炎,但数值升高程度与病情严重程度无确切关联。
(2)血清脂肪酶:起病后24~72小时血清脂肪酶开始升高,检查结果阳性意义同淀粉酶。
(3)其他标志物:血糖升高程度可以反映胰腺坏死程度。血脂检查(血甘油三酯水平)可以明确胰腺炎的病因是否由高脂血症引起。C-反应蛋白可以帮助诊断病情严重程度。
(4)血常规和血生化:白细胞数量和类型可以帮助判断感染情况。肝肾功能检查可以帮助医生判断是否有肝、肾功能损伤;若谷丙转氨酶、碱性磷酸酶、胆红素升高,可提示胆源性胰腺炎。
注意事项:
(1)抽血前不要吃油腻、高蛋白的食物,避免大量饮酒,维持正常的生活规律。
(2)血生化检查抽血前要禁食8小时,一般前一天晚上10点后不要再进食,第二天早上在空腹状态下抽血。
(3)抽血时配合医生操作即可,抽血后按压针孔5分钟左右,以免造成局部青淤。
2、影像学检查
(1)X线平片:可见胰腺区域的钙化灶、结石影,有助于初步判断病情。备孕期或者怀孕的人不建议做此项检查。检查前,除去有金属性物质的衣物。遵照医嘱进行摆好体位。
(2)腹部CT:CT扫描可显像胰腺、胆囊和胆管,确定是否有胰腺水肿、坏死,判断病变严重程度;还能发现胰腺局部并发症如胰腺周围液体积聚、假性囊肿等;并排除其他病因引起的疼痛。检查前4小时禁食,避免剧烈运动。检查前2天内不要服泻剂,检查前一周内不要吃含金属的药物,如胃肠造影剂。检查前去除检查部位带有金属物质的内衣或其他物品。
(3)腹部超声:大多数情况下,腹部超声可以显示胆结石具体位置,也可显示胆总管扩张,是胰腺炎胆源性病因的筛查方法。超声检查前8小时需要禁食禁水,检查时需要脱去厚重的外套,只留衬衣、打底衫、毛衣等贴身衣物。

(二)慢性胰腺炎
1、血液检查
(1)血清淀粉酶:血清淀粉酶可轻度升高,急性发作时可显著升高。
(2)血常规:在合并胆道感染时,血白细胞可升高。
(3)血生化:血胆红素、碱性磷酸酶有助于了解有无胆道梗阻,以此协助判断慢性胰腺炎的病因。
2、胰腺外分泌功能测定
(1)N-苯甲酰-L酪氨酸-对氨基苯甲酸(BT-PABA)试验:需要患者口服BT-PABA后,检查血和尿中的对氨基苯甲酸浓度,可以间接反映胰腺分泌糜蛋白酶的功能。检查中按照医生要求配合操作即可。
(2)大便弹性蛋白酶含量检测:了解胰腺外分泌功能,较BT-PABA试验准确性高。
(3)粪脂检测:需要患者连续摄入3天脂肪餐,并收集3天的大便,检查24小时内大便的脂肪量是否超过7g,帮助诊断胰腺外分泌功能,以此判断胰腺功能损伤程度。
3、胰腺内分泌功能测定
(1)血糖及胰岛素测定:患者可有血糖升高,血浆胰岛素水平降低。
(2)胰多肽(PP)测定:慢性胰腺炎患者空腹及餐后血浆胰多肽可明显降低。
(3)血清胆囊收缩素测定:慢性胰腺炎患者血清胆囊收缩素可明显升高。
4、影像学检查
(1)X线检查:发现胰腺钙化斑或结石,可以帮助诊断慢性胰腺炎。
(2)超声内镜:借助内窥镜通过口进入胃,可以近距离观察胰腺及其周围组织结构,为诊断慢性胰腺炎提供更准确的信息。配合医生检查,如有不适可及时告知医生。
(3)腹部CT:可以明确诊断,判断慢性胰腺炎的分级。检查时不可带有金属衣物及金属类体内植入物,如假牙、心脏支架、避孕环等,若有这些情况,需要跟医生说明。
(4)经内镜逆行性胰胆管造影术(ERCP):可发现不规则或囊状扩张、狭窄、阻塞的胰管,以及胰腺分裂症、胆系疾病。如果有造影剂过敏,请提前告知医生。ERCP是有创性检查,多不单独用于作为检查手段。
(5)磁共振成像(MRI) :寻找胆囊,胰腺和导管的异常情况,作用同CT扫描。检查当日早晨可进小量食水。检查前禁食4小时,检查前一周不能做胃肠钡餐检查。进入检查室前除去携带的一切金属物品,如果做过心脏起搏器、心脏人工金属瓣膜置换术、金属避孕环等手术,需告知医生,避免检查中受到伤害。
5、病理学和细胞学检查
经内镜超声引导细针穿刺吸取胰腺活组织,行病理学检查,或经ERCP检查收集胰管分泌液作为细胞学检查,可鉴别慢性胰腺炎与胰腺癌。保持腹部清洁,放松心情,配合医生操作即可。

诊断与鉴别诊断
急性胰腺炎、慢性胰腺炎,包括上文未重点阐述的肿块型自身免疫性胰腺炎的鉴别诊断,医生会关注的侧重点也各不相同。
(一)急性胰腺炎
消化性溃疡、胆石症、急性肠梗阻及心肌梗死等疾病也可出现上腹痛等症状,需与急性胰腺炎鉴别。急性胰腺炎通常有大量饮酒、过度饱食等诱因,随之出现上腹痛,常伴有恶心、呕吐、腹胀等表现,经过检查常有血淀粉酶极度升高、CT/磁共振显示肿胀的胰腺等阳性发现。
(二)慢性胰腺炎
慢性胰腺炎需要与胆道疾病、慢性肝病以及小肠性吸收功能不良鉴别。慢性胰腺炎患者常有胆结石、胰腺炎病史、长期酗酒等个人史,通过血液检查、影像学检查等结果不难诊断。
慢性胰腺炎诊断流程图

(三)肿块型自身免疫性胰腺炎
当出现肿块型自身免疫性胰腺炎性时,与胰腺癌鉴别尤为重要。可能需要在超声内镜引导下行细针穿刺活组织检查,甚至开腹探查,以确定肿块性质。
胰腺炎的治疗
急性胰腺炎病情轻及尚无感染的患者,首先采用非手术治疗,如果出现严重并发症,如胰腺脓肿、胰腺假性囊肿和胰腺坏死合并感染,或合并胆道疾病,经保守治疗病情无好转且继续恶化,可考虑微创治疗,尽可能不在急性期进行手术。
慢性胰腺炎以病因治疗为主,如治疗胆源性疾病,戒酒;必要时行胰管引流术和手术治疗。
(一)急性期治疗
急性期治疗主要针对急性胰腺炎,以下内容按其严重程度分别说明急性胰腺炎的急性期治疗,
1、轻度急性胰腺炎
(1)监护:所有急性期患者需密切监护。
(2)支持治疗:首先快速补液治疗,多首选晶体液,同时补充适量的胶体液、维生素及微量元素。提高患者血容量、预防胰腺坏死。
(3)休息、短期禁食:一般不需要肠内或肠外营养。症状消失、肠鸣音恢复正常、出现饥饿感即可恢复饮食。
(4)其他:腹痛剧烈者医生会给予止痛治疗,如哌替啶。胆源性胰腺炎可能需要抗生素治疗,其他病因引起的急性胰腺炎一般不使用抗生素。
2、中重度急性胰腺炎
(1)监护:这类患者应积极转入重症监护室,当出现低氧血症、急性呼吸窘迫综合征(ARDS)时需用正压机械通气辅助呼吸。有严重麻痹性肠梗阻者需鼻胃管持续吸引,从而给胃肠减压。
(2)液体复苏:24小时内是液体复苏的黄金时期。发病初期每天需要的补液量在3500~4000ml。常使用的是林格乳酸液。此外还需补充一定的能量及电解质维持电解质和酸碱平衡。
(3)预防及抗感染治疗:全身炎症反应综合征持续存在,会增加感染的风险。但不建议预防性抗感染治疗。疑似或确定感染时,需尽早接受广谱抗生素治疗,抗生素选择推荐采用降阶梯策略,即从高级到低级。常用抗生素有:亚胺培南-西司他丁、头孢曲松等。
(4)营养支持:可先暂时施行肠外营养,病情趋向缓解后,考虑48~72小时尽早开始经口肠内营养,对维护患者的肠道功能、预防感染等并发症有重要作用。
(5)减少胰液分泌:胰酶活性生长抑素及其类似物(奥曲肽)可直接抑制胰腺外分泌,一定程度上可改善腹痛等症状、降低淀粉酶活性。

(二)一般治疗
主要是针对慢性胰腺炎:
(1)病因治疗:戒酒等是治疗慢性胰腺炎的基础,其他包括胆系疾病;引起高血钙、高血脂的代谢障碍性疾病;
(2)胰腺分泌功能不全的治疗:如果有脂肪泻需用足量胰酶制剂替代治疗,可改善消化吸收功能障碍;同时应用PPI或H2受体拮抗剂抑制胃酸分泌,可减少胃酸对胰酶的破坏,提高药物疗效。合并糖尿病的患者需使用胰岛素。
(3)疼痛治疗:主要依靠选择合适的镇痛药物,包括非甾体抗炎药(如对乙酰氨基酚)及非阿片类镇痛药。
(4)内镜下治疗:可缓解部分患者的腹痛,内镜治疗主要包括支架置入术、胰管括约肌或胆管括约肌切开术、胰管或胆管取石术等。
(三)药物治疗
(1)预防及控制感染时使用抗生素治疗;
(2)使用胰酶活性生长抑素及其类似物(奥曲肽)可直接抑制胰腺外分泌,减轻疼痛等症状;
(3)如果有脂肪泻需用足量胰酶制剂替代治疗,可改善消化吸收功能障碍;
(4)同时应用PPI或H2受体拮抗剂抑制胃酸分泌,可减少胃酸对胰酶的破坏,提高药物疗效;
(5)合并糖尿病的患者需使用胰岛素;
(6)适当使用镇痛药物。
(四)手术治疗
急性胰腺炎应该避免早期手术;慢性胰腺炎是否进行手术治疗需根据患者个体情况具体判断。
1、中重度急性胰腺炎:若出现胰腺坏死感染、胰腺脓肿、多器官功能衰竭、败血症、休克、腹腔间隔室综合征、胰腺假性囊肿、疑有腹腔脏器穿孔或肠坏死、可能合并胰腺癌、胰腺肿大压迫胆总管发生阻塞性黄疸、脾静脉血栓形成和门脉高压症引起出血等严重并发症时,可能需要手术治疗。手术方式主要包括:经皮穿刺引流,内镜引流、腹腔镜或开放性手术治疗。
2、慢性胰腺炎:通过内科药物等治疗不能缓解的顽固疼痛,或有一些特殊的疾病因素(如胰管结石、胰管狭窄伴胰管梗阻、胆道梗阻、十二指肠梗阻、门静脉高压和胰性腹腔积液或囊肿等并发症),医生可能会建议采取手术治疗,以减轻疼痛、改善引流、处理并发症。主要术式有胰管引流手术、胰腺切除术等。
(五)中医治疗
该疾病的中医治疗暂无循证医学证据支持,但一些中医治疗方法或药物可缓解症状,对于慢性胰腺炎患者的治疗,建议到正规医疗机构,在医师指导下治疗。
胰腺炎的并发症
1、假性囊肿:急性胰腺炎可导致脓液和坏死组织聚集在胰腺中形成囊肿,破裂的大型假性囊肿可引起囊内出血和感染等并发症。
2、感染:急性胰腺炎可使胰腺易受细菌感染。
3、肾功能衰竭:急性胰腺炎可能导致肾功能衰竭,如果肾功能衰竭严重且持续存在,可能需要透析治疗。
4、呼吸障碍:急性胰腺炎可影响肺功能,导致血液中的氧气含量下降至危险的低水平。
5、糖尿病:慢性胰腺炎可损害胰腺?细胞,从而导致糖尿病。
6、营养不良:急性和慢性胰腺炎都可以使胰腺产生的消化酶减少,导致腹泻、营养不良。
7、胰腺癌:慢性胰腺炎长期引起胰腺的炎症是发生胰腺癌的危险因素。
胰腺炎的预后情况
1、急性轻度胰腺炎患者可在1周左右康复,不留后遗症。重度胰腺炎患者经积极治疗后,仍可能会有胰腺假性囊肿、胰腺脓肿和脾静脉栓塞等并发症,合并胰腺分泌功能不全,死亡率较高。病因未去除的患者会经常复发,急性胰腺炎可转换为慢性胰腺炎。
2、慢性胰腺炎的预后也主要取决于病因是否去除。如果并发症多,且无法根治,则后期生活质量较差。

预防措施与日常管理
(一)预防措施
急性胰腺炎是一种相当严重的疾病,急性出血坏死性胰腺炎尤为凶险,发病急剧,死亡率高。已知胰腺炎发病主要由于胰液逆流和胰酶损害胰腺,可以针对这些因素进行预防。
1、积极治疗胆道疾病
避免或消除胆道疾病。例如,预防肠道蛔虫,及时治疗胆道结石以及避免引起胆道疾病急性发作。
2、避免酗酒
平素酗酒的人由于慢性酒精中毒和营养不良而致肝﹑胰等器官受到损害,抗感染的能力下降。在此基础上,可因一次酗酒而致急性胰腺炎。
3、避免暴食暴饮
可以导致胃肠功能紊乱,使肠道的正常活动及排空发生障碍,阻碍胆汁和胰液的正常引流,引起胰腺炎。
(二)日常管理
胰腺炎是一种相当严重的疾病,急性重度胰腺炎尤为凶险,死亡率高。积极调整生活方式可有效预防胰腺炎复发。
1、戒酒。酒精是诱发急、慢性胰腺炎的主要因素之一,因此,戒酒对患者出院后控制病情很重要;如果难控制饮酒行为,可向家属寻求帮助。
2、戒烟。对预防胰腺炎有一定作用。
3、低脂饮食、多饮水。避免暴食暴饮。多吃蔬菜、水果,高蛋白、低脂肪的食品。
4、补充微量元素。长期脂肪泻病人,应注意补充脂溶性维生素及维生素B12、叶酸,适当补充各种微量元素。
5、均衡饮食、保持健康体重。由胆结石引起的胰腺炎不能完全预防,但是可以通过均衡饮食和定期运动来保持健康体重,从而降低胆结石形成的风险。
就诊指南
急性胰腺炎是一种相当严重凶险的疾病,死亡率高。如果出现急性腹痛,或严重到坐立不安的程度或无法找到更舒适的姿势,请及时急诊就诊。如果是持续性轻度腹痛,可预约门诊就诊。
就诊科室:消化内科、急诊科

总结:胰腺炎是胰腺组织的炎症性疾病,包括急性和慢性,长期过量饮酒、胆道结石是主要的病因,急性胰腺炎常发病急、病情凶险,死亡率高,如果出现急性腹痛,或严重到坐立不安的程度,应及时急诊就诊。积极治疗胆道疾病,避免酗酒、暴食暴饮,特别是食用过多的高脂类荤食,容易引起急性胰腺炎。
特别说明:本文主要内容整理自《实用内科学》、《急性胰腺炎诊治指南》、《慢性胰腺炎诊治指南》等,仅作医学科普学习,不做临床医疗使用,如果患有相关疾病,请尽快到医院请医生诊治。
如果您觉得文章内容不错,敬请点赞、收藏和评论,欢迎关注飞狐医生,感谢您的支持!