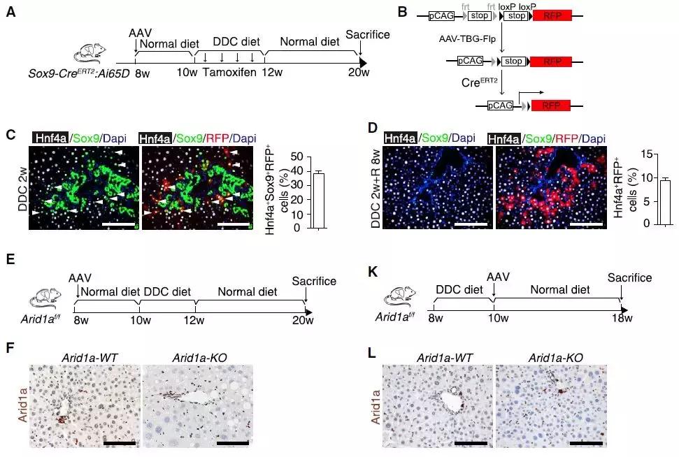
损伤后,分化的上皮细胞可通过重编程为其他细胞类型而作为组织再生的干细胞非依赖性来源。分化细胞可塑性的内在分子基础仍未得到很好的解决。2019年7月3日,中国科学院生物化学与细胞生物学研究所惠利健,李虹及中国科学院上海营养与健康研究所李亦学共同通讯在 Cell Stem Cell 在线发表题为“A Homeostatic Arid1a-Dependent Permissive Chromatin State Licenses Hepatocyte Responsiveness to Liver-Injury-Associated YAP Signaling”的研究论文,该研究发现Arid1a控制肝脏再生和与损伤诱导肝脏祖细胞样细胞(LPLCs)的出现相关的基因表达。肝细胞特异性Arid1a缺失减少了几种周围型肝损伤模型中的LPLC基因表达,并损害肝脏再生,导致器官功能障碍。Arid1a在体内平衡期间在富含LPLC的基因上建立了一种允许的染色质状态,这表明它赋予肝细胞对损伤诱导信号的反应能力。一致地,Arid1a促进YAP(一种关键的再生信号传导途径)与富含LPLC的基因的结合,并且Arid1a缺失阻止其在损伤后的YAP相关诱导。总之,这些发现为研究损伤诱导的LPLC对门静脉周围肝再生的贡献提供了框架。
2018年11月8日,中科院生化细胞所惠利健等人在 Cell stem Cell 杂志在线发表题为“In Vitro Expansion of Primary Human Hepatocytes with Efficient Liver Repopulation Capacity”的文章。该文章发现了:人肝细胞可以连续传代并扩增10000倍、ProliHHs在体外分化或移植后可以成熟等现象(点击阅读);
2018年6月21日,第二军医大学谢渭芬与中科院生化细胞所惠利健共同通讯在 Cell Stem Cell 在线发表题为“Chronic Liver Injury Induces Conversion of Biliary Epithelial Cells into Hepatocytes”的研究论文,该论文模拟人类慢性肝脏损伤,其中这种反应被钝化,没有基因操作,并评估了非实质细胞(NPC)对肝细胞再生的潜在贡献。显示NPC衍生的肝细胞补充长期硫代乙酰胺(TAA)或3,5-二乙氧基羰基-1,4-二氢可代骨素(DDC)处理引起的严重损伤后的大部分肝实质。通过对胆管上皮细胞(BECs)进行谱系追踪,显示BECs是新肝细胞的来源并且在门静脉周围区域和纤维化间隔中获得Hnf4α+ CK19 +双表型状态。双表型细胞也在肝硬化人肝脏中检测到。总之,这些数据进一步支持BECs肝细胞再生,无需遗传干预,并在严重肝损伤期间显示其细胞可塑性(点击阅读)。

文章截图
哺乳动物器官包含非常多样的细胞和组织类型。在受伤的哺乳动物上皮组织中,例如皮肤和肠,已经提出成体干细胞作为维持组织稳态的细胞来源。然而,最近的研究发现,分化细胞可通过去分化或转分化为其他类型的细胞补充受损组织,如肺泡,胃腺,肠隐窝,胰岛和肝实质等。由于大量驻留的分化细胞及其在损伤后的重编程,已经提出了潜在的治疗方法来利用分化细胞的可塑性用于原位组织修复和再生。显然,更好地理解体内损伤诱导的细胞特性转化的潜在机制,将促进基于细胞塑性的再生疗法的发展。

在外周损伤中肝细胞向肝祖细胞样细胞形成所需的Arid1a
细胞身份转换主要与转录因子,细胞信号传导和表观遗传修饰的转录调控有关。先前对体内细胞重编程的研究揭示了转录因子和细胞信号传导在细胞可塑性调节中的重要作用:例如,Fbw7(一种SCF型E3泛素连接酶的底物识别成分)的失活,通过稳定转录因子Neurog3(一种已知的内分泌细胞分化调节因子)诱导胰腺导管细胞转化为α,δ和β细胞;最近的一项研究表明,肝内胆管形成的缺陷引起严重的胆汁淤积性损伤,并通过TGFβ-Smad途径引发肝细胞向胆管细胞的转化,从而证实了重编程中转录因子与细胞外信号之间的相互作用。

Arid1a依赖性肝祖细胞样细胞形成有助于外周损伤诱导的肝再生
表观遗传修饰,包括DNA甲基化,组蛋白修饰和染色质重塑,是转录调控的另一层面。表观遗传调控的重要性在体外体细胞特性转换中得到了充分证明:例如,由Oct4招募的SWI / SNF染色质重塑复合物重塑染色质结构并促进其他转录因子与iPSC诱导的结合。然而,表观遗传调控的作用在体内重编程中仍然不清楚。体外和体内细胞特性转化的不同之处在于体内转化发生在富含细胞外信号的微环境中,其需要与表观遗传修饰整合。

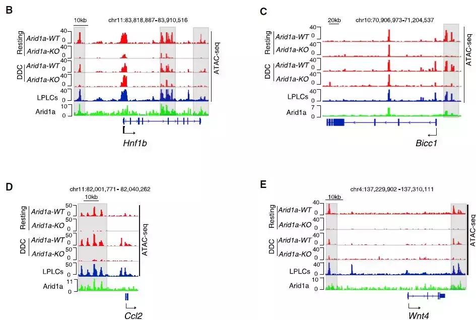
Arid1a通过染色质重塑控制肝脏祖细胞样细胞的形成
该研究显示Arid1a,SWI / SNF染色质重塑复合物的关键组成部分,控制肝脏再生和与损伤诱导肝脏祖细胞样细胞(LPLCs)的出现相关的基因表达。肝细胞特异性Arid1a缺失减少了几种周围型肝损伤模型中的LPLC基因表达,并损害肝脏再生,导致器官功能障碍。

Arid1a依赖性允许染色质状态是肝祖细胞样细胞形成能力的基础
Arid1a在体内平衡期间在富含LPLC的基因上建立了一种允许的染色质状态,这表明它赋予肝细胞对损伤诱导信号的反应能力。一致地,Arid1a促进YAP(一种关键的再生信号传导途径)与富含LPLC的基因的结合,并且Arid1a缺失阻止其在损伤后的YAP相关诱导。总之,这些发现为研究损伤诱导的LPLC对门静脉周围肝再生的贡献提供了框架。

文章总结
中科院分子细胞科学卓越创新中心(生化与细胞所)李维平博士、博士研究生何强和中科院上海营养与健康研究所杨力光博士等为该论文共同第一作者,分子细胞中心惠利健研究员,营养与健康所李亦学研究员、李虹副研究员为共同通讯作者。该工作得到第二军医大学附属长征医院谢渭芬课题组的大力支持。获中科院、基金委、科技部、上海市科委等资助。
参考信息:
https://www.cell.com/cell-stem-cell/fulltext/S1934-5909(19)30272-3#