
据2019年相关资料显示,美国共有27万脊髓损伤患者,我国脊髓损伤流行病学统计数据比较离散,估计SCI患者在200万人左右。中国科学院苏州纳米技术与纳米仿生研究所张智军研究员团队开发了新型导电神经支架,为SCI的修复提供了新策略。
脊髓损伤 (SCI)是常见的创伤性疾病,常发生在30岁以下的人群中。该疾病会导致大脑和周围器官之间的 神经连接中断 ,从而引发损伤节段以下的感觉和运动功能丧失,甚至产生呼吸道感染、泌尿生殖系统感染、褥疮等并发症。
据2019年相关资料显示,美国共有27万脊髓损伤患者,每年的治疗费用超过60亿美元。我国脊髓损伤流行病学统计数据比较离散,估计SCI患者在 200万人左右 。痛苦漫长的康复过程及昂贵的治疗费用给SCI患者及其家庭造成了严重的负担。
研究人员采用挤出式生物3D打印制备负载神经干细胞(NSC)支架,一定程度促进了脊髓损伤的修复。但这种仿生支架仍以模拟脊髓神经束的 平行排列结构 为主,缺乏对于脊髓组织电生理功能的仿生,难以满足脊髓神经电信号传导的要求。
针对上述挑战,中国科学院苏州纳米技术与纳米仿生研究所张智军研究员团队开发了基于甲基丙烯酰化明胶(GelMA)、甲基丙烯酰化透明质酸(HAMA)和聚(3,4-乙烯二氧噻吩):磺化木质素(PEDOT:LS)的 新型导电神经支架 ,为SCI的修复提供了新策略。相关研究成果发表于 Chemical Engineering Journal 上,中科院苏州纳米所研究员张智军、副研究员黄洁为通讯作者。
这种新型导电神经支架基于哪些理论基础?采用了何种技术手段?有怎样的应用前景?《科技导报》就此专访了中科院苏州纳米所副研究员黄洁。

图1 3D生物打印导电神经支架促进神经干细胞向神经元分化及修复脊髓损伤示意图(来源: Chemical Engineering Journal )
请您简要介绍下生物3D打印导电神经支架这一科研成果?它突破了哪些核心难题?
黄洁:脊髓损伤是一种严重的中枢神经系统创伤性疾病,临床表现为损伤段位以下局部甚至全部肢体感觉以及运动功能暂时或永久性丧失,不仅会给患者本人带来身体和心理的严重伤害,还会对整个社会造成巨大的经济负担。其治疗与康复已成为目前医学界的一大难题。近年来,利用生物3D打印技术构建仿生支架为脊髓损伤修复提供了新的策略。然而,目前开发的仿生支架仍然以模拟脊髓结构为主, 缺乏对脊髓组织电生理功能的仿生,难以满足脊髓神经电信号传导的要求 。
针对上述挑战,本项研究开发了基于甲基丙烯酰化明胶(GelMA)、甲基丙烯酰化透明质酸(HAMA)和聚(3,4-乙烯二氧噻吩):磺化木质素(PEDOT:LS)的新型导电神经支架。其中,GelMA/HAMA 模拟神经系统细胞外基质 ,为支架提供力学支撑,也为神经干细胞提供适宜的生长环境;PEDOT:LS的引入显著提高了支架的导电性,达到与天然脊髓白质相当的导电率(0.60 S m-1)。通过精确调节光固化时间,这种支架显示出与脊髓组织相似的机械性能(储能模量≈1 KPa),并且其多孔结构与溶胀特性适合于神经干细胞的生长。将前驱体溶液与神经干细胞共混制备生物墨水,通过挤出式生物3D打印技术制备导电神经支架。
打印后,神经干细胞的存活率超过90%,并且在支架内展现出良好的增殖行为。与非导电神经支架相比,导电神经支架显著促进了神经干细胞向神经元的分化。在此基础上构建大鼠脊髓全横断损伤模型,植入的导电神经支架极大地促进了损伤部位神经元的再生,减少了胶质瘢痕的沉积,并促进了神经轴突的再生和髓鞘化,有效改善了脊髓损伤大鼠后肢运动功能。
团队展开这一研究的初衷是什么?这项研究用了多久完成?
黄洁: 脊髓损伤修复一直是一个世界难题,主要是由于损伤后的神经元不可再生。针对这一问题,我们团队从2017年开始利用生物3D打印技术构建了一系列仿生支架,并通过负载神经干细胞促进损伤处神经元的再生。在研究中我们发现,电信号的传导对于促进神经元的再生有非常重要的作用。针对这一点,我们构建了一种仿脊髓结构的神经支架,模拟脊髓组织电传导特性,进一步提高了支架的修复效果。这项研究用了 2年多 时间完成。
现阶段,临床治疗脊髓损伤的方式有哪些?
黄洁: 目前临床上治疗脊髓损伤的主要方式是手术、药物和康复治疗。 手术治疗 主要是进行内外减压以及内固定,稳定脊柱,防止损伤进一步加重,为脊髓恢复创造良好的条件。 药物治疗 主要目的是改善损伤部位的微环境,包括抑制炎症和水肿,起到保护神经细胞的作用。目前使用比较多的药物有:甲泼尼龙琥珀酸钠,神经节苷脂等。 康复治疗 主要是通过康复训练恢复患者的肌肉力量、生活自理能力等,包括运动训练、电刺激治疗、减重步态训练、针灸和心理干预等。
这些措施能否有效恢复患者的感觉和运动功能?
黄洁: 能否恢复患者的感觉和运动功能 取决于损伤的类型及程度 ,严重的脊髓损伤会导致患者终身瘫痪,难以恢复;轻微损伤在治疗得当的情况下,可以恢复部分感知和运动功能。
组织工程技术的快速发展为SCI修复提供了新策略。这种仿生支架的开发最早可追溯至什么时候?
黄洁: 组织工程的概念在 1987年 被提出,在此后不久就有科学家使用定向排列的碳丝,诱导神经细胞的定向生长,用于治疗脊髓损伤大鼠。 2000年以来 ,组织工程技术被广泛用于脊髓损伤修复的研究。
截止目前,已开发出多少种类型?
黄洁: 目前,神经支架 根据其功能 ,可以分为几类:为受损组织提供力学支撑的神经支架、诱导内源性细胞定向生长的神经支架、负载外源性神经干细胞替代坏死神经细胞的神经支架、负载神经因子和药物促进细胞生长改善损伤部位微环境的神经支架、促进电信号传导的神经支架、促进损伤部位血管化的神经支架等。
目前已有多少种仿生神经支架投入到临床治疗当中?
黄洁: 目前,全球有 十余项 临床试验在进行中,例如戴建武研究员团队研发的NeuroRegenScaffoldTM,他们的临床实验结果表明,植入支架不会对人体产生不良症状,对于感觉功能恢复有一定作用。
与其他基于传统组织工程方法的支架相比,团队此次研发的生物3D打印导电神经支架的最大优势是什么?
黄洁: 天然脊髓组织在外形结构以及细胞分布具有一定的空间顺序,而且在神经元之间有电信号传递。与传统的组织工程支架相比,我们此次研发的生物3D打印导电神经支架一方面能 准确控制细胞和材料的空间排布 ,模拟脊髓的仿生三维结构,另一方面 能恢复脊髓神经电信号的传导 。两者结合诱导损伤处神经元的分化,提高脊髓损伤大鼠的治疗效果。

图2 SCI大鼠经导电神经支架治疗后运动功能恢复情况。图A为BBB评分;图B为术后第8周SCI大鼠的斜面测试结果;图C为术后8周SCI大鼠的后肢伸展状态。(来源: Chemical Engineering Journal )
与团队此前采用挤出式生物3D打印制备的负载神经干细胞(NSC)的支架相比,基于新型导电水凝胶的新一代支架有些优势和劣势分别是什么?
黄洁: 相较于此前开发的支架,此次开发的导电神经支架主要优势是 赋予了支架与脊髓组织匹配的导电性 。导电支架有利于神经电信号传导功能的恢复,从而能进一步促进神经干细胞向神经元的分化。其劣势主要在于该导电神经支架是通过光交联固化而成,而蓝光照射可能会对神经干细胞的活力造成一定影响。
关于此次的研发成果,您认为是否还有值得优化的地方?
黄洁: 在支架构建上,可以考虑开发 多功能生物3D打印支架 ,例如负载多种药物与神经因子等,促进脊髓损伤修复。此外,也可以更深入探讨脊髓损伤修复的作用机制,例如导电神经支架对神经电信号的传导机制等。
在研究过程中,团队是否经历了一些困难?又是如何克服的?
黄洁: 神经干细胞是一类极为敏感且脆弱的细胞,因此对于材料的设计,支架的打印过程都提出了很高的要求。导电神经支架的设计要 兼顾多方面的功能 :具有与脊髓组织相匹配的力学强度、导电性;多孔结构适宜神经干细胞生长;良好的生物相容性、可降解性、可打印性等。还要满足打印过程中支架稳定不坍塌,打印后细胞存活率高等条件。
在整个研究过程中,我们也是一点点摸索,结合前期的工作基础,一方面 从已有的研究中找寻灵感 ,另一方面也 不断尝试 ,优化材料的种类和配比,摸索打印参数、条件等,在实践中寻找解决问题的方法。
您可否谈谈这种生物3D打印导电神经支架的应用前景如何?预计何时能够大规模应用于临床治疗?
黄洁: 在本项研究中使用了SD大鼠作为动物模型,取得了较好的治疗效果。然而,在开展临床治疗前,还需要选择更多大动物,如比格犬、猴子等进行实验,以验证其安全性和有效性。
脊髓损伤修复是世界性的医学难题,需要大量的科研团队、医疗机构、医疗管理部门等通力合作,才有可能将一种新型治疗方法推广到临床。该技术大规模用于临床治疗还需要很长的路要走。

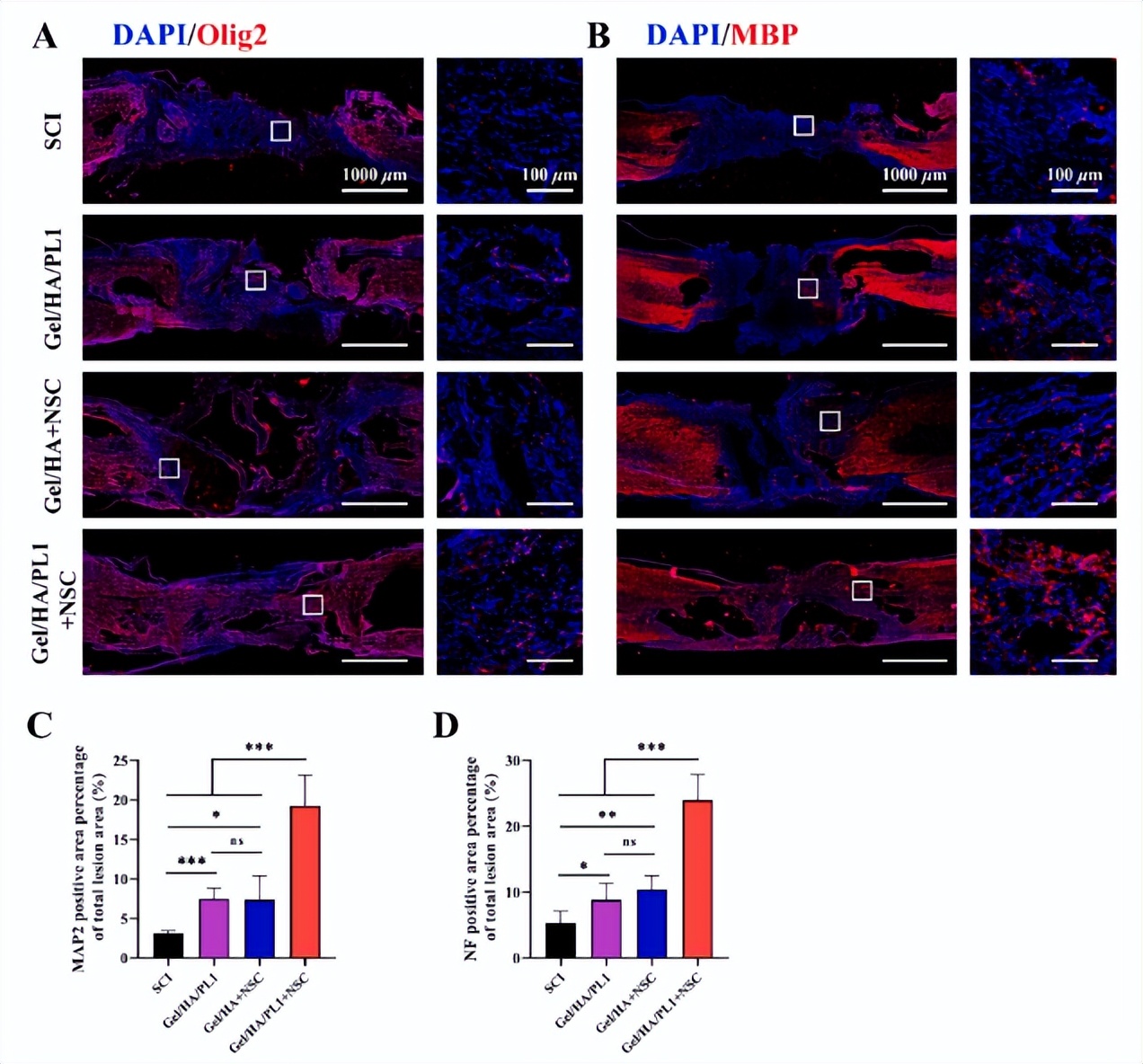
图3 导电神经支架植入促进髓鞘再生(脊髓纵向切片的免疫荧光染色示意图)Olig2(A)和MBP(B)的免疫荧光染色情况及Olig2(C)和MBP(D)的定量分析。(来源: Chemical Engineering Journal )
您认为现阶段阻碍该成果的推广应用的问题包括哪些?
黄洁: 现阶段阻碍该成果的推广应用的主要问题包括:1、支架在大动物体内的长期安全性和稳定性,还需要长期研究和大量实验的支持;2、导电支架在体内对神经信号传导的作用机制尚不清楚,仍需要进行深入研究。
您可否谈谈团队下一阶段的研究计划与目标是什么?
黄洁: 团队下一阶段的研究工作将从3个方面展开:1、支架在大动物体内的安全性和有效性研究;2、支架用于其他电活性组织修复的研究,如脑、周围神经、心肌、皮肤等;3、导电支架在体内作用机制的进一步研究。

黄洁,中科院苏州纳米所副研究员,纳米生物医学部副主任。毕业于苏州大学材料与化学化工学部,博士研究生。近年来主要从事新型高分子水凝胶的研制及其在干细胞再生医学中的应用;各种纳米材料的设计、合成,及其在干细胞示踪及肿瘤成像方面的应用。以第一作者或通讯作者身份在 Advanced Materials、Advanced Functional Materials、Biomaterials、Small 等期刊上发表论文20余篇。

内容为【科技导报】公众号原创,欢迎转载白名单回复后台「转载」