急性肾损伤(AKI)是肾脏功能在短时间内迅速下降的一种常见的严重疾病,死亡率高,即使患者存活,预后也不容乐观,30%-70%的患者发展为慢性肾脏疾病和晚期肾脏疾病。此前人们对AKI发病机制认识不完全,因此对AKI有效的治疗策略比较局限。
2022年7月4日,陆军军医大学新桥医院赵景宏教授团队在国际知名杂志Theranostics(11.600)在线发表了题为《DUSP2-mediated inhibition of tubular epithelial cell pyroptosis confers nephroprotection in acute kidney injury》的研究成果。该成果发现了DUSP2在AKI发病机制中的作用,证明了DUSP2-STAT1轴在AKI过程中调控RTEC焦亡的一个迄今尚未被认识的作用,为解析急性肾损伤的发病机制和治疗提供了新的见解。在该研究中,为了探究dusp2缺失的pRTECs是否易受H/R损伤诱导的细胞死亡,作者使用了汉恒生物提供的Cre-重组酶腺病毒HBAD-CRE-EGFP转染小鼠原代肾小管上皮细胞(pRTEC),以敲除RTECs中的DUSP2。
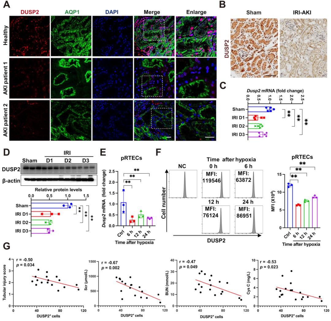
作者通过免疫荧光观察到DUSP2蛋白在肾小管上皮细胞(RTEC)中表达,且主要位于其细胞核中。DUSP2在AKI患者的RTEC中的表达显著下调,小鼠模型和体外模型试验中也得到了类似的结果。此外,作者还检测了肾损伤标志物(血清肌酸、血尿素氮等),发现DUSP2在肾小管中的表达水平与肾损伤标志物呈负相关。这说明DUSP2可能在AKI的发病过程中发挥重要作用。

图1. RTECs中DUSP2的缺失在AKI中很常见,并与AKI的发病机制有关
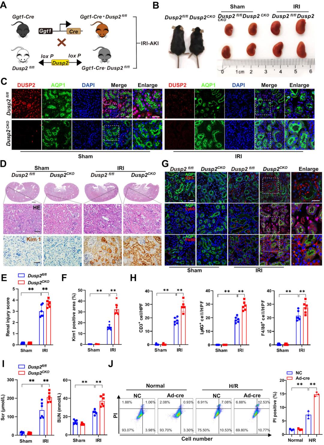
为了明确DUSP2在AKI发病机制中的作用,作者将DUSP2fl/fl小鼠与Ggt1-cre小鼠杂交,得到了RTEC中DUSP2特异性缺失的小鼠 (DUSP2CKO) ,并进行缺血-再灌注损伤(IRI)。结果显示,与IRI/DUSP2fl/fl小鼠相比,IRI/DUSP2CKO小鼠的肾小管损伤更为严重,间质炎症也进一步加重。接着,作者又对DUSP2fl/fl小鼠原代肾小管上皮细胞(pRTECs)中的DUSP2进行了敲除,发现DUSP2缺失的pRTECs易受缺氧/复氧(H/R)诱导的细胞死亡。这些发现表明DUSP2缺失可能通过使RTEC对细胞死亡敏感而加重肾小管损伤和AKI进展。

图2. RTEC中DUSP2的特异性缺失通过使RTECs对细胞死亡敏感而使AKI恶化
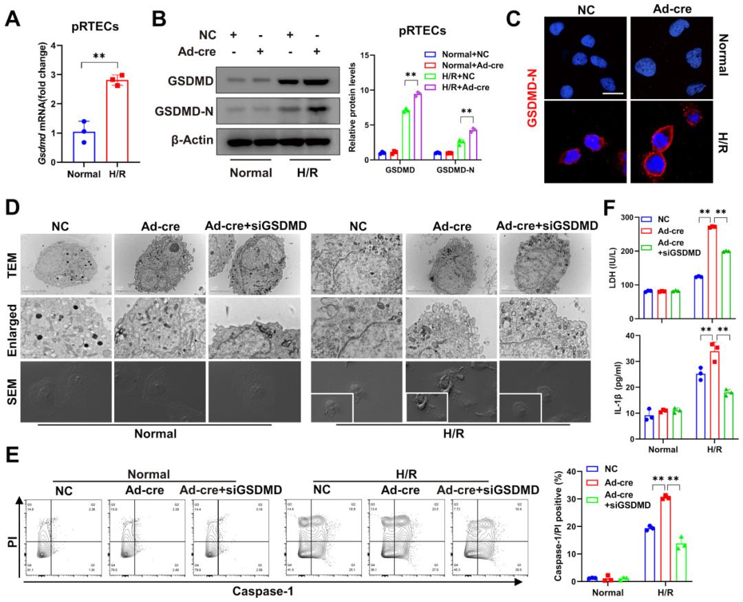
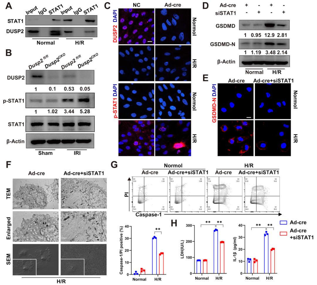
为了确定受DUSP2缺失影响最大的细胞死亡途径,作者对RTECs中有关凋亡、坏死和焦亡等细胞死亡途径的关键因子进行了分析,发现只有焦亡途径的关键因子GSDMD在转录和蛋白水平显著上调,并且其在IRI/Dusp2CKO小鼠肾小管中的表达和激活更为明显,从形态学上也能观察到很明显的变化。而敲除GSDMD后,DUSP2缺失的RTECs对H/R诱导的焦亡的敏感性显著降低。这些数据表明DUSP2的缺失可通过上调GSDMD的表达从而加剧RTEC焦亡。

图3. DUSP2缺失通过在AKI期间上调GSDMD来加剧RTEC焦亡

图4. DUSP2缺失的pRTECs在H/R后的焦亡增加
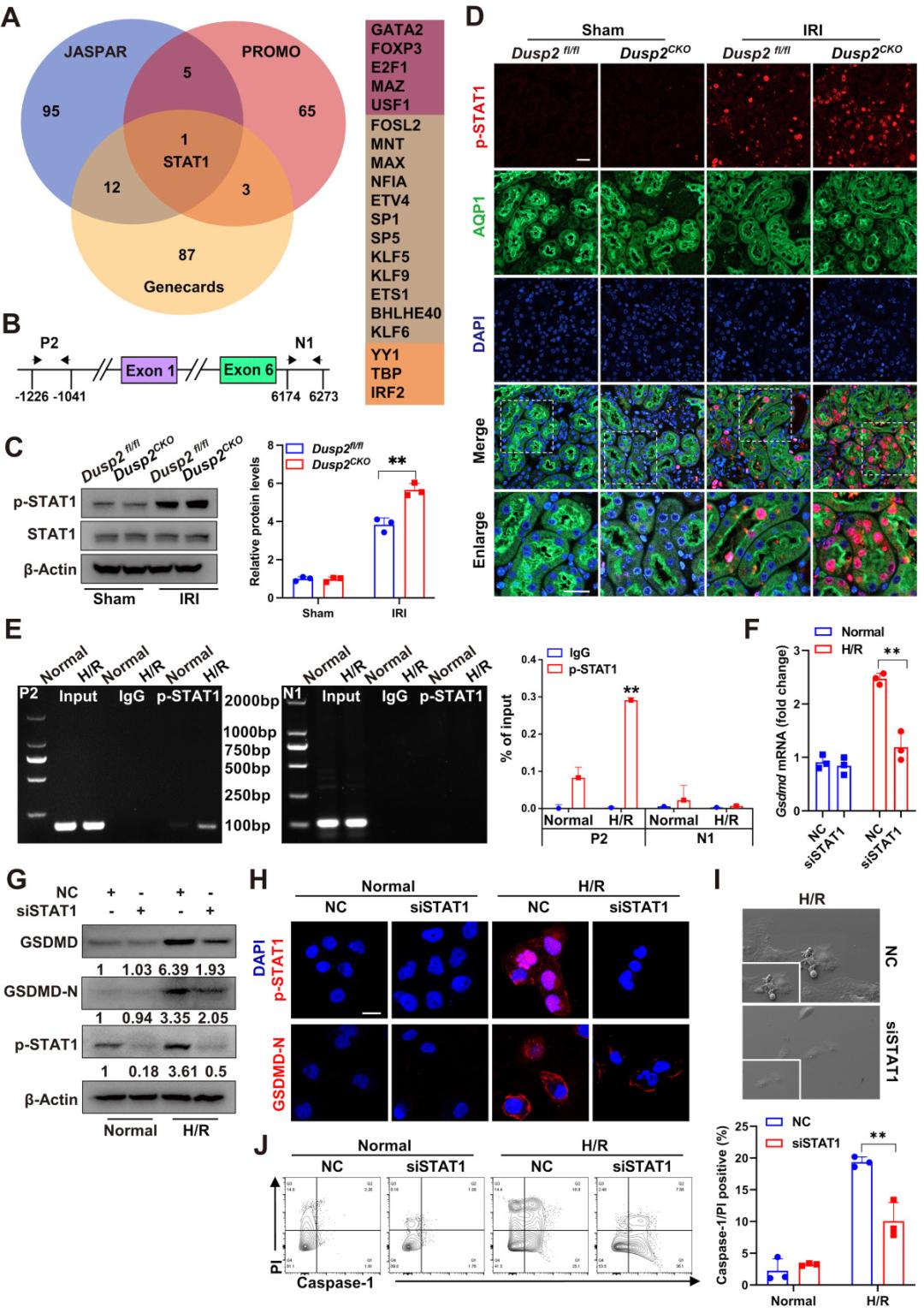
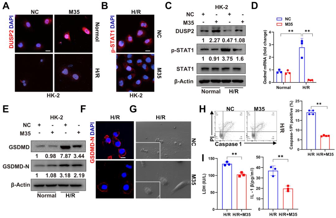
接着作者进一步探究了DUSP2在RTECs中对GSDMD表达的调控作用。作者通过分析发现STAT1是GSDMD的转录激活因子,ChIP试验结果也证实了p-STAT1可以直接与GSDMD的启动子结合,并受H/R的诱导;敲除STAT1抑制了GSDMD的表达,并最终缓解H/R诱导的RTEC焦亡。
在以往的研究中,STAT1蛋白通常被酪氨酸或丝氨酸残基磷酸化,因此作者又假设DUSP2作为核磷酸酶可能通过与STAT1物理结合以及去磷酸化作用来负调控GSDMD的表达。随后作者通过Co-IP分析证实了DUSP2和STAT1之间的确存在物理关联。STAT1的磷酸化水平在DUSP2缺失的条件下得到增强,在DUSP2缺失的RTECs中,敲除STAT1可抑制GSDMD的表达,减弱缺失DUSP2的RTECs在H/R后的焦亡。这些结果说明DUSP2作为一种核磷酸酶使STAT1失活,从而限制GSDMD介导的RTEC焦亡。

图5. STAT1激活GSDMD,促进AKI期间的RTEC焦亡

图6. DUSP2使STAT1失活,抑制GSDMD介导的RTEC焦亡
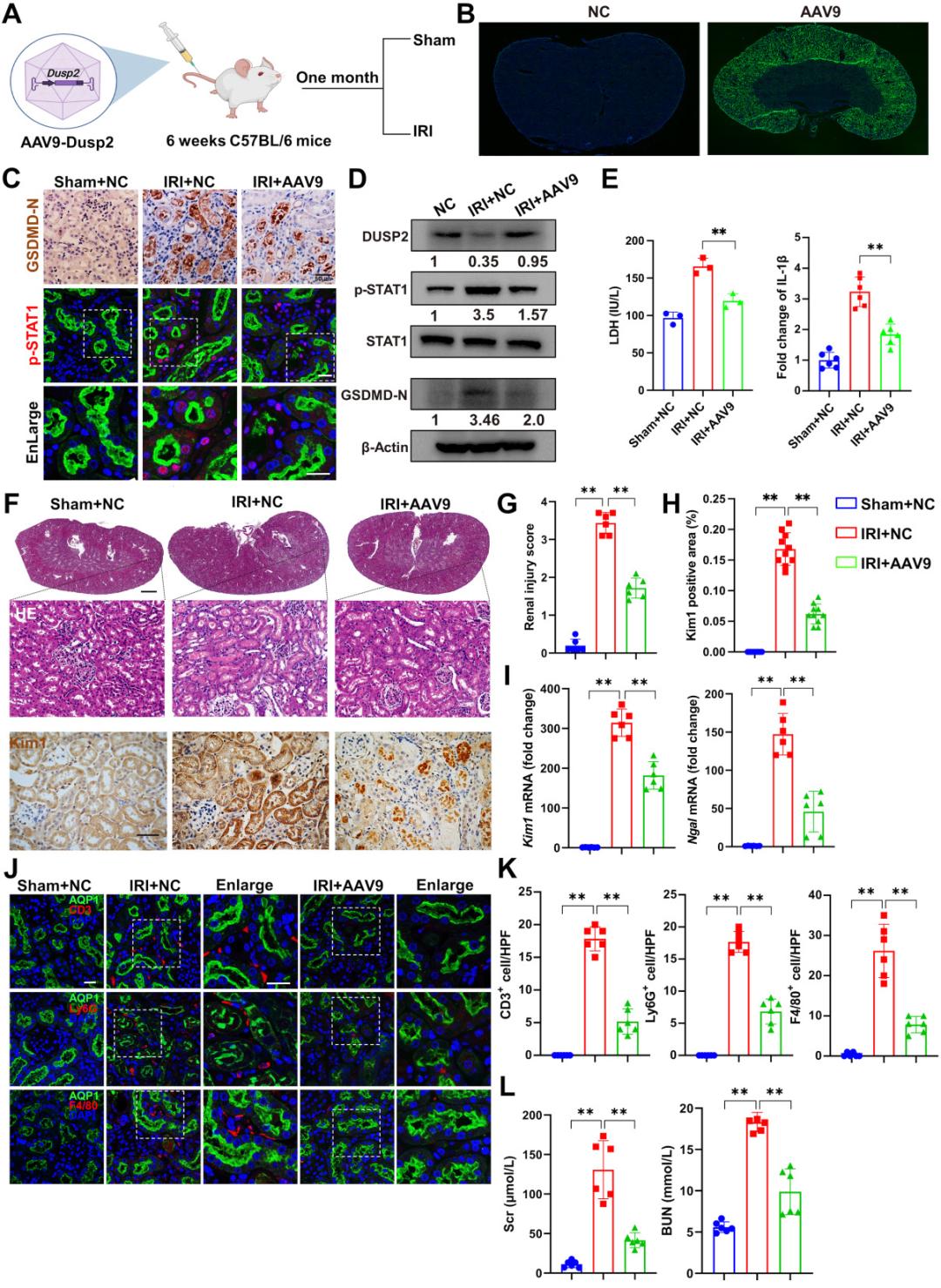
最后,作者又在RTECs中过表达DUSP2,分析是否可以预防RTEC的焦亡从而改善AKI。作者先是在HK-2细胞中过表达DUSP2,发现其能抑制H/R诱导的STAT1和GSDMD的激活和上调表达,缓解H/R后的焦亡。然后作者又在小鼠体内过表达DUSP2,并进行缺血-再灌注损伤,发现STAT1以及GSDMD的上调和激活受到了抑制,RTEC的焦亡和间质炎症明显减轻。此外,作者还发现DUSP2过表达后,小鼠肾损伤和炎症以及间质纤维化也明显减轻,说明DUSP2可以保护肾脏免受AKI的影响。

图7. DUSP2过表达抵消了H/R诱导的RTECs中STAT1和GSDMD的激活

图8. DUSP2过表达可减轻AKI中RTECs的损伤
总的来说,本研究中,RTECs中DUSP2的缺失被认为是人类和小鼠AKI的共同特征和预后因子。在功能上,DUSP2被认为是RTECs中STAT1的失活因子,它的缺失导致STAT1过度活跃,从而在AKI过程中通过激活GSDMD促进RTEC的焦亡。在治疗上,DUSP2过表达能有效预防AKI。以上这些数据表明,在RTECs中恢复DUSP2的表达可以预防AKI,也为AKI的治疗提供了策略。