
注意!
南京新楼市新成立业主爆料栏目,如果你遇到了坑爹闹心的楼盘,或者小区物业不作为,可以加编辑微信或者在后台联系我们爆料,经实探核实,我们将第一时间真实发布。
交付季,维权季。
最近,南京楼市各种维权频发。
今天,碧桂园湖光山色的业主向我爆料,称小区交付一塌糊涂,令业主们大失所望。

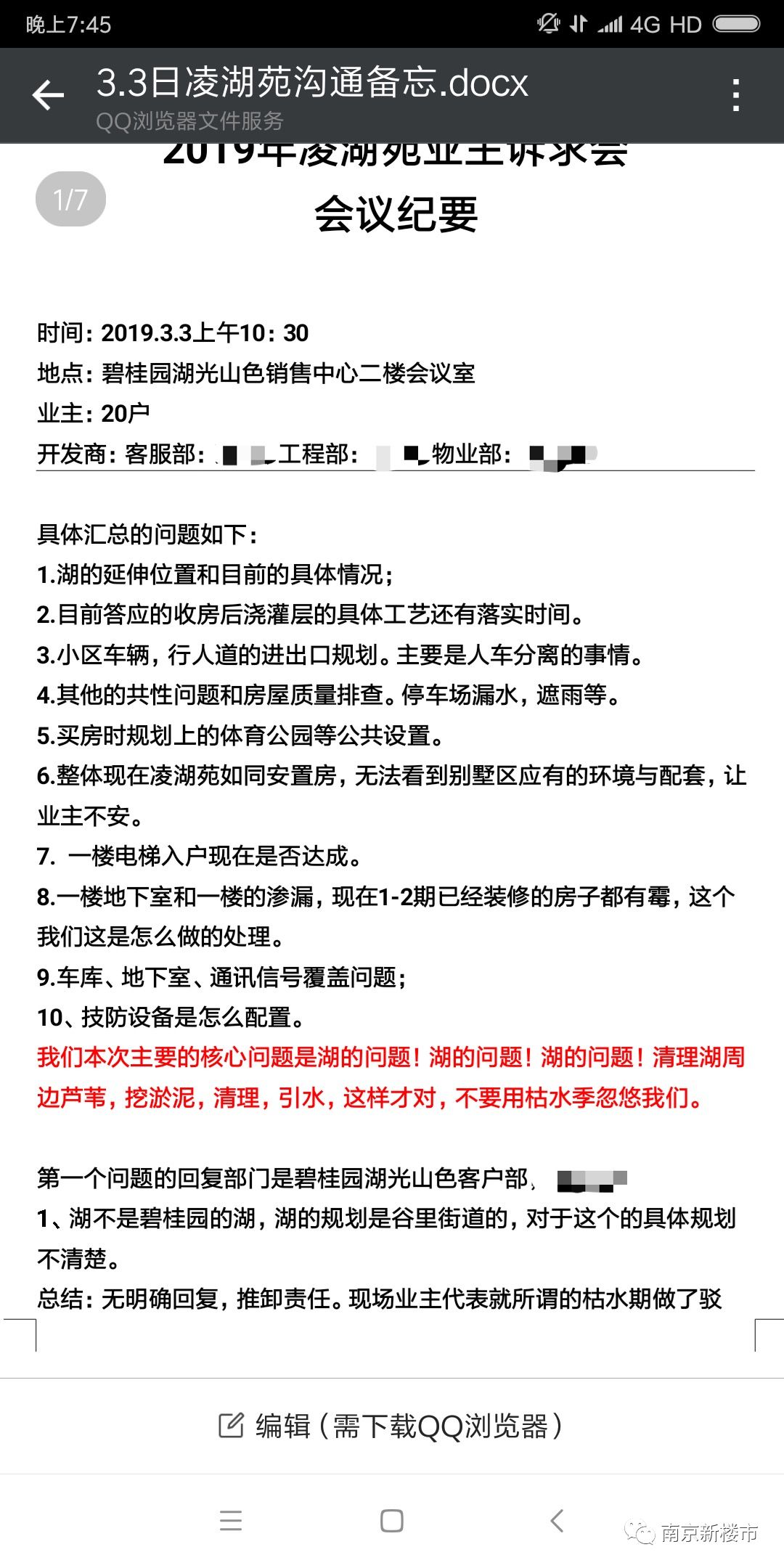
业主吐槽:买的是叠墅,到手还不如安置房......

1、怒了!血汗钱买别墅,交付却变“安置房”,业主痛诉开发商“7宗罪”!
据业主透露,他们购买的是碧桂园湖光山色3期凌湖苑的叠墅,项目位于江宁区正方大道谷里水库旁,由世界500强、千亿房企碧桂园打造,毛坯均价1.7-1.9万/㎡,总价400-600万之间,不是个小数目。
4月30日,项目正式交付。本以为项目由大型房企碧桂园开发,品质会有保障;再加上小区依山傍水,环境肯定很优美。然而,眼前的交付实景,却让业主们难以接受。
有业主表示:做的比安置房还差,根本没法住人!

业主总结出开发商的“7宗罪”:
第一,前期宣传的人工湖,如今成了“垃圾场”;
第二,正式交付小区大门竟没建好,排水系统也不完善;
第三,小区没有防护网、监控等设备,安防不到位;
第四,多户门窗歪斜 ,关闭不严有缝隙,密封性差;
第五,小区内部泥泞不堪,道路不平;
第六,部分电梯门框裂开,无法正常运行;
第七,水管直穿房梁,影响后期吊顶。
业主说,在买房前,售楼员说小区的东边有湖景,风景和视野都很好。

但是业主收房时,小区东边还只是一块放建筑垃圾的空地,业主表示不能接受!


一般楼盘交付,开发商都会精心布置,迎接业主回家。但是,碧桂园湖光山色竟然连大门也未装修好。

更奇葩的是,小区内部道路也未完全建好,路面泥泞不堪,尘土飞扬。这一条回家路让业主心寒。

部分下水道口未装井盖,存在安全隐患。此外,下水道内有明显积水,业主怀疑小区的排水系统也有问题。


小区围墙没有装防护网,安防不到位。

多户门窗倾斜,无法闭合,密封性差。

部分业主还发现,屋内的天花板有剥落现象。

有业主家内的水管直接穿过屋梁,后期影响吊顶。

部分电梯门框裂开,无法正常使用。


2、交付现场爆发冲突!保安撕扯业主横幅,场面混乱......
实际上,早在去年11月,有业主提前来看小区建设进度时,就发现一些问题。此后,业主多次与碧桂园方面负责人进行过沟通。当时业主就表态,如果沟通过的问题不解决,业主将拒绝收房。



没想到,小区正式交付时却依然一塌糊涂,让人大失所望。
更让业主气愤的是,4月30日收房,开发商竟然29日晚11点才给业主群发收房通知。

由于是临时得知要收房,交付当日,业主来不及找第三方验房单位。
4月30日下午,80多户业主急急忙忙到达交付现场。看完房后,业主们集体决定拒绝收房,并且派代表给湖光山色项目负责人送出《拒收函》。

业主说,虽然当天没有第三方验房单位,仅他们肉眼所见,都觉得小区交付问题很多......
但是,碧桂园湖光山色项目负责人不仅不收《拒收函》,还派安保人员撕扯业主横幅,双方发生肢体冲突,场面一度混乱。


直到警察赶往现场,碧桂园项目负责人才出面接受《拒收函》,这场闹剧才告一段落。

3、拒绝收房!业主要求做出整改,开发商方面却不予回应……
目前小区内的业主集体拒绝收房,希望开发商能够进行整改。
业主们的诉求很简单,要求开发商将购房合同中承诺过给业主的环境和配套,比如湖景、安防设备、道路、下水管道系统等全部履行到位!
有业主跟我说:“我们的诉求绝对合理,我们只想要一个能住得舒心、安全、合格的家!”
但是开发商方面并未对业主诉求给出回应,只是提供了项目相应的竣工备案表,表示小区和房屋没有质量问题。


目前,碧桂园湖光山色的业主还在找有资质的第三方验房单位,给小区和房屋做更彻底检查,南京新楼市也将持续关注事件进展。
- End -
