大家好,今天带大家一起学习一下皮肤屏障与屏障修复的相关知识
内容提要
皮肤屏障是生理和稳态屏障功能的集合,大多数生理功能与正常的角质层结构和功能完整性有关。
角质层(表皮)渗透屏障由两个功能成分组成:①细胞蛋白基质,②由特定排列的脂质双层组成的细胞间脂质。这两者适当的功能和维护,保障了皮肤的完整性、表皮含水量及角质细胞正常代谢。
对不同外源性和内源性因素造成角质层渗透屏障受损引起皮肤水分丢失增加和角质层含水量减少引发的许多皮肤疾患,保湿制剂是基础皮肤护理的重要组分。

广义的皮肤屏障
“表皮屏障”实际上是生理和内稳态屏障功能的集合,其中大多数生理功能与角质层结构正常和功能完整性有关。广义的皮肤屏障包括:
渗透屏障,其控制水分通量和含量;
微生物屏障,包括几个广泛分布的抗菌肽,当细菌、病毒和真菌入侵时可提供即时防护;
抵抗由各种外源性暴露因素(如紫外线、污染物)引起的活性氧簇影响的抗氧化屏障;
检验各种触发特异性免疫和(或)炎症反应的应答信号的免疫屏障
以减轻由外源性光暴露因素(如UV紫外线)产生的细胞损伤的光防护屏障。
狭义的皮肤屏障
指角质层渗透性屏障,角质层渗透障碍导致角质层含水量缺乏和不平衡;当角质层含水量过低时,将导致皮肤粗糙,可见成片脱落的角质细胞鳞屑;皮肤刚度增加,由于皮肤弹性和韧性的减少,引起裂纹,以及手脚的角化过度。
导致屏障受损的因素
外源性因素包括:使用配方不佳的皮肤清洁剂(如皂基)、干燥的收敛剂、外用刺激物、某些特定的外用药[如类视黄醇(维A酸)、过氧化苯甲酰、糖皮质激素]和低湿度环境,都会损伤皮肤屏障。
内源性因素包括:皮肤老化、慢性光损伤、表皮屏障和(或)角质层含水量减少的临床或亚临床改变密切相关的几种疾病状态,如遗传性干燥疾病、特应性皮炎、过敏性皮肤、寻常型鱼鳞病和与干性皮肤倾向相关的潜在疾病状态。
当角质层渗透屏障损伤超过自我修复能力,屏障修复和保湿不足时.如果不加控制的话,由于TEWL的持续增加和皮肤水分含量的减少,皮肤将变得“敏感”。
皮肤科医生通常会推荐使用保湿剂和屏障修复剂,因为临床医生已经认可了其辅助护肤治疗的作用。
皮肤渗透性屏障的砖墙结构
角质形成细胞为砖,细胞间脂质为灰浆。

角质层含水量的微小变化就可触发“自我修复”机制,如储存在颗粒层中的生理性脂质前体立即释放、天然保湿因子( NMF)前体(即丝聚蛋白)的增加,但在角质层含水量降低到10%以下,仍然会出现明显的皮肤干燥。
细胞间脂质
表皮渗透性屏障由合适比例的脂质构成。细胞间脂质主要由等摩尔浓度的游离脂肪酸、胆固醇和神经酰胺组成。失去表皮脂质这一重要表皮的屏障组分,将导致TEWL的增加、皮肤可塑性的降低,以及出现和前述角质层含水量减少的不良后果。
表皮生理屏障的自我修复
保持和修复表皮屏障功能的稳态信号是TEWL,即使TEWL仅增加1%,就能发出生理信号上调脂质合成,启动屏障修复。
表皮渗透屏障受到干扰,即有生理响应,屏障功能修复启动。
屏障功能修复过程的时间长短要看损伤程度、患者年龄和患者整体健康状况。修复过程中,在损伤部位下方,细胞外脂质从角质形成细胞分泌到角质细胞间,并形成有序的板层膜结构。30分钟内即发生即刻自我修复反应,板层小体在颗粒层外沉积,释放预先储存的脂质;随后的4小时内合成脂肪酸和胆固醇,并在接下来的6-9小时内增加神经酰胺的生成。
皮肤屏障修复剂
精心设计的皮肤屏障修复配方,主要是处方产品,除了包含封闭剂、保湿剂和润肤剂这些基本成分外,还含有一些用于增强天然屏障修复性能的特定“生理性”成分,如脂质补充剂(神经酰胺、必需脂肪酸和甘油葡糖苷)。
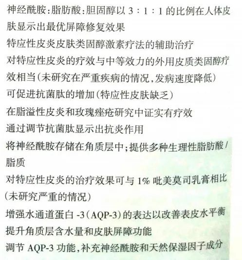
神经酰胺:脂肪酸:胆固醇以3:1:1的比例在人体皮肤显示出最优屏障修复效果(如拜瑞格皮肤屏障修复剂)。
增强水通道蛋白-3(AQP3)的表达以改善表皮水平衡,也可提升角质层含水量和皮肤屏障功能。

本文大部分内容来源于冰寒主译《药妆品》,如涉及版权问题,请联系我删除