8月4日下午,湖南临澧高一新生王某某在军训时晕倒并出现呕吐症状,后送医抢救无效死亡。
5日,临澧教育局通报表示,事发后学校立即对王某某采取急救措施,王某某因患热射病不幸身亡,现已启动相关调查程序。

此话题在微博上引发了2.7亿次的阅读。

对此,网友表示这并非个例,学校对“军训”的管理要松弛有度。

也有网友指出:学生们也需要提高自身的身体素质。


往年新生军训中暑、晕倒事故事件频发,警钟仍需长鸣。秋季新学期即将来临,关于军训的安全问题,一定要重视!这些注意事项务必提前告诉孩子。
01 新高一军训时间
目前,中招正在进行中,长沙部分高中官方已发布分班考试及军训时间,军训时间最早的是望城金海中学,在8月10日已经开始了。

(更新中,请持续关注)
02 军训须知
悲剧给我们敲响了警钟……军训期间的注意事项一定要牢记。
1. 补水补盐
军训时身体内水分消耗极大,所以一定要补充足量的水(温水最好)。必要时可适当喝一两杯淡盐水,保证人体机能正常的水分需求。
2. 吃饱吃好
军训期间体力消耗比平常大,一定要吃饱吃好,要补充能量。尤其是早餐必须吃,以免血糖低造成头晕等不适。多吃一些肉类、蛋类,注意补充各种维生素。
3. 保证睡眠
军训期间应尽量避免熬夜,最好用热水泡一下脚后再睡觉,提高睡眠质量。尽量抓紧午休时间休息一下,保证下午的体力能跟上军训强度。
4. 注意防晒
防晒霜记得要在出门30分钟前涂好哦,因为长沙夏天的太阳真的不是开玩笑的。建议大家可以随身带小瓶的防晒霜,在休息时可以补涂一些。
5. 注意防病
军训期间容易中暑,发现身体不适要立即打报告告知教官,不可硬撑,防止出现意外。
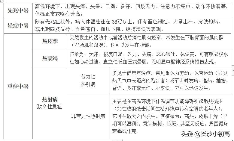
中暑常见症状如下:

一旦出现中暑症状,应立即找一个阴凉处休息同时补充水分,小口慢饮,解开领口扣子,保持周围通风,涂抹或服用解暑药物;休息后,若不好转,应及时就医。
03 军训必备
无论做什么,都要想到所有的可能性,做好充足的准备!为大家总结了以下8种军训必备神器,可以提前备好,以备不时之需~
1.防暑药品(藿香正气液)
2.足量的水(军训场地也会免费提供饮用桶装水)
3.花露水、白花油(防蚊虫叮咬)
4.防晒霜
5.面巾纸(最好也带上湿纸巾)
6.创可贴
7.润喉片(保护嗓子,也可贴心地为教官准备~)
8.雨伞,防备往返路程中或军训期间下雨。
Ps:既然要带的东西这么多,不如背个小书包小心保管吧~

军训,是步入新的求学生涯的第一步,这也将是一段艰苦劳累的旅途。但这也是磨炼意志和培养团队凝聚力的必修课。
高高兴兴上学去,平平安安回家来。
热血青春,军训顺利
愿孩子们学成归来
欢迎分享文章给更多朋友,关注“长沙小初高”头条号,获取更多升学学习资讯。