教育,如今是家长们口中最炙手可热的话题。望女成凤、望子成龙的思想从孩子出生那一刻就开始扎根生芽。每个家长都想给孩子创造一个好的教育环境,从幼时就开始。对于每个有孩子的家庭来说,再穷都不会穷的教育。


但是家长们不用紧张,天府新区小升初2021最新划片方案已出炉,看看有你心意的学校吗?
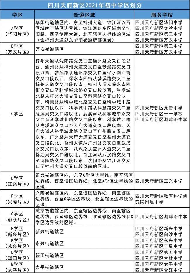
天府新区初中学校划分了10个学区、4个过渡区
今年变化最大的就是c学区,因为c学区的变化,间接性导致了华阳片区、正兴片区、兴隆片区几个片区的变化。
A区——华阳片区
范围内的小学:天府新区锦江小学、华阳中学附属小学、三中附小、华阳实验小学、南湖小学、天府四小、美岸小学、天府新区实验小学、天府三小、天府五小、天府十小、华阳小学。
对口初中:华阳中学、四川天府新区实验中学、四川天府新区第三中学、四川天府新区万安中学
B区——万安街道辖区
范围内的小学:天府六小、万安小学、天府三中小学部、天府二小
对口初中:四川天府新区万安中学、四川天府新区第三中学。
C区——麓湖湖区、麓湖公园区、秦皇寺中央商务区版块、兴隆湖科学城版块
范围内的小学:麓湖小学、天府七小、天府八小、元音小学、天府一小、十一学校小学部
对口初中:四川天府新区元音中学、四川天府新区湖畔中学、四川天府新区十一学校。
与2020年比较,c区变化最大,因为麓湖公园区是划分给了c学区,并且四川天府新区元音中学、四川天府新区湖畔中学、四川天府新区十一学校三个学校是2021年9月新开学校。

根据划分了片区,可能家长们还是不知道自己的孩子该就读哪个校区。其实孩子就读哪个区看看孩子的户籍地址就可以了,户籍所在地有对应的一个小学,初中的分配是随机排位的分配的孩子所在的户籍地对应的中学。
对于公立学校而言,小升初最终关注的还是户籍。天府新区有3次报名机会。
在成都就读需要摇号,主要分为3种方式,大摇号、小摇号、小小摇号。

第一批次报名:大摇号
大摇号主要针对成都5所相对比较优质的中学,户籍在城中心的小学毕业生,或者已在成都市中心城区就读的符合条件的进城务工人员随迁子女,可报名石室中学北湖校区、成都七中高新校区、树德中学光华校区、树德中学外国语校区、北京师范大学成都校区,5所学校其中一所。
第二批次报名:天府新区c区小摇号
主要针对于户籍在c学区内小学毕业生、或者是c区内100%产权的住宅业主子女、或者入驻c区的企业单位员工子女。就有机会报名四川天府新区元音中学、四川天府新区湖畔中学、四川天府新区十一学校3所中学。
小小摇号是特例摇号,是指针对于部分区域,高新、龙泉、双流等。龙泉的第二批次摇号就相当于是小小摇号。
当然,若两次都被刷掉,也不用担心,初中属于9年义务教育,总有一所中学是保底入读的。
所以想让孩子就读一个好的学校,有一个好的教育未来,是必须要关注以下落户的,还没有落户的家长赶快咨询小编吧!