清开灵泡腾片药品说明书明确指出:孕妇禁用。
2021年7月7日,国家药监局连发两则通告,修订包括清开灵泡腾片、小儿热速清口服制剂在内的8种中成药药品说明书,新增、更新药品的不良反应,禁忌与注意事项等。

8种中成药新增(完善)的不良反应包括恶心、呕吐、腹痛、腹泻、腹胀、过敏等。禁忌一栏,所有药品均为:对本品及所含成分过敏者禁用。

对于“清开灵”类中成药,“医学界”曾在《国家药监局再发公告,清开灵口服制剂不良反应不再“尚不明确”》做出详细报道,2018年7月和2021年5月,国家药监局曾分别发布修订清开灵注射剂、清开灵口服制剂药品说明书的通知,对其中的【不良反应】、【禁忌】、【注意事项】等进行统一修订。
而此次公告,又对清开灵家族中的“泡腾片”做出单独修订,其不良反应包括恶心、呕吐、口干、腹泻、腹痛、腹胀、皮疹、瘙痒、头晕、头痛、胸闷、乏力、潮红、过敏或过敏样反应等。同时,其药品说明书新增“孕妇禁用”。
对此,黄冈市中心医院药剂科主任药师王树平告诉“医学界”,清开灵是复方制剂,其组方中的水牛角和金银花以及黄芩等中药材含有轻微毒性,可以经过胎盘被胎儿吸收,易影响胎儿的健康成长。
而在【注意事项】中,此前清开灵泡腾片仅为:久病体虚患者如出现腹泻时慎用。此次修订新增6条注意事项,第2条明确指出:糖尿病患者及有高血压、心脏病、肝病、肾病等患者或正在接受其他治疗的患者,均应在医师指导下服用。

《解热药物相关的暴发性肝衰竭3例》曾探讨过3例病例,文章认为,中药退热制剂有诱发肝衰竭的危险,不宜盲目用来退热。文章称,病例3服用清开灵泡腾片和感冒退烧片,均是中药复合制剂,肝损伤程度和临床表现比病例1(西药治疗)轻,停用药物后肝细胞尚有再生能力,得以痊愈。中药对肝脏的损伤程度比较广泛,从转氨酶轻度升高、急慢性肝炎、脂肪肝、胆汁淤积……对比国外,国内引起重型药物性肝损害的药物分别为中药或中成药、抗结核药联用、抗生素等。
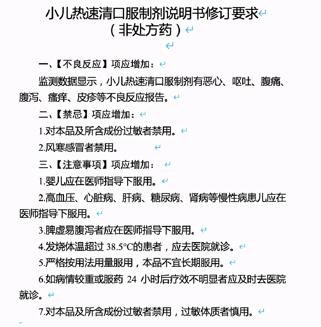
体现在儿童“清热”用药方面,此次对小儿热速清口服制剂类也进行了相应修订。公开资料显示,小儿热速清口服制剂是一款用适用于1-12岁儿童外感风热所致的感冒用药。药品的用法、用量根据年龄有所不同。
此前该类药物(包括小儿热速清口服液、小儿热速清颗粒,小儿热速清颗粒糖浆等)均未对肝病、心脏病、糖尿病等患儿做出警示,不良反应也均为:尚不明确。
本次修订后,统一新增不良反应:恶心、呕吐、腹痛、腹泻、瘙痒、皮疹。并在【注意事项】中做出警示:高血压、心脏病、肝病、糖尿病、肾病等慢性病患儿应在医师指导下服用。

除上述药品外,此次修订说明书的中成药还包括:感冒清热制剂、黄氏响声茶、黄氏响声含片、疏风解毒胶囊、乳癖散结制剂、咽炎片(胶囊)。
药师在调剂药品要注意做好用药交待,尤其是药品【禁忌】和【注意事项】。此外,还要注意对患者的用药追踪,发现不良反应应及时记录并上报,并建议患者就医,及时处置发生的不良反应。
来源:医学界 作者:凌骏