
俗话说:万事开头难,中间难,结尾难。但是,不要怕!飞跃小保姆在此,已为您准备好关于审核部网站上涉及到的针对一般国内申请人程序的APS审核的具体流程攻略。从开始到结束,贴士满满,内容详尽,千万别不要错过哦。
- 什么是一般国内申请人程序?
官方网站上的定义: 一般国内申请人程序适用于所有身在中国并且计划按照个人形式前往德国留学、在中国就学的学生。在申请德国高校之前,必须通过审核部对其学历材料的真实性审核并参加审核面谈或者海外申请者学习能力测试(TestAS)。当申请人成功通过材料审核和考试程序之后,会得到审核部签发的审核证书,申请人需要用这些证书申请德国大学,一般中国境内申请人还可以通过审核部直接递交签证申请材料。
我自己简单的补充:
- 走的个人审核流程,不是团审
- 申请去就读本科或者硕士,并不包括博士
- 该文暂不涉及预科(详细参见预科话题)
也就是说,如果你是想去德国读本科或者硕士的,那么在官方网站上,就看一般国内申请人程序那一栏的有关信息就行。(附上官网:https://www.aps.org.cn/zh/verfahren-und-services-deutschland/chinaverfahren)
- 以上一般国内申请人程序有两种审核形式,即审核部面谈和德适考试(TestAS)
德适考试(TestAS):所有计划申请德国大学学习,并具备德国大学“直接入学资格”,且不具备六个学期(四年制)或八个学期(五年制)成绩的中国本科在读生,自2009年3月起可以通过审核部审核其申请材料,并参加“德适考试(TestAS)”,以代替原来的审核面谈。在中国,德适考试(TestAS)仅面向参加“一般国内申请人审核程序”的申请人。
这里涉及到一个直接入学资格,请参考以下我自己概括的表格:
12年制义务教育毕业
进入重点大学(国家211工程院校)四年制或五年制本科,至少修满一个学期;或者
进入普通大学四年制或五年制本科,至少修满三个学期。可以获得德国大学相关专业直接入学资格
11年制义务教育毕业
进入重点大学(国家211工程院校)四年制或五年制本科,至少修满三个学期;或者
进入普通大学四年制或五年制本科,至少修满五个学期。可以获得德国大学相关专业直接入学资格
也就是说:
在满足直接入学资格的前提下,如果是四年制本科的且没有开始第七学期的,或者如果是五年制本科的且没有开始第九学期的,都需要参加德适考试(TestAS)且不需要面谈。已经开始第七或者第九学期的,那么只需要参加审核部面谈(如果没有毕业且申请硕士,那么等毕业后需要走一个补审流程)。
在了解了以上一些基本概念之后,我们来进入正题,谈谈审核的具体流程:
- 参加审核部面谈的同学
- 准备阶段
- 在线注册: 登录 APS 官网(www.aps.org.cn),在右上角处点击“注册”链接,选择“留学德国(一般国内 申请人审核程序)”进行在线注册,并确保所填写的内容完整正确。 在线注册时,申请人可以选择用德语或/和英语进行面谈。注册完成后,打印 PDF 注册证明。递交不完整的或虚假的材料,申请无效。
- 汇款: 审核费为人民币 2500 元。请申请人以本人名义通过中国境内的银行向以下账户汇款交纳费用 (收款人名称和账号必须一字不差)。并注意保存好汇款单收据。
- 寄送材料: 将申请人的申请材料(详见下表)快递或直接递交至审核部前台(前台开放时间见审核部官网)。
需要注意的是,准备以下材料,至少需要三周以上的时间,具体情况不定,但是请尽快。

- 获得档案号以及材料审核阶段: 审核部在收到申请材料约 10 个工作日后,将给出该申请人的档案号,申请人可自行登录审核部 网站查询。
审核部对申请人的入学资格及材料真实性进行核查。核查过程中,审核部可能要求申请人补充 材料(以系统邮件方式通知)。因此,请您注册时提供准确的邮箱地址,并在递交材料后,经 常查看邮件(注册时的第一邮箱),登陆 APS 个人账号查看相关通知。该阶段一般需要等待4-10周左右,具体视审核地点以及时间而定。
- 准备审核内容
对于需要参加审核部面谈的同学,基本上都是学了很多专业课,或者几乎大学里的课都上完了的,又或者已经毕业了的,一般来说,至少需要2个月的时间来复习下大学里所学过的课程,然后转化成英语或者德语,具体时间根据个人情况来做浮动。
大致总结下,前三步至少给自己腾出一个月左右的时间,四五两步时间可以重叠,但是预估的时候,算作1.5-2个月比较好,那么一共就是最好给自己留出至少3个月或者以上的准备审核的时间(具体时间如何,肯定有浮动,请结合自身情况和实际遇到的情况而定)。
- 进行审核阶段
- 通知面谈: 材料审核通过后,审核部以系统邮件方式通知面谈时间。该时间不得更改。如申请人的联系方式有变,请及时告知审核部。
- 参加面谈: 申请人凭本人身份证或护照参加审核面谈。审核面谈分为书面准备(约 20 分钟)和口头表述 (约 25 分钟)两部分。在线注册时,申请人可以选择用德语或/和英语进行面谈。本面谈旨在 判定申请材料的真实性,而非语言或知识测试。
- 预留时间余量
结合自身所在地和所需参加面试的地点,给自己有一个充分的时间,能够提前到达审核地点。比如不在审核地点所在城市的,可以去审核地点所在城市提前住一晚,让自己充分休息好,调整好审核状态。
不管是不是在审核地点所在城市,都至少能提前个十分钟以上到达审核地点,千万不要迟到。
- 审核结果
面谈结束约 5-10 个工作日后,申请人可以在 APS 网站查看审核结果。成功通过者将收到 10 份审核 证书。面谈未通过者,则不会收到纸质通知。(申请再次面谈的具体要求请参看官网)
- 再次面谈(补考)
每位参加面谈的申请人均有三次审核面谈的机会,如果第一次面谈没有通过,则不会收到纸质通知。具体未通过原因请申请人查询注册账户中的通知:比如语言水平不够,考官不能跟申请人沟通,从而无法判断学历的真实性;或者是考官对于申请人对相关专业问题的回答不太满意,从而无法从专业上判断其学历的真实性。
未通过面谈的申请人可以向审核部提出再次面谈申请。原则上,再次面谈的时间安排在上一次面谈时间的三个月后。
申请程序如下:
- 请将2500元人民币通过银行汇款到北京审核部账户并填写二审/三审申请表,申请表请用:PDF 格式。
- 将汇款单及二审/三审申请表纸质版快递到审核部或者将电子版通过E-mail发到审核部邮箱。
- 审核部系统邮件通知面谈地点和具体时间。
- 参加审核面谈请携带您的身份证或者护照,并携带一支笔,可按需携带纸质字典(禁止使用电子字典)。
- 面谈成功后,审核部会在10个工作日内将10份审核证书邮寄给您,之后您就可以申请德国大学了。
- 补审证书
针对已经参加过审核面谈,并且参加面谈时已经就读了6个学期以上(四年制大学本科)或者就读了8个学期以上(五年制大学本科)但是没有毕业的申请人,审核部提供下列服务:
- 审核部补充审核其学位证,毕业证和完整成绩单,申请人不必再次面谈。
- 补审证书的费用为500元,申请人请直接汇到审核部账户。
申请补审证书所需材料(邮寄或面递):
- 补审申请上写明姓名,审核号,标明证书需要邮寄或者自取
- 邮寄的收件地址请填写在顺丰快递的回单上(模版),写清楚收件人姓名,地址及联系电话
- 毕业证书翻译公证书
- 学位证书翻译公证书
- 全部学期成绩单翻译公证书
- 银行汇款单复印件
补审证书多久到手?
按照审核部官网的官方说法,审核部需要在教育部网站核查申请人的学历信息,因此只有信息已经录入、可以被查到时,才可以进行补审证书的发放。因此这个流程可能一直持续到九月。而且审核部处理补审的进度,也与申请者提交的先后顺序有关。在实际操作中,基本七月和八月是集中下发补审证书的时间。所以还是需要提醒各位,早做准备,以防万一!
- 参加德适考试(TestAS)的同学
中国目前有两个考试中心:北京和上海
参加德适考试(TestAS)的同学,首先要知道,它有一个固定的考试时间,在此之前,需要根据官网上的信息,提前报名申请考试才行。
具体详见此链接:https://www.aps.org.cn/zh/verfahren-und-services-deutschland/chinaverfahren/testas
从上述网址的内容可知,从报名该考试到参加考试,期间至少有2个月的时间。但是在报名考试之前,必须把所有报考所需材料准备好。准备材料大致需要至少3周的时间。

也就是说,如果参加德适考试(TestAS),首先在官网上弄清楚报名截止日期,然后根据这个日期,至少也自己富余一个月或者以上的时间,来准备所需材料,然后有至少2个月时间来准备考试。
考完后,也需要等待将近4-6周的时间,能查询成绩。考生可以通过注册帐号*载下**德适考试成绩。审核证书随后几天寄出。
它没有过不过一说,只有分数高低的区别,可以多次参加!
重要提示:
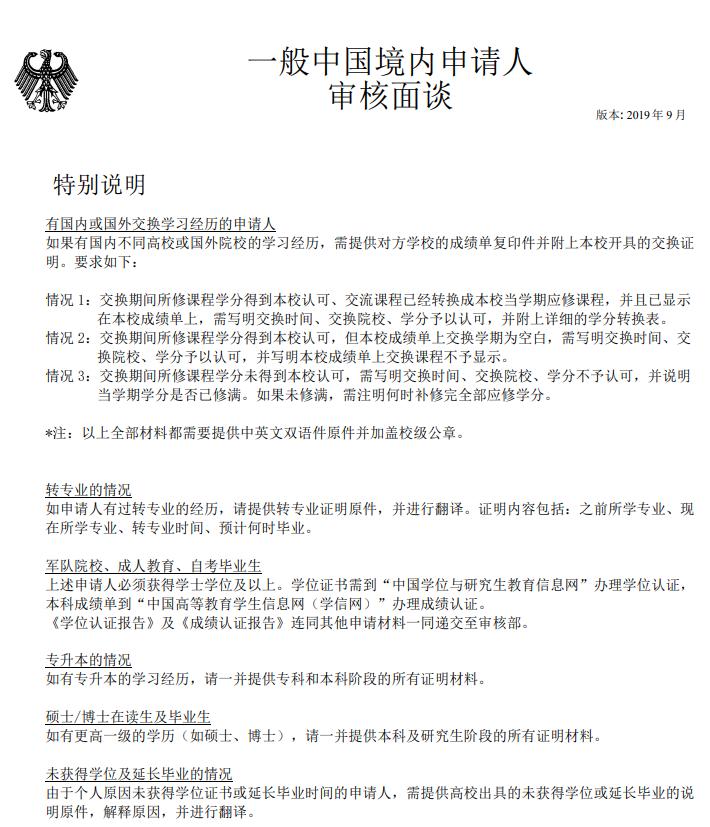
- 翻译公证件是指附带德文或英文翻译的公证件原件。具体办理方法请咨询当地的公证处。
- 小学和初中部分的学历,不需要提供翻译公证件,仅提供证书或者证明的复印件即可。九年制义务教育证书可以代替小学加初中的毕业证书。需写明学制或小学初中的起止时间。
- 高考成绩证明是指带有高考成绩分数及专业名称的证明或证书,或者大学出具的含有被录取成绩的录取花名册。不是指大学的录取通知书。
- 高考录取花名册中的录取专业与实际就读专业不同的申请人,请提供教务处出具的双语转专业证明或情况说明。
- 在读生在开具大学在读证明时须注明“所读大学的院系名称,所学专业,学制,实际在校学习的起止时间,已读完的学期数,通过何种形式被大学录取”等信息,并由教务处或档案室或学籍管理办公室等校级部门盖章,仅有系级盖章无效。通常大学都有固定的证明 格式。
- 如果休学或者退学后,学校教务系统无法继续进行成绩查询。申请人需要提供一份有关在校成绩的英语验证报告,由教育部学信网出具,学信网网址见 https://www.chsi.com.cn/。
- 大学成绩单需要包括大学期间所学全部课程的成绩,并可以区分学期,并由教务处或档案室或学籍管理办公室等校级部门盖章,只有系级盖章无效。
- 在报名截止后,审核部会通过邮件或电话与申请人联系核对相关信息,请确保提供有效的联系方式。逾期联系不到的申请人将有可能 被取消考试资格。
- 审核部可以要求申请人提供其它材料。
- 样题参考https://www.testas.de/de/modellaufgaben.htm
- 特殊说明
